上海多季茶花对土壤ph适应性 图片
2022-01-18
2
核心提示:从多季茶花‘星源红霞’在两地的各项生长指标上看,除基部茎粗指标(在肇庆基地的生长量显著高于上海星源农业实验场)外其余各项指标两地之间差异并不显著表明多季茶花,
2.1多季茶花对土壤ph适应性

上海星源农业实验场土壤pH值高于广州肇庆基地(表1)。从多季茶花‘星源红霞’在两地的各项生长指标上看,除基部茎粗指标(在肇庆基地的生长量显著高于上海星源农业实验场)外其余各项指标两地之间差异并不显著表明多季茶花,星源红霞’可适应微酸至微碱的土壤环境。
2.2多季茶花观赏期情况

由于气候因素,上海星源农业实验场栽培的多季茶花新品种始花期和盛花期较广东肇庆基地各推迟2个月(表2),末花期向后推迟了1个月,无花期增加了一个月,总花期比广东肇庆基地的缩短了一个月。即便如此,6个多季茶花新品种能够适应上海的气候环境,仍然优于传统茶花品种。
2.3多季茶花的抗热性
由表3看出,6个多季茶花新品种在露地全光照下可以忍耐上海夏季38℃的高温,叶片不会灼仇依然侧寺浓绿,植株生长健壮,而传统茶花品种表现为叶片失水、发黄,叶尖被灼伤并伴有落叶现象。
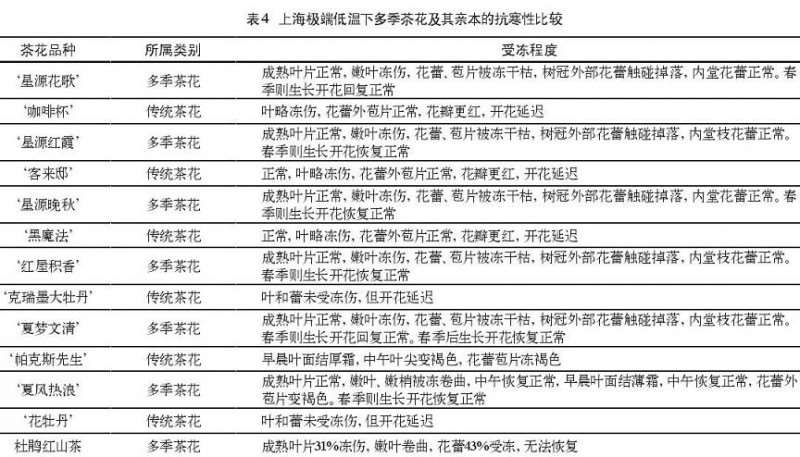
2.4多季茶花的抗寒性


在经历上海3天的冬季极端低温之后,6个多季茶花的杂交亲本虽然开花期略有滞后,但是植株生长正常,而其杂交种(即多季茶花新品种)的抗寒性相较于常规茶花亲本较弱,嫩叶受冻,花蕾苞片变褐色,成熟叶片仍然碧绿,花蕾也能正常开放,春季后生长开花恢复正常。然而另一亲本杜鹃红山茶叶片和花蕾受冻较重,且气温回暖后无法恢复,观赏质量明显下降。
3结论
上海毗邻东海,是长江的出海口,常规土壤属中性至弱碱性(pH值为7.0-7.5),而茶花喜酸性土壤。但供试多季茶花新品种‘星源红霞’在偏碱的土壤上生长良好未受到任何影响。
花卉植物开花的观赏期与气温有明显关系,多季茶花新品种的起源地广东肇庆年平均气温为20-27摄氏度,比上海地区高,因此两地花期有明显差异。但在开花质量和花朵数量上无差别。
多季茶花新品种的主要杂交亲本杜鹃红山茶,是一个喜阳耐晒的山茶物种。
观察该杂交亲本,其叶片表面有一层较厚蜡质起保护作用,可预防病虫害侵入;蜡质层可透光,对光线可折射,叶背面气孔大而密布便于气体交换和扩散,有利于植株夏季降温;内层肉质海绵状,疏松且空隙较大,利于植株叶片在烈日下不会被灼伤[fal。多季茶花新品种与其亲
观察该杂交亲本,其叶片表面有一层较厚蜡质起保护作用,可预防病虫害侵入;蜡质层可透光,对光线可折射,叶背面气孔大而密布便于气体交换和扩散,有利于植株夏季降温;内层肉质海绵状,疏松且空隙较大,利于植株叶片在烈日下不会被灼伤[fal。多季茶花新品种与其亲
