沈阳市大东公园植物景观配置现状分析
林叶繁,智怡菲,贾亦好,张多加,吴嘉威,郑海霞*(沈阳工学院生命工程学院,辽宁抚顺113122)
摘要: 本研究对**沈阳大东公园植物景观配置现状**、植物种类、季相变化、植物频度等进行调查,总结其植物配置存在的问题。调查发现,大东公园内**植物种类稀少**,共计植物种类46种,以**乔木类为主**;**季相景观不够突出**,多以夏、秋两季为主,观花、观叶植物较多;植物垂直层次多以**乔+草为主**,垂直层次不够丰富;使用频度最多的植物为**垂柳**,其他树种运用较少。由此提出植物配置改进建议,旨在为今后大东公园**植物景观提升改造**提供可借鉴的方法。
关键词: 沈阳大东公园; 植物景观配置; 季相变化; 植物频度; 城市公园改造
**植物**是园林四大构景要素之一,更是园林空间中仅有的具有生命力的景观。**植物景观**可以随着季节的变化和时间的演替使园景变幻多样,同时,赋予园林空间深厚的文化内涵[1]。在园林景观规划设计中,植物景观除了可以形成不同园林景观外,还具有改善环境等**生态效益**,因此,合理的植物配置对园林空间有重要的意义。了解城市中老旧公园植物配置现状对**城市公园的改造与更新**具有重要的意义。
1沈阳大东公园概况
沈阳市地处辽东大平原,属温带半湿润大陆性气候。**沈阳大东公园**占地面积约12hm2,位于沈阳市大东区长安街道。园内有一条河流,为南运河支脉。公园始建于1925年,原是东北三省的兵工花园,是沈阳市最早一批规模较大、设施独特的公园。随着城市公园的兴建与更新,如今的大东公园作为区属公园早已逊色于其他公园。
2研究方法与步骤
2.1 实地调查
2021年4月和10月分别对大东公园内的**植物种类及其生长状况**进行了多次**实地调研**,并进行拍照和数据记录。
2.2 对比分析
对前期调研树种进行总结,根据植物的花、果、叶的形态及某些植物存在的特有属性等方面着重分析植物的**季相变化**,并分别指出春、夏、秋、冬四季具有观赏价值的植物材料,分析各类植物在公园内的**应用频率**
2.3 查阅资料
对于一些难以辨认的植物,通过查阅资料、植物识别软件、询问专家等方式,对植物进行筛选、分析、分类、总结,从而确定沈阳市大东公园植物景观的**植物资源**。
3结果与分析
3.1 植物种类
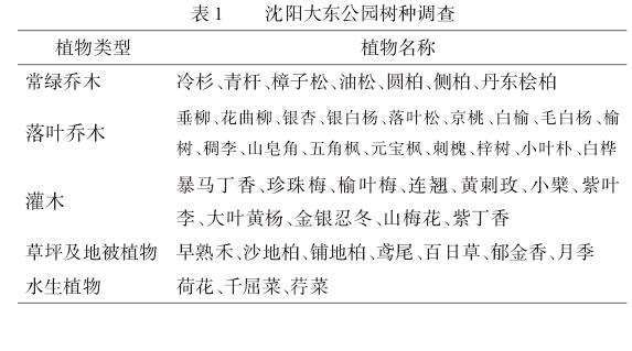
由表1可知,大东公园内栽植植物有45种,共有**乔木类24种**,其中常绿乔木7种,占总树种的15.6%,落叶树种17种,占总树种的37.8%;灌木类11种,占总树种的24.4%;草坪及地被植物7种,占总树种的15.6%;水生植物3种,占总树种的6.6%。以**乡土树种为主**,外来引入植被较少,乔木运用较多,其中**垂柳**的应用频率最高,在80%以上,灌木运用种类较少,运用频率最高的为大叶黄杨,而大多观花植物应用频率在20%以下。
3.2 植物季相变化调查
植物的花、叶、果是形成空间层次和节点的重要要素。
3.2.1 观花植物花期调查。
公园植物景观的营造,要充分了解不同科、属植物的花期,尽量做到三季有花、四季有景可观。据调研发现,公园内春季观花植物有京桃、稠李、榆叶梅、连翘、紫叶李;夏季观花植物有刺槐、暴马丁香、珍珠梅、山梅花、金银忍冬、紫丁香、黄刺玫、荷花、鸢尾、千屈菜;秋季观花植物有百日草、月季、荇菜;香花树种有暴马丁香、紫丁香、月季。
3.2.2 观叶植物调查。
由表3可知,公园中**彩叶树种和秋色叶树种相对缺乏**,主要为乔木类型,景观层次变化不明显。
3.2.3 观果观干植物调查。
公园中的观果植物有青杆、圆柏、山皂角、银杏、稠李、金银忍冬、梓树、小叶朴8种;观干植物有紫叶李、白桦、京桃、稠李4种。冬季植物景观较少,此时可将目光放在植株的外形上,彩色枝干的应用也会使人眼前一亮。
3.2.4 季相景观植物分析。
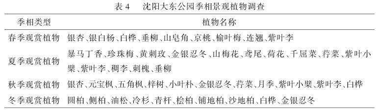
由表4可知,春、夏、秋、冬季观赏植物分别有9种、14种、11种和10种,**春季和冬季观赏景观不够丰富**。
3.3 植物应用频度分析
植物应用频率是指某种植物在一定范围内出现的概率,用公式表示为:频度(F)(%)=某植物出现的样地数/所有个体出现的样地数×100[3-4]。
由表5可知,公园内**垂柳应用较多**,F值在80%以上,而灌木类应用较少,**物种分布不均衡**,景观较为单一。
4结论与建议
4.1 乡土树种应用不够
大东公园虽以乡土植物为主,应用率达到85%,也能体现出沈阳栽植植被的特征。乡土植物具有实用性强、成本低、易成活等优点,并能改善本地环境,凸显地方特色,因此,在植物景观配置中应重视**乡土树种的应用**。
4.2 植物群落不稳定
大东公园植物林下空间不合理,整体营造的**空间层次不稳定**,植物覆盖率虽然达标,却给人一种空旷枯燥之感。植物配置应向生态化、乡土化、景观化、功能化方向发展,丰富竖向空间,构成生态美景。
4.3 季相变化不明显
大部分区域只做到了某一季的季相变化,没有满足**四季有景可观**,观果、观干类植物应用较少,以至于秋冬景观单一,观赏性欠佳。
4.4 地被植物不丰富
公园大部分绿化区存在**黄土裸露现象**,地被植物数量稀疏且杂乱无章,缺乏后期养护与管理,有的地方甚至杂草丛生,影响美观。
4.5 改进建议
针对以上存在问题提出以下建议:
- 一是深度挖掘乡土树种,增加公园内乡土树种的种类,如家榆、黄榆、国槐、蒙古栎等。同时适当引入杜松、桧柏、落叶松、木兰属等边缘树种,以**丰富植物种类**;
- 二是通过补种新疆杨、银白杨、水曲柳、花曲柳、黄檗、榆树等高大乔木,结合暴马丁香、紫叶李、元宝枫、大花水桠木以及草本植物百日草、萱草、玉簪等形成**乔、灌、草3层垂直种植模式**,解决了大东公园植物群落空间层次不丰富和大片黄土裸露的现象,最终营造出成景效果佳、通透性强且可减噪除尘的生态景观;
- 三是丰富**春花树种**,如毛樱桃、杏、李、海棠等;
- 四是增加可造型修剪树种,如水蜡、小叶丁香、绣线菊等,以丰富林下植被层;
- 五是适当增加**彩叶树种和秋色叶树种**,如金叶榆、美国红枫、紫叶稠李等,营造**多季观赏景观**,如银杏+鸡爪槭+珍珠绣线菊、黑皮油松+桃叶卫矛+丁香,运用单层或复层植物景观配置方式,丰富植物空间;
- 六是引入**观果和观干树种**,如水榆花楸、接骨木、木绣球、红瑞木等,丰富冬季景观。
