日本园艺疗法师资格认证的3个体系
2023-05-20
1
核心提示:淡路景观园艺学校是日本第一个以培育园艺疗法士为目标的公立教育机构。2011 年,学校开始实行新的园艺疗法课程体系(表 3)。此课程设置以在医疗、福祉、教育机构等进行园艺疗法实践为基础,
日本园艺疗法师资格认证体系
兵库县立淡路景观园艺学校园艺疗法学科于 2002 年 9 月设立,学科以整合园艺学与疗法学 2 个领域的专业学科为目标,面向21 世纪的老龄化社会,开展培养扎根于日本园艺疗法实践型人才的教育。


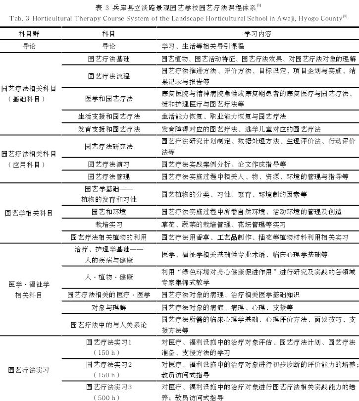
淡路景观园艺学校是日本第一个以培育园艺疗法士为目标的公立教育机构。2011 年,学校开始实行新的园艺疗法课程体系(表 3)。此课程设置以在医疗、福祉、教育机构等进行园艺疗法实践为基础,侧重培养学员对园艺疗法的实践能力和研究能力,旨在育成日本园艺疗法的领军人才。


课程体系包含 8 个学科科目群,教授内容涉及从园艺疗法实践初步至深度应用等各层次,同时园艺疗法实习分为 3 个阶段进行。有全日制(1 学年)与非全日制(2 学年)2 种学制。全日制课程,学生全年在校,毕业后可获得兵库县园艺疗法士资格证书。非全日制课程,第一学年(前期课程)学生在学校内修完课程,可获得兵库县助理园艺疗法士资格证书;第二学年(后期课程)学生在实习单位实习。前后期课程全部修完后,学生可获得兵库县园艺疗法士资格证书。此外,学生在园艺疗法领域积累了 2 000 h 的带薪工作后,经过申请,可以获取由美国园艺疗法协会授予的“正园艺疗法师”资格。
园艺疗法被正式引入日本已经有 20 余年的时间,淡路景观园艺学校培养的园艺疗法士,从第一期至第九期共有毕业生 125 名,其中毕业初具有从事此行业的就职愿望者为116 名,最终就职者 104 名,就业率达到 90%。学生毕业后可在医院、老年人福利设施、身体障碍者福利设施、儿童福利设施、教育机构、企业与财团、公务机构等服务[8]。
除了淡路景观园艺学校之外,东京农业大学生物疗法学科植物介入疗法专业、千叶大学园艺学部环境健康学专业、日本园艺福祉普及协会等高等院校、社团组织也在分别进行园艺疗法士、园艺健康福祉士方面的教育培训与资格认证工作。
