苏州园林游观的3个体验研究
2022-01-23
3
核心提示:以苏州留园中的游园路径与景观构成为对象,定量化、可视化解析游观过程中的视觉信息的变化规律与特征,为园林游观体验机制的研究提供参考。
摘要:运动视知觉是观察者认知建成环境的重要方式。全景视觉技术的发展为多视角、定量地研究园林游观体验的影响因素与作用机制提供了新思路。以生态学知觉为理论基础,借助全景影像技术重新解析园林游观体验的视知觉线索,并提出动态环境视觉信息的测度和分析方法。
以苏州留园中的游园路径与景观构成为对象,定量化、可视化解析游观过程中的视觉信息的变化规律与特征,为园林游观体验机制的研究提供参考。
以苏州留园中的游园路径与景观构成为对象,定量化、可视化解析游观过程中的视觉信息的变化规律与特征,为园林游观体验机制的研究提供参考。
人们对于建成环境(城市、建筑、园林等)的理解、认知不仅来源于固定视角的静态观看,更有赖于多视角的、动态的连续运动体验。其中,视觉作为主要的环境感知方式,由观察者视点运动引发的视觉信息改变,对其空间认知、环境体验的结果具有显著影响[1]。
同时,相较于固定或静态视角,连续的环境信息获取方式使观察者更易于感知和理解环境[2]。序列视觉信息变量的解析与测度是研究游观过程中环境游观体验影响因素和作用机制的重要前提。


1 相关研究进展
1.1 园林游观体验研究
区别于西方园林和日本坐观式园林,基于画意造园的中国古典私家园林更注重于人们的游观体验。造园者通过设计出复杂、多变的动线来串联园林中的造景元素,如建筑、山石、树木、水池等,营造丰富的运动视觉体验[3-9]。冯纪忠以图示解析园林游观体验,即视点位置的改变会引发空间视觉界面变换①,该过程使体验者对景物产生“横看成岭侧成峰”的印象[10]。
在此基础上,刘滨谊以景观空间序列为线索,研究客观环境与视觉感受间的动态关联性[11],从人眼视觉注意机制的视角探究景观空间视觉吸引要素及其机制[12]。
1.2 序列视觉信息分析




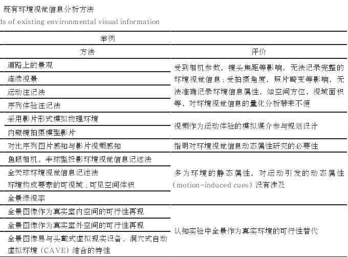
游观体验过程伴随着视觉信息的连续变化。序列视觉信息的量化解析是研究主观视觉感受的基础方法与必要途径[13]。现有研究对视觉信息的分析一般从体验者视角和连续时间线索展开。早期研究多以定性描述的方式记录环境信息改变以及体验者的主观感受,主要方法有:图片序列,环境注记系统,影片视频[14-19](表 1)。
相对于序列图片,影片成为运动体验过程中的“动态视觉信息②”的呈现媒介。既有研究分别使用静态(照片、幻灯片)和动态(视频)媒介再现真实场景,并对比两种情况下人们的环境认知结果,研究表明二者之间存在显著差异[19],指明了“动态视觉信息”对理解运动感知(perceiving in motion)的重要性③。
1.3 全景视觉技术的应用
新数据环境下全景视觉技术的发展为解析环境视觉信息与游观体验提供了新机遇。首先,全景相机、全站仪等数据采集设备为全方位获取环境视觉信息提供了硬件基础。其次,全景图像为量化地解析建成环境提供了数据基础,用于计算环境构成要素的可视面域[20],如全景绿视率[21]、天空率等。
再次,在环境行为学的研究领域,全景图像相较于特定视角的透视图像,在建成环境再现、空间体验与评价等研究中体现出显著优势[22]。全景图像易与头戴式虚拟现实设备、洞穴式自动虚拟环境(CAVE)结合,是实验室条件下重现真实环境的可行性替代[23-24]。
再次,在环境行为学的研究领域,全景图像相较于特定视角的透视图像,在建成环境再现、空间体验与评价等研究中体现出显著优势[22]。全景图像易与头戴式虚拟现实设备、洞穴式自动虚拟环境(CAVE)结合,是实验室条件下重现真实环境的可行性替代[23-24]。
以上研究指明了全景图像在分析环境视觉信息方面的优势:
1)可记录以视点为中心辐射 360°空间范围内的环境视觉信息,还原人在真实环境中的视觉体验;
2)可准确记录“视点-环境”的空间几何关系,为量化环境视觉信息提供数据基础。本研究通过分析全景投影类型及其图形特征,提出基于全景图像的动态环境中视觉信息的分析方法。
