城市公园感知生物多样性促进注意力恢复的影响研究
摘要:生物多样性可提供促进心理健康的文化性生态系统服务。当前,生物多样性对心理健康影响的研究多从“测量生物多样性”维度出发,而以能够对景观体验者心理产生直接影响的“感知生物多样性”为视角的探索尚且匮乏。面向城市居民定向注意力的恢复需求,从感知生物多样性的内涵释义、注意力恢复的机理解析出发,将高密度高异质性典型城市重庆作为案例区,以城市中最能与生物多样性接触的“城市公园”为研究对象,通过量表设计和使用者问卷调查,建构公园感知生物多样性影响注意力恢复的结构方程模型。
探索了感知生物多样性与注意力恢复间的因果关联,进一步对与其相关的规划策略制定、设计实践应用及接续研究进行了讨论。旨在为感知生物多样性导向的疗愈性景观空间规划设计提供有益参考。
探索了感知生物多样性与注意力恢复间的因果关联,进一步对与其相关的规划策略制定、设计实践应用及接续研究进行了讨论。旨在为感知生物多样性导向的疗愈性景观空间规划设计提供有益参考。
基金项目:国家自然科学基金面上项目(编号51978093)、重庆市自然科学基金博士后科学基金项目(编号cstc2020jcyj-bshX0031)和中国博士后科学基金项目(编号2020M673144)共同资助
生物多样性可在压力舒缓、积极情绪生发、注意力恢复等方面提供重要的文化性生态系统服务。近年来,解析生物多样性影响人类心理健康的因果路径,以及利用生物多样性设计方法推动健康城市建设的呼声日益高涨,并迅速发展成为“以自然的解决办法应对公共健康威胁”研究领域的热点之一[1-3]。
从目前的研究进展来看,一方面,在大量关于自然和人类健康的关系分析中,生物多样性通常被作为描述绿色空间自然化程度、类别与质量的二级指标,但关于其心理健康影响的针对性研究尚且欠缺[4-6]。另一方面,在少数已开展的有关生物多样性对心理健康影响的研究中,生物多样性仍以专业性色彩鲜明的生态学概念——“测量生物多样性”进行表征[7-9],尚未考量与景观体验者切身感知密切相关、能对景观体验者心理产生直接影响的“感知生物多样性”层面。
定向注意力是人们应对日常工作、学习的有限资源。当前快节奏的城市生活和高异质性、高复杂性的城市环境导致城市居民定向注意力过度消耗,精神疲惫现象明显,进而不断诱发如情绪低落、生活满意度降低、认知负荷和压力升高等多种心理健康问题。大量基于注意力恢复理论(AttentionRestorationTheory,ART)的以“接触自然环境有助于心理健康”为主旨的研究实践已经证实,以定向注意力恢复为测度的复愈性环境特征辨识,是分析环境对心理健康影响的一种可靠方法[10-12]。
城市高密度、高强度空间利用背景下,城市公园在城市生物多样性保护方面发挥重要功能。同时,作为为公众提供休憩环境的重要公共场所,城市公园往往是城市居民通往自然,以及与生物多样性环境互动的唯一通道,对城市居民从生物多样性环境中获取相关健康益处与福祉发挥重要效能。
本研究基于重庆城市公园中的实地调查数据,建立感知生物多样性促进注意力恢复的因果关系模型,探究其中的影响关系与恢复功效,为后续相关研究提供参考。
1研究基础
1.1感知生物多样性
测量生物多样性与感知生物多样性之间具有鲜明的不一致性。相较于前者在数量与结构上的时空唯一性,后者会因为不同物种的本身特征及其所处位置的可被感知差异(如微生物类、夜行类物种能被景观体验者所感知到的可能性偏低),以及景观体验者的先验知识、认知水平与美学偏好差异,而体现出明显的差别。即在影响心理健康的语境中,对于普通景观体验者而言,对生物多样性的理解主要基于感官上可区分的景观特征。因此,在客观环境影响主观心理感受的相关分析中,感知生物多样性比测量生物多样性更加重要,更适合作为影响心理健康的生物多样性环境变量。
1.2注意力恢复的机理解析
人的注意力分为定向注意力与非定向注意力。从环境心理学的角度看,定向注意力的投入往往需要较多的认知努力,容易使人产生认知疲劳;相较之下,非定向注意力则不会耗费太多的精力。因此,定向注意力的恢复往往发生在非定向注意力被投入的时候[10,13]。
能够使定向注意力恢复的景观环境往往具有四大特质——逃离性(beingaway)、迷人性(fascination)、一致性(coherence)、相容性(compatibility),这些特质的种类越多、强度越高,其恢复力越强。其中,逃离性意味着人可以暂时挣脱“为了实现某些目标而被迫专注于一些本质上并不吸引人”的事物;迷人性指场所能够提供引起人无意识注意的环境刺激;一致性指如果这些刺激足够丰富且以一种连贯的方式进行组织,便可使人在环境中获得的迷人性感知体验具有可持续性;倘若环境的品质与人的目的、倾向和心理预期具有较高的契合度,则说明该环境拥有较好的相容性[10,14-16]。
2研究方法
2.1案例区选择
重庆高密度、高异质性、高复杂度的城市环境特征十分鲜明,在给视、听等多维感官带来较大认知负荷导致压力升高的同时,诱发广泛性焦虑、注意力疲劳、心境障碍的概率也更高。此外,受山地地形地貌影响,重庆垂直方向温湿度梯度变化显著,生物群落构成相对复杂,生物多样性资源十分丰富。因此,本研究以重庆为案例城市,以城市中最能与自然界生物接触的“城市公园”为空间载体,探索生物多样性对注意力恢复的影响,具有较高的代表性与应用价值。
2.2研究假设


松鼠、青蛙等物种虽然可在某些公园内偶见,或可在一些专类公园中常见,但对一般性的城市公园来说,不具有研究的普适性。因此,研究基于案例地一般城市公园中最常见、最普遍的物种类别特征,将感知生物多样性划分为鸟类感知生物多样性、昆虫类感知生物多样性、树木类感知生物多样性和花草类感知生物多样性4个样类,并对应提出如下研究假设(图1):
H1:鸟类感知生物多样性对注意力恢复具有显著的正向影响;
H2:昆虫类感知生物多样性对注意力恢复具有显著的正向影响;
H3:树木类感知生物多样性对注意力恢复具有显著的正向影响;
H4:花草类感知生物多样性对注意力恢复具有显著的正向影响。
2.3关系模型建构
1)变量设定。
(1)以性别、年龄、文化程度、平均月收入4类信息对受访者人口学特征进行解释,并将其设定为控制变量中的人口学特征变量。
(2)植物群落是城市公园生物环境的构成主体与生境本底,同时公园维护管制单位对与之相关的生物多样性信息掌握相对完备,因此选择乔灌草物种数对公园实际生物多样性情况进行表征,并将其设定为控制变量中的实际生物多样性变量。场所大小与场所内的生物容量和生物多样性丰度存在一定关联,并可对空间感知体验产生重要影响,因此将公园面积设定为控制变量中的空间大小变量,借以观察公园面积大小差异所带来的影响。


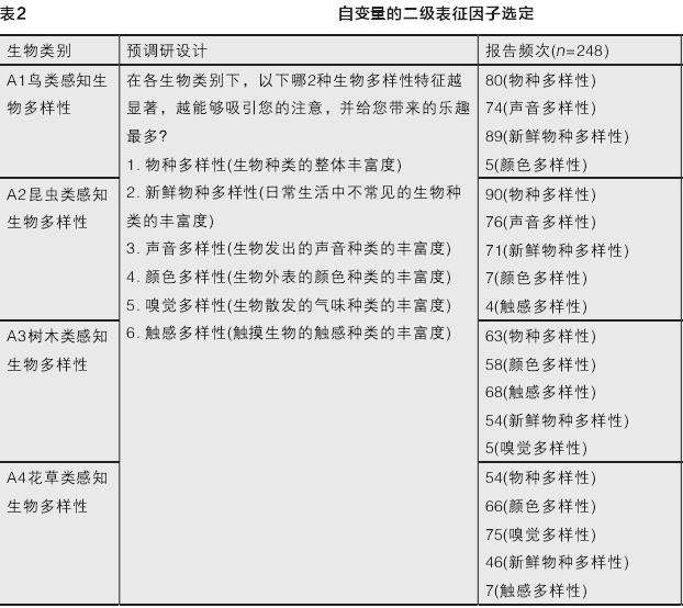
(3)以前述分析为基础,将“B注意力恢复”设为因变量的潜变量,并以“B1逃离性”“B2迷人性”“B3一致性”“B4相容性”为观察变量对该潜变量予以表征。根据度量注意力恢复的一般性“感知恢复量表”(PRS)[15-17]设计“公园感知生物多样性恢复量表”(表1),进而对上述观察变量开展测量。同时,将“A1鸟类感知生物多样性”“A2昆虫类感知生物多样性”“A3树木类感知生物多样性”“A4花草类感知生物多样性”设为与该因变量所对应的4个一级自变量。

基于前期文献[18-20],于2020年6月在重庆主城区城市公园中,通过发放问卷的形式开展预调研和半结构访谈(共计回收有效问卷124份);根据6种生物多样性特征之于受访者的吸引力频次分析,对一级自变量所对应的二级表征因子(观察变量)进行选定(表2),变量设定如表3所示。

基于前期文献[18-20],于2020年6月在重庆主城区城市公园中,通过发放问卷的形式开展预调研和半结构访谈(共计回收有效问卷124份);根据6种生物多样性特征之于受访者的吸引力频次分析,对一级自变量所对应的二级表征因子(观察变量)进行选定(表2),变量设定如表3所示。
2)变量测量。


本研究以客观选择题的形式对受访者人口学特征的基本情况进行调查;以乔灌草物种数与公园面积对调查区实际生物多样性情况与空间大小进行表征。通过自我报告问卷的形式,对公园环境感知生物多样性及其注意力恢复所对应的观察变量信息进行采集。问卷采用李克特(Likert)5级量表对各观察变量进行评定,受访者根据主观判断与真实想法对相关描述进行打分(“1”表示非常不同意;“2”表示比较不同意;“3”表示不确定;“4”表示比较同意;“5”表示非常同意)。
3)分析方法。
选用结构方程模型(StructuralEquationModel,SEM)方法对感知生物多样性影响注意力恢复的因果关系进行分析。


与传统回归模型不允许自变量在测量时存在测量误差相比,SEM除了能够处理观察变量与潜在变量及各潜在变量之间的关系外,也考虑了误差变量,因此能够解决本研究中自变量(A1、A2、A3、A4、B)不可直接测量且存在测量误差的问题。同时,SEM还可对预设因果关系的直接或间接影响进行测度,并清晰分析单项指标对总体的作用和单项指标间的复杂关系。基于此,运用SEM对感知生物多样性和注意力恢复间的因果关系进行理论建模(图2),进而对模型开展验证及计算分析。
2.4数据收集

为了最大限度地凸显随机访谈样本的代表性,结合前期实地踏勘与生态学专家建议,在可获取到乔灌草物种总量数据的重庆主城区公园中,选取生物多样性丰度较高、居民流量较大、服务区域覆盖较广、规模较大的沙坪公园、鹅岭公园、南山植物园、照母山森林公园和彩云湖湿地公园开展调查。正式调研日期为2020年9—10月的节假日。表征公园实际生物多样性情况的乔灌草物种数量数据,以及用以描述调查区空间大小的面积数据均获取自公园管护部门(表4)。

以随机问卷的形式采集受访者人口学特征信息及其环境感知生物多样性与注意力恢复信息,为了保证样本的合理性,将每个公园的问卷数量控制在150份左右,最后共回收问卷727份。根据问卷填写完整度及填写质量,剔除无效问卷49份,共收集有效问卷678份,问卷有效回收率为93.26%。人口学特征统计结果显示,受访者男女比例较平均,年龄层次分布较合理,社会经济背景覆盖面广,整体样本结构合理,具有较好的代表性(表5)。

以随机问卷的形式采集受访者人口学特征信息及其环境感知生物多样性与注意力恢复信息,为了保证样本的合理性,将每个公园的问卷数量控制在150份左右,最后共回收问卷727份。根据问卷填写完整度及填写质量,剔除无效问卷49份,共收集有效问卷678份,问卷有效回收率为93.26%。人口学特征统计结果显示,受访者男女比例较平均,年龄层次分布较合理,社会经济背景覆盖面广,整体样本结构合理,具有较好的代表性(表5)。
3模型评估与结果
3.1模型信度与效度分析
1)信度分析。
研究利用李克特量表对各观察变量进行测度,故适于采用克朗巴赫α系数(Cronbach'sαcoefficient)对问卷信度进行分析。利用SPSS24.0进行的信度检验分析表明:问卷整体的Cronbach'sα值为0.917,信度理想;A1鸟类感知生物多样性、A2昆虫类感知生物多样性、A3树木类感知生物多样性、A4花草类感知生物多样性、B注意力恢复5个潜变量相对应的Cronbach'sα值分别为0.838、0.882、0.922、0.835和0.931,均大于0.80,表明各潜变量具有良好的内部一致性信度。此外,结果未出现相关程度CITC(CorrectedItem-TotalCorrelation)值低于0.5的观察变量,说明所有观察变量的设定都符合研究需求。
2)效度分析。
基于前期文献查阅及专业认知,以预调研的形式明确了问卷量表中用于描述潜变量的观测变量,保证了模型具有较高效度。同时,基于AMOS24.0软件,对问卷结构有效性进行了探索性因素分析(ExploratoryFactorAnalysis,EFA)。结果显示,模型取样足够度KMO(Kaiser-Meyer-Olkin)度量检验值为0.903,Bartlett's球形检验值显著(Sig.<0.001),表明问卷量表具有良好的结构效度(表6)。
3.2模型拟合度检验
在Amos24.0软件中,采用最大似然估计法对测量模型拟合指标进行参数估计。结果显示,模型卡方/自由度NC值为1.437,介于1~3之间;近似误差均方根RMSEA值为0.033,小于0.05;GFI、AGFI、NFI、TLI、IFI、CFI值均大于0.9,都在可接受范围内,说明假设模型和观测数据间的拟合度良好,对样本数据的解释较为理想(表7)。
3.3模型结果
感知生物多样性影响注意力恢复的模型路径分析结果表明,各标准化路径系数在0.05、0.01或0.001水平均具有显著性,A1鸟类感知生物多样性水平、A2昆虫类感知生物多样性水平、A3树木类感知生物多样性水平、A4花草类感知生物多样性水平均对注意力恢复存在显著的正相关关系(表8,图3)。即实验结果支持了上述提出的研究假设,实证了“环境感知生物多样性越高,促进注意力恢复的效能越强”这一观点。
同时,依托上述关系模型:1)将性别、年龄、文化程度、平均月收入作为控制变量,进行各变量内部的群组比较分析;2)将公园乔灌草总物种数量与公园面积作为控制变量,解析各公园间的实际生物多样性与空间大小影响差异程度。结果表明,除文化程度外,性别、年龄、平均月收入、乔灌草总物种数及公园面积大小5个控制变量未对受访者注意力恢复产生明显的关联调节效应(表9)。
