广州山地花园建设具体实践
4.1项目概况
广州白云山是中心城区最重要的一处山岳型风景名胜区,全境约21km2,以“山瞰城景、城观山色”为显著特点。2017年,为落实“老城市新活力”发展举措、加强花城品牌建设,广州市政府在白云山南麓规划建设一座广州花园,以自然山水环境为依托,展示本土及世界花卉精品,丰富城区生态休闲游憩体验。锣鼓坑片区是其核心区之一,定位为生态花谷,打造生境式主题花园集锦园。


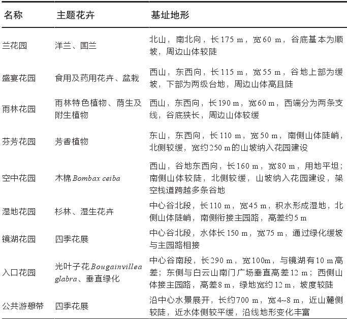
项目三面环山,为层峦怀抱的南向纵深幽谷,地形保持完好,生态基底较完整。中心谷地开阔、纵深较长,谷底平地绵延约400m,从海拔40m左右逐级下跌至33m,形成“杉林湿地—大山塘(镜湖)—小山塘—自然溪流”的跌级汇水水系,承担调蓄雨水和行洪功能,最终汇入麓湖。四周有5条主要汇水山谷,如五指伸入山体。项目基址山坡、溪谷、平地、水面兼具,周边山体高程变化大,复杂多变的自然地形带来多个相对独立的小环境,规模多为1~3hm2。项目设计范围23hm2,实际可建设面积约18.4hm2(其中水体约2hm2),需容纳8个主题风格各异的花园景区和集散广场、售票大厅、游客中心、温室等服务设施(图2)。
4.2依据自然山形布局主题花园


基于主题花卉的生长习性,结合地形条件合理选址,确定每个花园的展示方式和典型生境构成,并注意生境之间的空间过渡和转换。中心谷地按两级高差分为南北两段。南段与云山南路相接,主要提供集散服务和进行对外形象展示,建为入口花园。
北段是全区的景观枢纽,湿地花园和镜湖花园形成相对开阔的中心水景,主园路及主要服务设施环绕布置,形成公共游憩带。周边山体的5处山凹建为5个主题花园,花园以藏为主,围绕水景中心向心布局,保留完整的山林背景。为增加空中视点,在西侧山体60m高程处设计架空栈道,既是特色游线,也是山水中最突出的景观标识物,与白云山南门的白色伞形构筑物群遥相呼应,并可远眺广州新城市中轴线天际线(表2)。
北段是全区的景观枢纽,湿地花园和镜湖花园形成相对开阔的中心水景,主园路及主要服务设施环绕布置,形成公共游憩带。周边山体的5处山凹建为5个主题花园,花园以藏为主,围绕水景中心向心布局,保留完整的山林背景。为增加空中视点,在西侧山体60m高程处设计架空栈道,既是特色游线,也是山水中最突出的景观标识物,与白云山南门的白色伞形构筑物群遥相呼应,并可远眺广州新城市中轴线天际线(表2)。
4.3雨洪管理与水景中轴构建


设计采用了多种手段增加雨水在坡地的下渗和滞留,包括微地形改造,设置生态截洪沟和植物滞留带,采用高分子酯类材料改良土壤等。建设后项目的综合径流系数比原来还略有降低。利用山谷地形汇集地表径流,北山及蒲谷分流雨水整合入中心水系,东、西山体各构建一条汇水水系,结合花园建设形成形态丰富的水景系统。

中心水系贯穿始终,从北端利用蒲谷分洪道出口落差形成的水帘洞天起,经兰花溪涧、杉林湿地、镜湖、叠瀑、水花园、竹溪至主入口广场的喷泉水池,接外部水系,最终汇入麓湖,形成纵深约700m、形态丰富多变、空间开合自如的水景中轴。东、西支线为季节性溪涧,雨季水量充沛、旱季干涸,呈现更自然野趣的景观风貌(表3,图3~4)。
4.4内外兼顾的景观系统整合
从天然山谷到立体花园,设计核心是利用地形的空间特性,随形就势塑造花园生境及游赏空间。同时利用山地视点、视角及视野的多变性,实现花园景观、山水景观乃至城市景观的叠加与融合。在此选取具有典型性的2个主题花园及木棉道进行分析总结。
4.4.1强化原地形特征的雨林花园


该山谷狭长幽深,长约190m,宽60m,东西向落差约13m。设计进一步强化幽谷景观特征,将园路与水系平行布置,将谷地分为3条不同高程的景观带,缩减空间宽度,收束视线,利用深沟和高差变化形成一连串相对封闭的小空间,一步一景,曲径通幽,拉长山谷的纵深感。雨林生境以遮天蔽日、层次丰富的群落景观和高湿度环境为基本特征,设计选取了热带雨林的6种典型特征,即板根现象、绞杀现象、附生现象、老茎生花、叶尖滴水、独木成林,在场景中进行高度概括地再现。

采用“高大乔木—乔木—灌木—地被”等至少4层以上的复合群落营造荫蔽的雨林溪谷基调,树冠浓密,即使从上空横跨的木棉道也只能看到成片林海。入口设置一段板根嵌道,下挖山坡形成两侧高2~3m挡土墙的嵌道,立面通过塑石、塑根和种植榕树Ficusmicrocarpa的气根交错突出板根现象。原有汇水深沟被改造为流水森林和迷雾溪谷2处景点,流水森林水系呈网状,溪流纵横形成漫滩绿岛,重点展示珍稀乡土树种如见血封喉Antiaristoxicaria;迷雾溪谷利用雾喷营造高湿度环境,还原叶尖滴水景观,上层延用气根树种突出独木成林现象,中层突出桫椤Alsophilaspinulosa景观,下层展示耐阴耐湿、形态花色丰富的地被植物,如秋海棠科、苦苣苔科、爵床科植物等,营造岭南特有的观叶植物花境。游线或绕行于榕树气根间,或穿行于桫椤叶片下,或踏溪溯源,或临空观雾。人工雨强化了林中光线形态,不时可见彩虹奇观(图5~6)。

采用“高大乔木—乔木—灌木—地被”等至少4层以上的复合群落营造荫蔽的雨林溪谷基调,树冠浓密,即使从上空横跨的木棉道也只能看到成片林海。入口设置一段板根嵌道,下挖山坡形成两侧高2~3m挡土墙的嵌道,立面通过塑石、塑根和种植榕树Ficusmicrocarpa的气根交错突出板根现象。原有汇水深沟被改造为流水森林和迷雾溪谷2处景点,流水森林水系呈网状,溪流纵横形成漫滩绿岛,重点展示珍稀乡土树种如见血封喉Antiaristoxicaria;迷雾溪谷利用雾喷营造高湿度环境,还原叶尖滴水景观,上层延用气根树种突出独木成林现象,中层突出桫椤Alsophilaspinulosa景观,下层展示耐阴耐湿、形态花色丰富的地被植物,如秋海棠科、苦苣苔科、爵床科植物等,营造岭南特有的观叶植物花境。游线或绕行于榕树气根间,或穿行于桫椤叶片下,或踏溪溯源,或临空观雾。人工雨强化了林中光线形态,不时可见彩虹奇观(图5~6)。
4.4.2细化原地形空间的盛宴花园
该谷地较宽但纵深较浅,上部为坡度18%左右的坡地,下部为两级较缓的台地,台地坡度约4%,向着中心谷地展开,整体呈现缓坡台地的空间特征。设计重新划分了谷地空间,形成中心开阔的草坪花坡和近人尺度的多级台地式花园。中心草坪空间简洁,可供游客进入,提供公共休憩空间,还可临时布展,增加活动场地。台地花园尺度宜人,既是游园登山步道,也是一连串精致小花园。

香料小径、茄果花境、多肉花境、花馔餐桌、蔬菜花坡、蛋糕花园等展示丰富多彩的可食用植物和新优蔬菜佳果。台地与山体的高差通过艺术曲面挡墙解决,且形成随主园路蜿蜒起伏的“餐桌”展台,放置各种食器形态的种植器皿,呼应“盛宴主题”。无处不在的白色艺术曲面挡墙又以现代、抽象的山水艺术形象统一场地的景观风格,配合白色镂空的蕉叶廊,以及随处点缀的趣味雕塑、绿雕、花艺等艺术小品,形成风格统一而不重复的观赏体验(图7)

香料小径、茄果花境、多肉花境、花馔餐桌、蔬菜花坡、蛋糕花园等展示丰富多彩的可食用植物和新优蔬菜佳果。台地与山体的高差通过艺术曲面挡墙解决,且形成随主园路蜿蜒起伏的“餐桌”展台,放置各种食器形态的种植器皿,呼应“盛宴主题”。无处不在的白色艺术曲面挡墙又以现代、抽象的山水艺术形象统一场地的景观风格,配合白色镂空的蕉叶廊,以及随处点缀的趣味雕塑、绿雕、花艺等艺术小品,形成风格统一而不重复的观赏体验(图7)
4.4.3内外高低视景融合的木棉道


西山山腰高程约60m处设置了架空栈道——木棉道,不仅为本片区提供空中视角,融合山、园、城三重观景空间,还是连通锣鼓坑与云台花园、麓湖的空中连廊,并衔接云道,纳入城市特色步道体系。本次实施长度约1000m,全程为无障碍设计,通过2处螺旋组合和1处九曲花阶与中心谷主园路衔接。沿途设有木棉亭、木棉荚、红花白棉亭等停留观景节点。木棉亭是全园最大的观景平台,也是园区最突出的景观标识物,既可俯瞰整个生态花谷,还可远眺广州新城市中轴线建筑群(图8)。
5小结
本文以大型的山地花园设计实践锣鼓坑片区建设工程为例,主要讨论了山地花园规划建设中理景策略的应用:在宏观层面,做好山水生态环境维育、各景点相地选址及视景轴线组织;在中观层面,从园林布局、空间塑造、视线引导、游线设计等方面入手,强调立体布局,园景与山景叠加融合;在微观层面,因势利导、顺应地形造园,多种空间塑造手法灵活应用、合理组合,创造更加丰富的游览体验。
在建设用地日益紧张的今天,山地也越来越多地承载着城市发展和居民生活的功能需求。如何在保持原有山地生态格局的同时,容纳更多的休闲服务功能和鲜明的主题景观创作,本文的研究提供了一些有价值的设计实践探索。