唐家河A社区的适应性协同治理实践分析
3.1准备阶段
3.1.1可行性评估:适应性协同治理势在必行
2017年大熊猫国家公园试点设立之后,唐家河社区治理问题牵涉众多利益相关者,现实情况纷繁复杂,开展适应性协同共治已经是势在必行。2017年之前,管理处、社区、NGO、企业、高校及公益组织等各主体利益相关者已经积累了丰富的社区共管经验,社区具备一定的自治能力,社区可赋权程度较高。
2017年,面对国家公园体制建设带来的可持续发展机遇和挑战,一方面,管理处深刻意识到了协作与学习的必要性和重要性,但还缺乏相应的制度和政策保障;另一方面,社区农户、合作社及相关企业,同样期待国家公园品牌增值体系带来的市场价值和机会,甚至已经主动催促管理处尽快提出特许经营与品牌认证方案。总而言之,A社区具备了实施ACG所需的可赋权程度、协作必要性和丰富的社会资本。
2017年,面对国家公园体制建设带来的可持续发展机遇和挑战,一方面,管理处深刻意识到了协作与学习的必要性和重要性,但还缺乏相应的制度和政策保障;另一方面,社区农户、合作社及相关企业,同样期待国家公园品牌增值体系带来的市场价值和机会,甚至已经主动催促管理处尽快提出特许经营与品牌认证方案。总而言之,A社区具备了实施ACG所需的可赋权程度、协作必要性和丰富的社会资本。
3.1.2协作组织与平台建设:联结型+有序协作
1)联结型领导力。在领导力方面,管理处和共管委员会在A社区的治理过程中共同承担了领导作用。其中,A社区所处区位及其土地权属特征决定了国家公园管理机构在社区治理中的关键性地位。唐家河社区的管理职能早期是由保护科兼任,随着社区问题逐渐受到重视,管理处设立社区工作科(简称社区科)以调解社区矛盾、促成多方合作。

2017年大熊猫国家公园试点设立之后,社区科不仅在社区影响管理、绿色发展与生态补偿等项目执行过程中发挥重要作用,还是地方政府、村集体及其他主体之间的沟通桥梁。2018年,在社区科的推动下,A社区正式成立共管委员会,旨在组建中立的领导团队,谋求实现最佳的协同治理结果。共管委员会以大熊猫国家公园广元管理分局及青川县政府主管部门作为县级以上领导小组,管理处、地方政府和社区代表等三方构成村级共管委员会,架构起企业、高校科研院所、NGO,公民科学家等共同参与的区域平台(图2)。
领导小组主要协调国家公园管理分局与当地政府及县以上相关部门的关系,是社区协调发展管理的后盾。村级共管委员会,以管理处为主导、社区代表为主体、地方政府共同参与,是联系各方单位和组织的核心,负责制定规划管理方案、管理使用保护发展基金、监督项目实施,并协调社区参与生态环境影响管理和集体资源协议共管。区域平台为广泛引入社会资本参与社区治理提供了渠道。

2017年大熊猫国家公园试点设立之后,社区科不仅在社区影响管理、绿色发展与生态补偿等项目执行过程中发挥重要作用,还是地方政府、村集体及其他主体之间的沟通桥梁。2018年,在社区科的推动下,A社区正式成立共管委员会,旨在组建中立的领导团队,谋求实现最佳的协同治理结果。共管委员会以大熊猫国家公园广元管理分局及青川县政府主管部门作为县级以上领导小组,管理处、地方政府和社区代表等三方构成村级共管委员会,架构起企业、高校科研院所、NGO,公民科学家等共同参与的区域平台(图2)。
领导小组主要协调国家公园管理分局与当地政府及县以上相关部门的关系,是社区协调发展管理的后盾。村级共管委员会,以管理处为主导、社区代表为主体、地方政府共同参与,是联系各方单位和组织的核心,负责制定规划管理方案、管理使用保护发展基金、监督项目实施,并协调社区参与生态环境影响管理和集体资源协议共管。区域平台为广泛引入社会资本参与社区治理提供了渠道。
2)有序协作的制度设计。是否将社区纳入决策和治理过程是影响社区治理成效的关键决定因素[29]。为提升社区参与程度、实现多中心有序协作,共管委员会设计制定了规范性协作制度、保障性参与制度和激励性政策等。规范性协作制度主要是指建立联席会议制度,包括定期召开共管委员会专题工作会议、制定年度工作要点、共同审议社区治理问题、评估治理成果、学习和探讨治理经验,以及不定期协调并解决各类矛盾。
在不同治理事务上,尽可能由不同的利益相关主体主导治理,但尽量确保参与者的多样性,促使各项事宜在会议上得到多级多方审议,从而实现多层次、多中心共治。在保障性参与制度方面,确保10名以上的社区居民担任社区共管员,全过程参与治理,尊重并采纳社区的建议;此外,以公平、自愿、诚信、互惠为原则与村民签署《资源环境保护共管协议》,以此与社区建立互惠规范。
在支持与激励参与协作的政策方面,通常采用协议方式为协同治理主体提供必要且充足的物质与信息资源,或是通过奖励来激发社区的正向行为。由此,A社区建立起多中心有序共治的制度体系和包容开放的审议性舞台,打破了各主体、各部门各自为政的局面,同时能够内外结合地激活社会参与活力、拓宽社区参与的空间,增强协同共治的合力。
在不同治理事务上,尽可能由不同的利益相关主体主导治理,但尽量确保参与者的多样性,促使各项事宜在会议上得到多级多方审议,从而实现多层次、多中心共治。在保障性参与制度方面,确保10名以上的社区居民担任社区共管员,全过程参与治理,尊重并采纳社区的建议;此外,以公平、自愿、诚信、互惠为原则与村民签署《资源环境保护共管协议》,以此与社区建立互惠规范。
在支持与激励参与协作的政策方面,通常采用协议方式为协同治理主体提供必要且充足的物质与信息资源,或是通过奖励来激发社区的正向行为。由此,A社区建立起多中心有序共治的制度体系和包容开放的审议性舞台,打破了各主体、各部门各自为政的局面,同时能够内外结合地激活社会参与活力、拓宽社区参与的空间,增强协同共治的合力。
3.2过程阶段
3.2.1规划统筹+项目运作:推动全面可持续
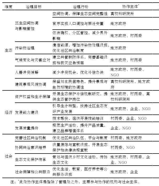
在规划统筹方面,2019年管理处与清华大学合作编制《大熊猫国家公园唐家河片区社区协调发展规划》,以此为契机开展了充分调查。调查发现,此时的A社区仍然面临土地权属矛盾、人兽冲突、可持续生计转型与生态产业发展,以及社区公平治理和能力提升等多方面问题。基于“人与自然和谐共生”的社区治理理念,该规划将规划目标、行动计划与评估指标归纳为生态、经济、社会3个维度,并在此基础上建立起社区治理的“目标—行动—评估”体系(表1)。该规划充分纳入社区、NGO等多方力量参与规划决策过程,协同推动实现国家公园社区生态环境改善、经济增长、社会进步的全面可持续发展。


实施层面,行动计划主要以项目制的形式实施,一些项目联结了若干类目标与行动计划,能够推动多种目标实现。为规范项目管理与执行流程,2018年管理处印发了《资金管理办法》《项目管理办法》《合同管理办法》等文件。2019年7月—2022年6月,大部分治理行动已经实施,并阶段性地收获了较好的成效(表1)。
3.2.2强化社会资本的影响
A社区治理的过程阶段充分体现了社会资本五大关键变量发挥的重要驱动作用。比较典型的是“小蜜蜂”项目[30]。该项目最初于2017年启动,是由管理处主导,地方政府、企业、社区以及高校院所协同开展的中蜂养殖生态扶贫项目。到2019年,A社区成立了养蜂合作社和村集体经济联合社,蜂蜜产业已初具规模,养蜂户数达到49户、养蜂量约1500箱,实现了户均年收入2万元的佳绩,但还存在产品质量参差不齐、市场渠道有限的问题,蜂蜜产业还有较大的上升空间。2019—2022年,A社区在ACG框架之下进一步做到了:
1)依托共管委员会平台,管理处、地方政府、社区遵循公平互惠的原则开展对话,使“小蜜蜂”项目的各项关键议题得到有效讨论;
2)通过规划制度强化了“提升蜂蜜质量、创新品牌建设、强化利益联结”的目标共识和行动安排,显著提升了治理效率;
3)充分发挥了项目制强目标导向、契约约束的优势[31],签订了一系列项目合同、分红协议、销售协议等,在此基础上明确了各自的权责利益、保障社区受益,避免治理队伍陷入权益矛盾与冲突的深渊;
4)多方汇聚、共享资源,例如企业、高校院所共享知识与技术资源,制定了《唐家河蜂蜜质量控制技术规范》和《唐家河优质蜂蜜产品质量标准体系》,用以指导生产过程、把控产品质量,管理处发挥品牌优势将“唐家河蜂蜜”申报为“国家农产品地理标志保护产品”,联合企业关联区域产业网络,将蜂蜜产品推广到国际市场,大幅提升了产品附加值;
5)社区始终作为重要的治理主体参与项目全过程,并不断吸收资源来提升自治能力,包括定期接受培训和现场技术指导,一些村民经过培训后成为当地的技术骨干,还创新性地将蜂蜜生产与自然教育相结合,为生态产业可持续发展打下了坚实基础。
如今,A社区的蜂蜜产业形成了“国家公园+农户+合作社+企业”的长远合作模式,仅合作社的蜂蜜年产量就已经达到2000kg,年产值接近30万元,唐家河蜂蜜也已经走向了国际市场,显著推动了社区可持续生计发展和国家公园品牌增值体系的建设。
3.3更新阶段
3.3.1监测评估+学习调整:实现“因事制宜”
A社区的治理实践尤其重视建立“监测评估+学习调整”相结合的更新机制。在本研究的2次监测评估中(表1),3年间A社区的治理成效有了较为全面的提升,验证了80%以上治理措施的有效性,其中人均可支配收入增长了33%,已经高于当年广元市的平均水平。在“因事制宜”的过程中,学习调整发挥了重要作用。2019年调查结果显示,人兽冲突问题比较严重、野生动物肇事事件补偿率低,引发了社区的强烈不满。
此后,缓解人兽冲突被调整为重要治理目标。共管委员会引入NGO在人兽冲突治理方面的知识与经验,在A社区建立起“野生动物肇事补偿基金”和补偿制度,并根据社区意见不断调适《唐家河A社区野生动物肇事补偿管理办法》,最终获得社区的全面认可。2022年,野生动物肇事补偿率提升了3倍有余,社区居民收入结构改善,减少了人兽冲突机会。而2022年监测评估发现了建筑景观风貌质量等方面的不足,为下一步学习调整指明了方向。
此后,缓解人兽冲突被调整为重要治理目标。共管委员会引入NGO在人兽冲突治理方面的知识与经验,在A社区建立起“野生动物肇事补偿基金”和补偿制度,并根据社区意见不断调适《唐家河A社区野生动物肇事补偿管理办法》,最终获得社区的全面认可。2022年,野生动物肇事补偿率提升了3倍有余,社区居民收入结构改善,减少了人兽冲突机会。而2022年监测评估发现了建筑景观风貌质量等方面的不足,为下一步学习调整指明了方向。
3.3.2展示阶段成果,形成正向激励
在成果激励方面,2019年的调查结果显示村民对国家公园的了解不足,参与共管的愿望相对较低。为了激励更广大村民加入保护与发展的队伍中,管理处出资在A社区建立唐家河社区宣教中心、中蜂文化体验馆、小蜜蜂生态集市等自然教育与展销空间,展示了大量社区生态产品、社区参与保护发展的过程与成果。
随着村民看到他们的意见与付出产生了具体、有形、有效的结果,便愈发积极地参与生态保护与可持续发展,一些村民当起了讲解员,传授养蜂、巡山、护林的经验。经调查,2022年社区参与生态产业与自然教育的参与率相比3年前提升了约30%。村民对国家公园的了解与日俱增,社区参与保护的意愿也显著提升,形成了良性循环。
随着村民看到他们的意见与付出产生了具体、有形、有效的结果,便愈发积极地参与生态保护与可持续发展,一些村民当起了讲解员,传授养蜂、巡山、护林的经验。经调查,2022年社区参与生态产业与自然教育的参与率相比3年前提升了约30%。村民对国家公园的了解与日俱增,社区参与保护的意愿也显著提升,形成了良性循环。