国家公园的生态空间管控单元:概念、构建与应用
摘要:【目的】自然保护地规划中常用的空间分区方法存在管理目标和内容不够精确、与生态系统的层级性和动态性不匹配等缺陷。中国南方地区的国家公园普遍面临土地权属复杂、人地矛盾突出等情况。探索基于管理目标导向的层级化空间管控划分方法,对更科学、精准、经济地实现国家公园自然保护的目标具有重要意义。
【方法】提出生态空间管控单元概念和耦合管理目标的多层级空间管控体系,对比分析生态空间管控单元的主要特征,并提出建构框架和流程。以拟建南岭国家公园为案例,基于上述方法和森林资源二类调查等数据进行生态空间管控单元的建构。
【结果】生态空间管控单元体系的建立,将南岭国家公园原有的核心保护区和一般控制区划进一步细分为16类管控单元并建立了相应的正负面行为清单;以自然演替方式为主的严格管理区域占总面积的比例,从二分区制的51.06%提高到管控单元体系划定的85.54%。
【结论】生态空间管控单元的提出与应用,使得国家公园保护管理的强度和精确度得到有效提升,并可进一步支撑地役权保护等专项管理工作落地实施。
建立中国特色的国家公园体制并明确国家公园在自然保护地体系中的主体地位,旨在提高自然保护效率,是中国生态文明建设的重要内容[1]。国家公园以最严格保护自然生态系统的原真性和完整性为根本目的,兼具科研、教育、游憩等综合功能[2],体现了多目标的管理需求。随着中国国家公园试点工作的开展和第一批国家公园的正式设立,国家公园的管理体制和运行机制初步成型。但是各试点单位在实际管理过程中对完善的空间管控机制,明确的管理、建设内容与强度要求,详细的实施流程等方面都存在强烈的诉求[3]。因此,探索基于自然保护管理目标的空间规划方法和工具,对实现国家公园的最严格保护及有效管理具有重要意义。
1空间管控:国家公园自然保护的核心手段
“生态保护第一”始终是国家公园设立的基本理念,对自然生态系统完整性和原真性的保护是国家公园建设的首要任务和核心管理目标。分区管控是国际通行的自然保护地空间管理方式。《关于建立以国家公园为主体的自然保护地体系指导意见》[4](简称《指导意见》)提出“核心保护区/一般控制区”的国家公园二级分区管控模式,表现出政策顶层设计的抽象性和原则性特征[5],但在实践中这种分区仍较粗略宽泛。
基于“三生空间”划分的原则,国家公园等自然保护地被划入生态空间范畴。生态空间为“具备自然属性,并以提供生态服务或生态产品为主要功能的国土空间”[6],是人类重要的生存屏障和国家推进生态文明建设的重要空间载体,需严格管控和保护[7]。相较于生产、生活空间中人类活动密集的农业、城镇区域,生态空间的“自然”属性更为明显,同时包含生态系统的完整结构和生态过程,而生态系统所包含的复杂性、层级性、动态性和干扰性特征,决定了其管理目标、管理行为响应、管理决策等方面的不确定性,需要实行分级、分类及差异化管控[7-8]。因此,国家公园的空间管控实质上主要是对生态空间的管控,应根据国家公园生态空间特性进一步探索管控模式和方法。
2既往研究与实践现状
空间管控中的分区制不仅是自然保护中进行自然资源保护和管理最常用的手段之一,也被广泛应用于城乡规划学、地理学等各个相关领域[9]。随着分区制在自然保护地与国家公园规划建设中的实践与发展,其局限性也逐渐显现并有待讨论。
2.1既往自然保护地空间管控的研究及趋势
自20世纪初美国黄石国家公园首先将土地分区模式应用于自然保护,提出了在核心区或保护区外围建立“缓冲地”(bufferarea)的概念,到联合国教科文组织(UNESCO)在这一模式的基础上提出为生物圈保护地设立的“核心区-缓冲区-过渡区(也称实验区)”三分区模式,三圈层同心圆分区理论模型一直沿用至今。随着全球自然保护地的建立和社会发展,自然保护地面临新的问题,分区管控在理念、模型与技术方面的研究也取得了长足进展。
分区理念方面,分区制从简单的空间划分日益演变为重要的综合管理工具[10]。至2021年,全球陆地自然保护地和国家公园的面积占比已达17%,其中多半位于乡村社区土地区域[11]。社区土地所承载的生态保护、生产生活、社会服务及全民公益等多重属性又导致利益相关者与国家公园生态空间形成竞争关系,人地矛盾不断激化[12]。
在此背景下,分区制的管理工具属性逐步形成共识[13],基于管理目标对具体的土地利用方式进行干预乃至限制,成为有效的空间管控途径[10,14-15]。由此基于保护目标的管控理念得到不断探索,如基于多用途分区、利益相关者考量的适应性管理[16-18],基于人类活动关系和物种空间移动的动态保护管理需求[19-22]等,但对适应管理目标的空间分区模式应该如何建立尚未深入探讨。
在此背景下,分区制的管理工具属性逐步形成共识[13],基于管理目标对具体的土地利用方式进行干预乃至限制,成为有效的空间管控途径[10,14-15]。由此基于保护目标的管控理念得到不断探索,如基于多用途分区、利益相关者考量的适应性管理[16-18],基于人类活动关系和物种空间移动的动态保护管理需求[19-22]等,但对适应管理目标的空间分区模式应该如何建立尚未深入探讨。
分区模型方面,在景观生态学和空间差异性的视角下,有研究提出管控空间的划分应从单核心同心圆模式走向不追求连续的分散式多核心模式[23-24]。同时管控空间区划开始考虑符合生物多样性、连通性及生态空间要素分布的离散性特征[25-26],采用多边形或网格状的基础空间单元、非同心圆模型的多核心模式、从散点状向网络状保护转变的空间结构均已成为保护地空间管控的研究趋势[26-27]。现有研究中,分区模型的网络层级逻辑与自然保护地生态系统特性之间的关系尚不明确。
分区技术方面,在常规的通过多标准决策分析叠加生成适应性分区技术基础之上[28],矩形、正六边形等空间基础单元的划分方式被提出并用于对原先笼统的分区基底进行细化[29-30],并与遥感和地理信息系统技术结合,提高了空间多标准分析的科学性和系统性[26,28]。相关研究以景观生态学结合多学科分析方法,如保护空缺分析、生态网络划分、生物多样性功能连接等[31-34],从不同角度提升了分析和划分精度。现有研究多侧重单一层级,针对多层级性管控体系的分区技术仍有待进一步探索。
总体来看,学界对生态空间分区管控的研究呈现出目标管理导向明确、单一层级向多层级演进、静态分析向动态时空研究深入拓展的趋势。但上述3个层面的研究亦各有不足,针对既有研究中分区层级划分无法对应生态系统完整层级结构、分区划定难以适应动态发展和管理目标等核心矛盾,根据国家公园生态系统特征、层级和管理目标,探讨基于生态系统特征和管理目标的层级性分区模型及分区技术,建构与规划体系相衔接的空间管控体系十分必要。
2.2现有自然保护地空间管控的实践与反思
在国内外现有国家公园及自然保护地分区实践中,分区模式的差别主要源于面临的主要矛盾差异而导致的管理目标不同。如加拿大、美国等国土面积较大,人口密度较小的国家,采用“严格保护区-重要保护区-限制性利用区-利用区”的四分区模式。而日本、韩国等人口密度大、人地关系紧张的国家,则是采用“重要保护区-限制性利用区-利用区”的三分区模式[35]。


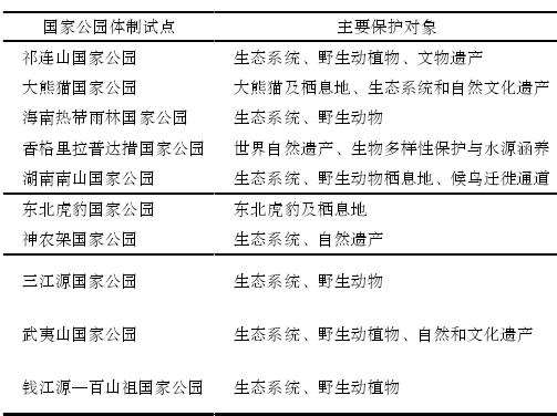
中国对于以自然保护为首要目标的自然保护地在分区上相对简单,基本上采用了UNESCO提出的三圈层同心圆模式,或其基础上进行完善和细化,包括对过渡区进行划分、增设季节性核心区和外围保护地带等方式[35]。在已开展的国家公园体制试点中,也进行了多样化的分区探索以满足管理需求(表1)。
尽管各试点国家公园都根据本园特色对分区模式进行了探索,但是绝大多数试点的分区模式仍延续了同心圆模式的基本框架,在实际管理中面临的困境与现有理论研究相似。
究其原因,一是相对粗放宏观的单核心或二级分区模式,无法系统反映自然资源分布的离散性、层级性和差异化的管理要求;二是现有的分区模式更侧重于保护对象自身状态的分析,对实际管理需求尚缺乏足够精细化的空间划分支持;三是自上而下的分区模式和法定流程也使分区管控在面对生态系统演替和国家公园未来发展时缺乏足够的弹性。实际可行的管理才是严格保护得以实施的关键,因此从管理目标与空间管控结合角度进一步探讨分区方法十分必要。
究其原因,一是相对粗放宏观的单核心或二级分区模式,无法系统反映自然资源分布的离散性、层级性和差异化的管理要求;二是现有的分区模式更侧重于保护对象自身状态的分析,对实际管理需求尚缺乏足够精细化的空间划分支持;三是自上而下的分区模式和法定流程也使分区管控在面对生态系统演替和国家公园未来发展时缺乏足够的弹性。实际可行的管理才是严格保护得以实施的关键,因此从管理目标与空间管控结合角度进一步探讨分区方法十分必要。
4管控单元的应用实践
前文所述的管控单元为理论指导,在实际应用中需要根据现实特性对相应技术进行深化,以下笔者以拟建南岭国家公园作为应用实践案例做进一步探讨。
4.1研究区域概况
广东南岭处于南岭山脉的几何中心,保存了具有全球意义的生物多样性和国家代表性的自然生态系统,是广东省面积最大的原始森林,也是国家重点生态功能区。南岭国家公园总面积193157.13hm2,是中国南方地区具有代表性的国家公园,其中集体土地面积占总面积的68.34%,存在人口多、保护地内社区分布密集、土地权属复杂、集体林地比例高、保护约束不够精准等现实问题,人地矛盾突出,使得统一管理面临难题。根据目前已完成的《南岭国家公园总体规划》(初稿,简称《总体规划》),南岭国家公园内主要是按照“核心保护区-一般控制区”二分区模式进行的基本管控分区划分。
二分区的划分相对简单,既无法全面真实地反映南岭国家公园内自然资源的离散分布状况,又无法根据群落、种群或物种层面的自然资源空间分布和保护目标差异来进行差异化管理,更难以给需要约定具体责权利的地役权保护等管理工作提供支持。因此对南岭国家公园进行生态空间管控单元的划分十分必要,并且是基于法定规划上的层级化、精细化管控空间划分,对应的生态系统层级为次级生态系统和生物群落层级,衔接的应用出口为《总体规划》及总规层级的专项规划。
二分区的划分相对简单,既无法全面真实地反映南岭国家公园内自然资源的离散分布状况,又无法根据群落、种群或物种层面的自然资源空间分布和保护目标差异来进行差异化管理,更难以给需要约定具体责权利的地役权保护等管理工作提供支持。因此对南岭国家公园进行生态空间管控单元的划分十分必要,并且是基于法定规划上的层级化、精细化管控空间划分,对应的生态系统层级为次级生态系统和生物群落层级,衔接的应用出口为《总体规划》及总规层级的专项规划。
4.2数据来源及管控单元建构过程
本研究以拟建南岭国家公园范围内的森林资源二类调查(简称林业二调)数据和第三次全国土地调查数据为主要数据来源。
1)根据生态空间管控单元建构的基本框架,通过ArcGIS对南岭国家公园的生态本底特征进行梳理分析。
2)进行单元划分,针对次级生态系统和生物群落层级展开,其对应的网格单元粒度区间与南岭国家公园林业二调小班尺度区间比较吻合,因此不采用方形网格而采用小班边界进行网格单元划分,使得数据的对应性更好。
3)进行单元管理强度分级,用对自然生态系统的“管”和对人为干扰的“控”分级组合来对空间管控强度体系进行分类,并建立了“管”优先的分级指标体系;以生态系统的完整性和原真性为划分第一层级管控单元的依据,以生态系统的敏感性和抗干扰性为划分第二层级管控单元的依据,按照代表性、科学性和可获得性原则选取评价指标,通过层次分析法及一致性检验构建评价指标权重并计算生成管理强度。
4)进行相关空间管控信息叠加,以《总体规划》和专项规划为指导,衔接所涉及的空间划分,对管理强度进行调整与兼容。


5)进行空间聚类拟合,通过ArcGIS的条件拟合工具对面积低于一定标准的细碎单元进行空间拟合处理,保证实际管理落地后的可行性和连贯性。本研究将南岭国家公园分为16类生态空间管控单元(图4)。并基于各区的管理问题和保护需求明确各管控单元的保护重点,提出相应的保护措施。
4.3应用实践成效及分析
从拟建南岭国家公园的生态空间管控单元建构应用案例来看,生态空间管控单元的建构方法是可行的,建构结果也体现出在管控精确性和管理可行性上的提升。相对于南岭国家公园现有的二分区法定管控分区模式,生态空间管控单元进一步细化了《总体规划》管控分区,将原有的两个分区细化为16类不同的管控单元,制定了对应管控单元的正负面行为清单。
生态空间管控单元与上位规划及相关规划的协调统一,完全衔接《总体规划》管控分区与天然林封禁保育管控分区,使得以自然演替方式为主的严格管理区域占总面积的比例,从二分区模式的51.06%提高到划定管控单元体系的85.54%,自然保护的力度得到有科学依据的提高。同时,生态空间管控单元具有完整的划分逻辑,将来可在有需要的局部地区根据具体管理目标再进行更深层级的细化计算和划分,并可定期根据保护效果进行再次评估与划分,为长期监测和管理提供科学依据。
生态空间管控单元与上位规划及相关规划的协调统一,完全衔接《总体规划》管控分区与天然林封禁保育管控分区,使得以自然演替方式为主的严格管理区域占总面积的比例,从二分区模式的51.06%提高到划定管控单元体系的85.54%,自然保护的力度得到有科学依据的提高。同时,生态空间管控单元具有完整的划分逻辑,将来可在有需要的局部地区根据具体管理目标再进行更深层级的细化计算和划分,并可定期根据保护效果进行再次评估与划分,为长期监测和管理提供科学依据。
此外,生态空间管控单元还可为地役权保护等国家公园专项管理工作提供技术支撑。中国国家公园中集体土地占比较大是国情特色,地役权保护模式在实现集体土地统一管理上具有独特优势[43]。但要发挥地役权保护模式管理精确、费用较低的优势,需要明确管控行为的空间分布,获得足够的信息来明确不同权属的集体土地在管理目标与措施上的不同,并制定差异化的正负面行为清单、合同要求和补偿[44]。
这些在传统分区模式下难以提取的信息,在管控单元模式中都能提取,并可根据需要对生态环境和土地利用特别复杂的局部区域增设管控单元层级,以提供更精准的信息。管控单元图则可作为地役权保护合同的附件,提供详细和差异化的管理要求,从而大大提高地役权保护模式的落地效率和保护精度。
5结语与展望


国家公园的生态空间承载着具有国家代表性的大面积自然生态系统,自然保护是其最根本的管理目标,空间管控作为最重要的规划手段应充分考虑自然生态系统的特性。本研究从管理角度出发,提出生态空间管控单元划分及规划模式,建构基于管理目标的多层级、动态化空间单元体系,以更好地适应国家公园自然保护的需求,是在方法和角度层面的有益探索。总的来说,通过对生态空间管控单元理论和分析方法的进一步深入研究,其划分可为管理和规划提供指导和数据支撑,在地役权保护、管理专项规划和其他建设专项规划的管理应用方面提供技术支持(图5)。
当然这一框架中的细节问题还有待进一步探讨完善,如管理属性特征的分类、空间聚类和多方案权衡的合理性还需更多实践检验。同时,使用空间管控单元进行管理对国家公园管理团队技术水平、基层管理人员素质和执行能力提出了更高要求。为进一步提高管理可行性并降低管理成本,在实践应用中需注意两方面因素:
1)管控单元作为一种管理工具,理论上具备多层级精细化分区的能力,但实践中需要在什么层级进行多大范围的细分,取决于管理目标的设定,即按需设定,以避免不必要的过精细化或者数据过分冗余;
2)在针对具体管理目标时,对数据的选择和应用要根据精确、高效、合理、可行的管理要求,通过政策引导、多方参与、协商决策等方式慎重决策。