东北振兴视域下黑龙江省工业遗产的保护与再利用策略
(东北林业大学园林学院,黑龙江哈尔滨 150040)
摘 要:黑龙江省近代工业在中国工业史上起着重要作用。然而随着近年来经济中心的南移、人口流失等问题,黑龙江省城市建设与发展停滞不前。以“东北振兴”战略为背景,总结黑龙江省八处国家级工业遗产类型与特征,分析保护与再利用潜力,为振兴东北经济文化提供思路。
1 背景
1.1 国内外工业遗产研究现状
工业遗产是工业文化的重要载体,见证了工业发展的历史进程。国外工业文明起源较早,尤其以欧洲英国、德国及法国为主导。国外的工业遗产研究,是以 20 世纪50 年代的工业考古学为理论基础而发展的,学术界普遍认为学者 Michael Rix[1]首次提出了“工业考古”的概念,也为后来国外的工业遗产研究指明了方向。国外工业遗产的研究领域主要集中在包括工业遗产如何联系当地经济、文化等因素发展;如何利用工业遗产的历史文化优势打造工业遗产旅游开发模式、基于当代价值实现的再利用模式[2]等方面。总体上,呈现出区域广、类型多、角度和内容丰富的特征。
相比于西方国家,我国工业遗产起步相对较晚。21世纪初,工业遗产的概念开始被引入中国,至此工业遗产研究蓬勃发展。从工业遗产的分布来看,我国工业遗产主要呈现分布聚集性、时空跨越性与类型多元性的特点[3]。在研究方法上,荣玥芳等[4]引入“城市双修”,对工业遗产进行功能、生态的修补,达到工业遗产的活化更新再利用;张文卓等[5]将城市历史景观(HUL)视角引入老工业区工业遗产的评估与策略规划中,使工业遗产评估可行化、规范化,致力实现工业遗产价值可视化、智能再利用。
1.2 黑龙江省工业遗产研究现状
黑龙江省近代工业始于 1988 年漠河金矿的开采,迅速发展形成了浓厚的工业文化氛围,重工业发达,工业类型多样。近年来,随着“东北振兴”战略的提出,有关工业遗产相关研究也逐渐增多[5]。王小育[7]对黑龙江省工业遗产旅游开发利用的潜力、现状、问题、对策等内容进行了系统的分析与概括;赵志庆等[8]在“遗产旅游”的视角下,分析了黑龙江省工业遗产旅游的可行性,并提出了“区域-城市-遗产”策略;王婷婷等[9]在“东北振兴”视角下,总结了黑龙江省工业遗产发展旅游业的意义、问题与策略;张一平详细研究与探讨了黑龙江省工业遗产的发展历程、行业分布、遗产类型特色、保护与利用等[10]。

2 黑龙江省国家级工业遗产类型与特征
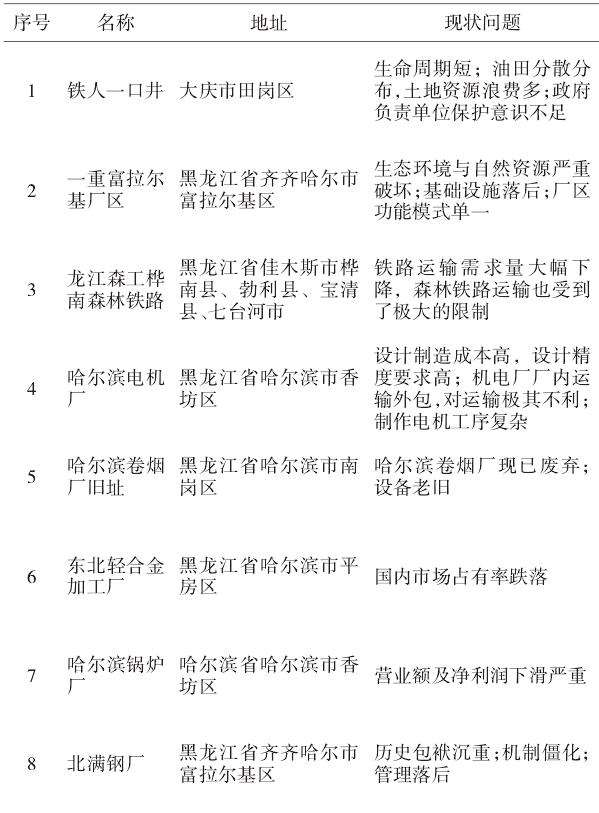
2017 年 12 月我国公布了第一批国家级工业遗产保护名录[11]。截止到目前,我国共公布了 5 批国家工业遗产名单,其中黑龙江省共有 8 处国家级工业遗产,分别是铁人一口井、一重富拉尔基厂区、龙江森工桦南森林铁路、哈尔滨电机厂、哈尔滨卷烟厂旧址、东北轻合金加工厂、哈尔滨锅炉厂和北满钢厂。根据《下塔吉尔宪章》对工业遗产的定义,将本省国家级工业遗产分为以下 5 类:铁路运输类、机械制造类、冶金工业类、石油开采类、食品制造类。
2.1 铁路运输类
黑龙江省铁路运输业工业遗产具有建筑数量大、类型齐全、保存完整的优势与特点。但同时铁路运输业囊括范围广泛,大量附属建筑如站舍、附属工厂、桥梁隧道等也为此类工业遗产的保护与利用制造了复杂条件。铁路运输业作为“主要城市建设的源头”,承载了国家建设与复兴的历史委任,因而对此类工业遗产进行保护和再生意义重大。
2.2 机械制造类
黑龙江省机械制造业在黑龙江省工业遗产范围内具有规模大、行业地位重大、历史地位重大等特点。黑龙江省国家级工业遗产中属于机械制造业的有:哈尔滨市香坊区哈尔滨电机厂、哈尔滨市香坊区锅炉厂和齐齐哈尔市一重富拉尔基厂区。
2.3 冶金工业类
黑龙江省国家级工业遗产中属于冶金工业的有哈尔滨市平房区东北轻合金加工厂和齐齐哈尔市富拉尔基区北满钢厂。此 2 处工业遗产,一个面向多种类冶金,一个面向单种类冶金。在种类分化中的工业遗产保护值得思考。
2.4 石油开采类
大庆油田的发现,开启了黑龙江省与中国自主产油的历史。作为黑龙省 8 处工业遗产中唯一的一个石油开采业工业遗产,黑龙江省大庆市红岗区铁人一口井具有重要参考意义。其文化保护现状较为良好,但也面临着遗址破坏、消亡等问题。
2.5 食品制造类
黑龙江近代的食品制造业总体繁盛。哈尔滨卷烟厂属于食品制造业。哈尔滨卷烟厂是全国卷烟行业中建厂最早、历史最长的老厂之一。目前哈尔滨卷烟厂依旧坐落于一曼街上,未进行生产活动。
3 黑龙江省工业遗产保护与利用现状与策略
3.1 修复工业生产历史遗留问题,改善生态环境
黑龙江省工业遗产具有显著的传统重工业特征,自新中国成立以来,国家致力于经济发展,导致严重的环境破坏与自然资源枯竭等问题,严重阻碍了工业遗产的保护与发展。结合“城市双修”[12]理念及“共生理论”,工业遗产与城市发展形成共同体,呈现出“还原生态环境与历史文化”的发展趋势。黑龙江省 8 处国家工业遗产的开发均对生态环境造成不同程度的破坏,在保护与再利用过程中,应优先考虑生态环境的修复,可通过周边已有绿化、公园,进行合理改造,增大绿地面积,修补城市肌理,促进可持续发展。
3.2 修补历史文化,搭载特色文化宣传模式
黑龙江省工业遗产见证了东北成为中国重工业龙头地区的过程,具有极高的历史文化价值,但在再利用的过程中,缺少对工业遗产的展示与宣传。因此,黑龙江省工业遗产还可通过举办展览会,或打造专门的历史展览馆等,宣传黑龙江省工业历史文化,以工业遗产为载体,打造黑龙江历史特色的文化宣传模式。例如,探究龙江森工桦南森林铁路的再利用策略时,可设立森林铁路历史展览馆,宣传铁路的历史文化,激发城市文化底蕴。
3.3 利用工业遗产文化底蕴,开发文化旅游模式
开展遗产文化旅游有利于促进工业遗产价值的经济转型、塑造居民集体历史记忆。黑龙江省工业是其经济腾飞的支柱性产业,可考虑开展文化旅游新模式,将不同类型工业遗产无形的历史文化、艺术等价值,转化成可视的旅游经济价值。如利用哈尔滨卷烟厂旧址进行展览参观旅游开发,建设省工业遗产历史文化纪念馆等方式,形成标志性文化旅游地点,让工业遗产中的文化知识以旅游为载体进行传播。另外,完善工业遗产文化旅游相关法律法规建设,对黑龙江省城市宣传建设也具有建设性作用[8]。
3.4 加快工业生产转型,适应现代化发展要求
工业遗产是近代历史发展的遗存和缩影。然而,由于时代变迁,一部分工业遗产已无法承担当代社会的发展需要,导致其废弃。因此,在工业遗产开发与再利用中,必须对症下药,找到不同工业遗产发展存在的弊端与不足,有针对性地加快工业生产转型,以适应现代化发展要求。如东北轻合金加工厂,应解决该加工厂基础生产设施落后及经营模式老化的弊病,优化生产设施,提高合金产能,促进利润开发;同时,应开发全新经营模式,突出重点,可尝试全新投资机制,开展大型改造项目。
3.5 其他可行性措施
除了以上提出的工业遗产再利用策略,针对黑龙江省不同的工业遗产类型,也可采用不同的再利用策略。例如,针对哈尔滨电机厂的电机制造,其存在工序复杂、维护成本高等问题,可积极改造现有机器,提高生产效率、节约生产成本;针对桦南森林铁路承担的运输作用,发展“静态与动态相结合”的展览模式。
4 结语
从“东北振兴”战略视角出发,探索黑龙江省国家级工业遗产的保护与再利用,总结了黑龙江省工业遗产类型与特征、发展潜力、保护与再利用策略等内容,重点阐述了黑龙江省工业遗产的“可持续发展”方向,旨在为黑龙江省工业遗产保护与利用提供参考。