基于交互设计理念的住宅小区景观设计
摘要:在现代住宅小区建设发展日益成熟的今天,景观设计高度雷同、无特色的住宅小区往往让人感到审美疲劳,这对住宅小区的景观设计提出了更高水平的要求。通过对交互性景观设计概念的阐述,分析住宅小区交互性景观设计的基本原则,并以四川省德阳市H住宅小区为例,总结了基于交互性设计理念的住宅小区景观设计思路、方法,以期为相关同类型住宅小区的交互性景观设计提供参考。
李鹏飞(本溪市城市建设设计研究院,辽宁本溪117000)
在房地产市场全面改革的背景下,住宅小区的景观设计理念也随之发生了翻天覆地的变化。在传统的住宅小区景观设计理念下,增加小区楼盘的商业价值是最主要的设计目的,而在交互设计理念下,景观设计的目的逐渐转变为如何满足居民的精神文化需求,以及增强居民与景观之间的互动性。基于这一设计理念,越来越多的房地产开发公司开始注重住宅小区景观设计的交互性,在进行住宅小区景观设计时,努力摆脱原有的“商品附加性”,而是充分遵循“以人为本”的原则,力求提升景观设计的服务性与观赏性。
1交互性景观设计概念
交互性景观设计的主旨在于通过特定空间内交互介质的构建,强化景观与景观、参与者与参与者、参与者与景观之间的相互联系,并将小区居民的抽象化审美需求转变为具象化的景观表达,形成住宅小区居民与景观之间和谐共处的闭环,这种参与者与景观之间相互作用、相互影响的景观设计形式即为交互性景观设计[1]。

相比于传统的景观设计来说,交互性景观设计能给参与者带来更强的参与感与体验感,交互性景观设计者通过合理利用科技手段、心理手段、感官手段、物理手段等载体,加强参与者与景观之间的联系度,满足参与者的审美、使用等需求(如图1所示)。
2基于交互设计理念的住宅小区景观设计原则
2.1环境协调性原则
基于交互性设计理念的住宅小区景观设计,首要原则是与项目所在地周围的整体环境景观相吻合,保证住宅小区的内外部景观设计与自然环境相协调,保证景观与建筑相协调,共同形成一个有机的整体。此外,环境协调性原则还体现在住宅小区的景观设计不能扰乱原有自然景观,保证环境的整体性与连续性[2]。
2.2低碳环保原则
无论何种景观设计,都应遵循可持续发展战略理念,在进行住宅小区交互性景观设计时,应将设计成本、建造成本控制在合理范围内[3]。房地产开发公司在进行交互性景观设计时,应遵循低碳环保原则,尽量选择无污染、可再生、环境友好型的建材,减少交互性景观设计建造过程中对项目周边生态环境造成的破坏,在保证住宅小区居民居住舒适度的同时,达到预期的低碳环保设计效果。
2.3创新性原则
作为一种创新型景观设计理念,交互性住宅小区景观设计过程就是一个不断创新的过程。房地产开发公司可以在交互性住宅小区设计过程中融合创新性数字化信息技术,提升居民与景观之间的交互性。如利用红外技术、遥感技术、声控技术等提升交互性景观类型、内容和体验的丰富性。
2.4艺术性原则
交互性景观设计的最终目的是满足住宅小区居民的精神文化需求与审美需求,因此设计时需遵循艺术性原则[4]。从景观的整体外观形态、颜色搭配,到内部的植物造型,都需要具有艺术性与美学价值。为此,房地产开发公司在进行住宅小区互动性景观设计时,需要充分了解当地的风土人情,要结合当地民风民俗、人文艺术进行设计。同时,要尽量避免一些猎奇艺术风格的展现,保证景观设计满足大众审美标准、审美需求。
3基于交互设计理念的住宅小区景观设计案例
3.1项目概况
H住宅小区项目所在的德阳市,是四川省主要地级市之一,位于成都平原东北部地区,与成都市之间的距离较近。经济总量常年处于全省前五水平,拥有一个国家级高新区和一个国家级经济技术开发区。H住宅小区位于德阳市中心东南方向,项目东侧为4处大型住宅楼盘。H住宅小区在开发阶段共包括2个地块,分别为H住宅小区所在的住宅用地与H文化广场所在的公园绿地[5]。H住宅小区周边的医疗、教育、商业、交通等配套设施较为齐全,负责开发的房地产公司根据项目独特的地理位置,将H住宅小区的整体景观设计风格定位为现代简约式风格,将H文化广场的景观设计风格定位为现代文化艺术风格。
3.1.1项目景观优点分析。
H住宅小区与H文化广场所处地块整体形状为矩形,位于德阳市绵远河西侧,景观环境上具有一定的先天优势,H住宅小区距离绵远河较近,并毗邻一条由东向西的商业街,具有良好的人文景观与自然景观,且小区业主的平均年龄为35周岁,对于新兴科技与现代化简约风格的景观设计具有较强的适应与接受能力。
3.1.2项目景观缺点分析。
由于绵远河滨河绿地的建设时间较早,景观设计具有一定的缺陷性。从对绵远河滨河绿地的实际考察情况来看,其景观设计存在缺点有:一是景观设计理念较为落后,缺乏特色与吸引力,无论是色彩的搭配还是景观造型的设计都具有一定的时代局限性,无法给周边居民带来参与感;二是绵远河滨河绿地景观目前并没有设计足够的居民逗留区与休息区,只能满足居民进行简单的散步需求;三是灯光景观设计较为落后,部分灯管存在老化、破损等问题,也无设计装饰灯带,导致绵远河滨河绿地与周边的商业圈在视觉上格格不入;四是路面、栏杆等老化问题严重,
3.2景观交互设计建议
3.2.1整体风格。
由于H住宅小区与H文化广场所在地块位于德阳市中心区域,且周边是现代化商业街,因此在对H住宅小区进行交互性景观设计时,既要体现绵远河的原生态自然景观,又要与现代风格商业街相互呼应。
3.2.2交互性设计过程。


交互性景观设计的过程可以分为以下3个部分,分别为设计前期、设计中期、设计后期(如图2)。在设计前期阶段,设计人员需要对用户需求、周边住宅景观案例、地块景观现状进行调研分析,并与小区居民展开积极沟通,分析居民的心理与普遍需求,这一过程又被称为第一次交互。在设计中期阶段,设计人员需要结合上一阶段中对居民居住需求、居民审美需求等综合分析的结果,对住宅小区景观的各个组成部分进行设计,如灯光、植物、水景、基础设施等,并鼓励居民参与到与景观的交互过程中,又称之为第二次交互。在设计后期阶段,设计人员需要在住宅小区景观投入使用一段时间后,结合居民的反馈意见建议,对景观进行完善、改造等,弥补当前景观设计中存在的不足之处,进一步提升居民与景观之间的交互性,又称之为第三次交互。
3.3住宅部分交互性景观设计方案
3.3.1交互性水景设计。
作为整个H住宅小区的中心景观,交互性水景的设计最能体现出小区景观的设计质量与设计风格。房地产开发公司在进行H住宅小区交互性水景的设计时,以小区南北门为中轴线,共设计了A、B、C3处水景,并赋予3处水景不同的设计风格与使用功能。3处不同的水景相互呼应,既提升了小区整体的美化程度,又因3处水景风格特点各不相同,动静结合,也给居民带来了多样性的审美体验。
A水景位于小区的入口处,其主要作为迎宾景观。设计人员在进行A水景的设计时,将活泼、灵动的设计语言注入其中,以叠水加涌泉作为A水景的主要结构,当居民下班回家经过小区主门时,看见流动跳跃的水景,便能卸下一天的身心疲惫。
B水景作为小区最大的交互性水景,其位于小区正中央,属于开放式复合型水景。B水景中包括凉亭、浮桥、亲水木平台等设施。凉亭为钢结构防木式设计,能够容纳15~20人,具有娱乐、休闲、会客等多重功能,居民可以在饭后到此休息、闲谈或打牌娱乐等,B水景有效增加了小区居民之间的交互性[6]。
C水景为流动式设计,设计人员利用前后地形的落差,将C水景设计成溪流形式,并在水面上设置若干座石桥,吸引了小区儿童前来游玩,同时设计人员还考虑到家长的陪同、看护需求,在C水景处设置若干休息座椅。
3.3.2交互性植物景观设计。
为了提升H住宅小区景观与周边自然生态景观之间的交互性,设计人员利用交互设计理念进行H住宅小区植物景观的选择与设计。首先,在植物品种上,选择适合四川地区气候条件的彩叶彩花类芳香植物。其次,在植物配置设计上,根据人眼由前到后、由上到下、由中心向四周的视线特点,对植物景观进行分层次设计。在居民视线的集中点,即中心位置,设计中心植物,如孤景植物,在居民视线中心四周,设计背景群植物,在居民视线的下方,设计灌木类植物[7]。
设计人员除了在视觉观赏方面进行交互性设计外,还在使用功能方面对H住宅小区植物景观进行交互性设计,在不同种类植物上加装标识牌,详细地介绍该植物的名称、种类、习性、价值等信息,儿童在小区内玩耍、散步时,家长可带领儿童观看植物标识牌。这种寓教于乐的交互性植物景观设计,不再将植物景观局限成小区内的“装饰品”,而是增强居民与植物景观之间的交互性,丰富植物景观设计的价值。
3.3.3交互性设施景观设计。在H住宅小区交互性设施景观中,户外建设设施的设计是其核心部分。设计时兼具健身设施的功能性与观赏性。在健身设施外观设计方面,在不影响健身设施使用安全、使用功能的前提下,将其外观与小区整体风格相呼应;在健身设施功能设计方面,创新性地引入“一小时健身圈”的交互性设计理念,结合专业的健身理论,将一小时作为居民常规的户外锻炼时间,并结合现代化都市居民的健身需求,提升了有氧健身器材、力量健身器材、拉伸健身器材之间配比的科学性与合理性,使居民能够在有限的时间内达到最佳的锻炼效果[8]。
3.4H文化广场交互性景观设计


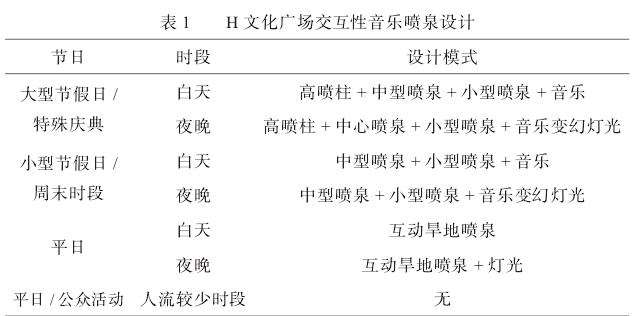
设计人员在进行H文化广场的交互性设计时,将设计重心放在了H广场音乐喷泉的交互性设计,利用分时段控制模式进行音乐喷泉的设计。首先,设计人员对H文化广场各时段的人流量、公众活动承办量进行分析,并根据各时段人流量、光线的不同,设计出了针对性的音乐喷泉运行模式(如表1所示)。在大型节假日的白天时段,人流量处于高位状态,因此开启除变幻灯光外的所有喷泉设施,在夜晚加入随音乐节奏变幻的灯光;在小型节假日的白天时段,设计以中型喷泉为中心的无灯光喷泉模式,夜晚加入变幻灯光;在平日白天时段,设计以互动旱地喷泉、无灯光无音乐的喷泉模式,在夜晚仅加入灯光,减小音乐对周边居民的影响;在平日承办公众活动时,不开启喷泉。
4结语
综上,本研究以交互设计理念为核心,将交互设计理念在住宅小区中的运用作为主要研究方向,阐述交互设计理念的概念以及在住宅小区中的应用原则,并以四川省德阳市H住宅小区为例,分析基于交互设计理念的住宅小区设计实践路径,为相关类似住宅小区项目的交互性设计提供参考。
