名山风景区诗画意蕴及其生成机制研究——以浙江天台寒岩-明岩景区为例
摘要:【目的】学界多关注诗画艺术与市井宅园的关联与相互作用,缺乏对于自然山水之诗画意蕴表达及形成机制的相关研究,故着眼于实际案例,尝试分析人文艺术与自然胜境间的耦合作用,力求明晰传统园林意匠“取法自然”之具体衍化过程。
【方法】立足风景园林实体层面,围绕天台寒岩-明岩景区这一典型案例,以史考与史论为依据,结合现场测绘与实地踏勘开展研究。
【结果】以寒岩-明岩为代表的中国传统名山风景区多以优越的自然禀赋为先导,以历朝持续开发为前提,由文士阶层通过诗画创作完成了审美主体之于山水客体的“离身认知”;士人欣赏/游历山水过程中形成之美学经验运用于城市私宅园林营建之工程实践,又进一步实现了从“离身认知”向“具身认知”的跃迁。
【结论】通过梳理总结寒岩-明岩本身之自然禀赋与文艺创作间的相互影响与正反馈机制,为当地合理开发利用风景旅游资源、打造文旅融合新局面、推动地区产业升级提供启示与借鉴。
以明清江南私家宅园为代表的中国传统园林凭借精巧的布局、考究的细部与绵延的意蕴,被评价为“立体的画、无声的诗”,即“立画心诗”,一定程度上体现了诗词文学艺术、绘画艺术乃至音乐艺术与园林艺术的同源性。明清士绅阶层在“经世务实”“任乎自然”等思想的感召下,打着“不必矫情,不必逆性,不必昧心,不必抑志”①的旗号,遍游五岳、寄情山水,留下诸多与名山大川相互映照的文学、绘画作品;归来后,又在“身不能至而心向往之”的情感诉求下,将之前游历过的自然山水进行缩微,摹写入承载他们日常生活空间的园林之中,求得“园日涉以成趣”之情境,使私家宅园终成山水名胜审美的“具身化认知”展现形式。当时著名造园家如张涟张然父子、戈裕良、计成等,皆能文善画,故能准确把握“能主之人”的意境与美学追求,进而打造出充满诗情画意之不朽林泉。
诗画艺术,尤其山水诗、山水画,脱胎于真实山水,乃是将文人山水游赏体验与山水美学高度抽象、提炼与升华后的产物,观其内容,不是仅仅对自然山水的简单描摹,而是融入了文人个人经历、情感与审美的再创作,江南传统私家园林之叠山理水、建筑布局、花木经营乃至楹联匾额、家居盆景等,皆属这一再创作过程在工程领域实践中的延续。
由此看来,诗画艺术可作为自然山水与“城市山林”之间精神价值联结的纽带与媒介。关于诗画艺术与市井园林之间的联结与互文,相关研究已是连篇累牍,如孙筱祥先生就从生境、画境、意境3个层次剖析文人写意山水园的艺术特色[1],他认为通过触景生情达到理想美的“诗意之境”(即意境)是高于画境的,同时又结合中国山水花鸟画论深入探讨了园林“如画”布局的表达[2];孟兆祯先生亦强调中国园林的文学性与绘画性[3],在他首倡之以借景为中心的创作秩序“六涵”中,各个环节无不体现“画意”之经营,最终达到“诗意”之超脱,即所谓“臆绝灵奇”[4]。今人之传统园林诗画意境研究,多属前辈思想之延续与深化[5-6],或是根据园林诗画具体内容复原历史名园[7-8],或是基于诗画意蕴分析园林整体及各要素审美与彼此间的耦合互动[9-11],并尝试将此运用于当代园林景观设计实践中[12-13]。
目前就笔者所见,以名山风景区为代表的自然山水之诗画意境挖掘与表达层面的相关研究较为缺乏,或作为(基于人类学栖居视角的)传统山水名胜自然-文化混融价值中“审美与情感”的部分[14],或作为传统“城—山”风景营建理论体系的上位概念[15],或作为名山风景区历史演进过程的中间阶段加以分析[16],因篇幅所限,内容上稍显笼统、不够具体,结构上亦偏于概括、缺乏系统梳理总结。在传统名山风景区中寻找一处闻名遐迩、为历代文人诗画点染的天造奇观作为案例,分析人文艺术与自然胜境之间的耦合作用,进而补充完整自然山水—诗画艺术—“城市山林”之传播链条,对于明确传统园林意匠“取法自然”之具体衍化过程而言,甚为必要。
由此看来,诗画艺术可作为自然山水与“城市山林”之间精神价值联结的纽带与媒介。关于诗画艺术与市井园林之间的联结与互文,相关研究已是连篇累牍,如孙筱祥先生就从生境、画境、意境3个层次剖析文人写意山水园的艺术特色[1],他认为通过触景生情达到理想美的“诗意之境”(即意境)是高于画境的,同时又结合中国山水花鸟画论深入探讨了园林“如画”布局的表达[2];孟兆祯先生亦强调中国园林的文学性与绘画性[3],在他首倡之以借景为中心的创作秩序“六涵”中,各个环节无不体现“画意”之经营,最终达到“诗意”之超脱,即所谓“臆绝灵奇”[4]。今人之传统园林诗画意境研究,多属前辈思想之延续与深化[5-6],或是根据园林诗画具体内容复原历史名园[7-8],或是基于诗画意蕴分析园林整体及各要素审美与彼此间的耦合互动[9-11],并尝试将此运用于当代园林景观设计实践中[12-13]。
目前就笔者所见,以名山风景区为代表的自然山水之诗画意境挖掘与表达层面的相关研究较为缺乏,或作为(基于人类学栖居视角的)传统山水名胜自然-文化混融价值中“审美与情感”的部分[14],或作为传统“城—山”风景营建理论体系的上位概念[15],或作为名山风景区历史演进过程的中间阶段加以分析[16],因篇幅所限,内容上稍显笼统、不够具体,结构上亦偏于概括、缺乏系统梳理总结。在传统名山风景区中寻找一处闻名遐迩、为历代文人诗画点染的天造奇观作为案例,分析人文艺术与自然胜境之间的耦合作用,进而补充完整自然山水—诗画艺术—“城市山林”之传播链条,对于明确传统园林意匠“取法自然”之具体衍化过程而言,甚为必要。
位于浙江省台州市天台县西境的寒岩-明岩景区(简称寒明岩),以巨洞、奇岩、秀景闻名于世,自汉末、魏晋时期以来便有高士隐居修炼的记载;中唐时期寒山子避世终老于此,留下通俗诗数百首,令此地名声大噪;自宋讫清,直递民国时期,描摹吟咏这一方佳山水的诗画作品层出不穷,实可谓文景互鉴、天人交辉的典型案例。自20世纪80年代至今,诗僧寒山研究逐渐成为国内研究领域的一大热点,关于其生平和作品研究的相关论文、专著汗牛充栋,甚至大有继“红学”之后自成“寒学”一派的趋势[17-25];人们往往从寒山子一生所创作的近300首通俗诗(或曰白话诗)中体味寒岩之幽邃深远与玄妙静寂[26-27],却大多忽略了寒明岩本身的风景特质与诗画蕴藉。
天台本地学者许尚枢的研究颇具代表性[28]:从生态与人文两个方面详细阐述了寒山子选择天台县作为终隐之地的原因,观点颇有见地,可惜因篇幅限制,未对具体景点做深入剖析,且偏重于从寒山子的视角出发评述寒明岩自然环境之清幽,虽有现场踏勘见闻作为事实依据,但在客观性、普适性与系统性层面仍有进一步探讨的空间。本研究立足风景园林实体层面,以史考与史论为依据,结合现场测绘与实地踏勘,将寒明岩这一天造奇观作为研究对象,探索其独具魅力的禀赋与气质和在此基础上催生出的、以寒山诗与《寒岩积雪图》为代表的文艺创作,及后者对前者的提炼与升华之正向反馈,期待能够为当地合理开发利用寒明岩风景旅游资源,打造“诗画天台”“诗画浙江”文旅融合新局面、推动地区产业升级提供启示与借鉴。
天台本地学者许尚枢的研究颇具代表性[28]:从生态与人文两个方面详细阐述了寒山子选择天台县作为终隐之地的原因,观点颇有见地,可惜因篇幅限制,未对具体景点做深入剖析,且偏重于从寒山子的视角出发评述寒明岩自然环境之清幽,虽有现场踏勘见闻作为事实依据,但在客观性、普适性与系统性层面仍有进一步探讨的空间。本研究立足风景园林实体层面,以史考与史论为依据,结合现场测绘与实地踏勘,将寒明岩这一天造奇观作为研究对象,探索其独具魅力的禀赋与气质和在此基础上催生出的、以寒山诗与《寒岩积雪图》为代表的文艺创作,及后者对前者的提炼与升华之正向反馈,期待能够为当地合理开发利用寒明岩风景旅游资源,打造“诗画天台”“诗画浙江”文旅融合新局面、推动地区产业升级提供启示与借鉴。
1诗画之“源”:寒明岩的自然禀赋
寒岩居南、明岩居北,两座山峰南北相连,坐落于天台县西街头镇后岸村与张家桐(旧称张家衕)村之间。寒岩山原名“寒石山”,明岩山旧称“暗岩”[29],两山之间屏岩耸峙,为海蚀形成,绵亘十余里,气势非凡,因石色铁黑,如同乌龙身上的鳞甲,故名“十里铁甲龙”。茶山溪(又称遮山溪)自九遮山南来,流经寒岩山东侧,后绕过明岩山折而向西,在孟湖岭村汇入自龙溪乡南来、流经寒岩山西侧之始丰溪(后在山头下村与雷马溪诸水相合,折东进入天台盆地),使寒明岩区域形成山环水绕、藏风聚气的风水格局。

孟湖岭②两峰(狮子山、竹山)从平地涌起,扼守水陆咽喉要道,实为寒明岩之北面门户,自唐宋以降,历朝行旅者若自天台县邑出发往游县西诸山,抑或南下仙居、缙云,此处皆为必经之路;绕过此二峰,则“十里铁甲龙”跃入眼帘,西南之寒岩与东北之明岩略微高起成掎角之势,遥相鼎峙,中部则“千尺石屏,排列里许”,远望“雄猛粗疏,纵理裂麻,棱棱透骨”,峭壁直上,“仿佛天上芙蓉城也”[30],整体呈现两头高、中间低的“展诰”之形(图1)。

孟湖岭②两峰(狮子山、竹山)从平地涌起,扼守水陆咽喉要道,实为寒明岩之北面门户,自唐宋以降,历朝行旅者若自天台县邑出发往游县西诸山,抑或南下仙居、缙云,此处皆为必经之路;绕过此二峰,则“十里铁甲龙”跃入眼帘,西南之寒岩与东北之明岩略微高起成掎角之势,遥相鼎峙,中部则“千尺石屏,排列里许”,远望“雄猛粗疏,纵理裂麻,棱棱透骨”,峭壁直上,“仿佛天上芙蓉城也”[30],整体呈现两头高、中间低的“展诰”之形(图1)。
1.1寒岩:洞门敞豁,萧索阴寒
雄踞万仞岗头、如卧狮张口般之寒岩,地处“十里铁甲龙”西南岊,山脚平田衍旷,四围丘陵环列如郛郭,自岩前村东南小径上至山腹,百丈石壁间,有一广阔洞厅映入眼帘,旧名“拊石洞”“潜真洞”,今日乡民呼之为“寒岩洞”。洞口扁长,高度约10~12m(右侧略高于左侧),然极深广,宽约50m,最大纵深达72m,占地面积约3500m2,“俨如骤入未央、建章,广宫大殿,而不禁叹为瑰玮壮观也”[30],实可谓“天台第一巨洞”。洞内原有泉井一口,冬夏不涸。洞壁尚存“寒岩洞天”(雍正二年季春齐召南题)、“小清凉”(康熙间古越吕嵒氏题)等岩镌。另有宋代米芾所题“潜真”二字(潜真洞之名由来),今已失其所在。洞口右侧有巨石,其顶坦夷如台,名“宴坐石”,相传丰干、寒山、拾得三人曾雅集石上,赏月啸咏,如今游人立于其上,可以远眺溪山,当时意境尚可体味一二;洞口左侧原有一座小砖塔——“寒山文殊舍利塔”,相传为寒山子埋骨处,今已无存③。
出洞右转向西北,沿岩上行数十步,则可见两座陡崖并峙山际,崖顶相接如桥,厚可数尺,距地面约7~8m,名“鹊桥”,“状似石梁而短,下乏流泉”[30],故有“旱石梁”之谓④;若出洞左转百余步,则可见峭壁如嶂,高约百米,其上飞泉洒落,下原有一潭,每当夕阳斜照,阳光为潭水所折,反射于崖壁,五彩斑斓,绚烂夺目,顿成异景,曹新山“天台十景”之“寒岩夕照”即由此得来;惜今日潭为陨岩所塞,无复旧观,然斜阳透射飞泉,崖壁间尚有彩虹,亦颇为可观⑤。此处尚有“神龟上山”岩,与洞右鹊桥附近之“蟒蛇出洞”巨岩遥相呼应,共同组成“龟蛇相守”奇景,令人拍案叫绝。
出洞右转向西北,沿岩上行数十步,则可见两座陡崖并峙山际,崖顶相接如桥,厚可数尺,距地面约7~8m,名“鹊桥”,“状似石梁而短,下乏流泉”[30],故有“旱石梁”之谓④;若出洞左转百余步,则可见峭壁如嶂,高约百米,其上飞泉洒落,下原有一潭,每当夕阳斜照,阳光为潭水所折,反射于崖壁,五彩斑斓,绚烂夺目,顿成异景,曹新山“天台十景”之“寒岩夕照”即由此得来;惜今日潭为陨岩所塞,无复旧观,然斜阳透射飞泉,崖壁间尚有彩虹,亦颇为可观⑤。此处尚有“神龟上山”岩,与洞右鹊桥附近之“蟒蛇出洞”巨岩遥相呼应,共同组成“龟蛇相守”奇景,令人拍案叫绝。
历史上,驻锡于此的僧人以竹绠引“寒岩夕照”处流泉作为盥洗、饮用水源[29],但并未将寒岩洞厅作为主要起居修行场所,而是于山下平地结茅建寺,此种怪象便引来潘耒“舍天然石室不居而别立屋宇,何邪?”[30]之疑问。事实上,西南朝向的寒岩洞厅相较东向的明岩峡谷,一天中大部分时间处于背阴面,日照时长短,因此洞内环境更为阴郁湿冷,在冬春两季尤为明显。“寒山寒,冰锁石。
藏山青,现雪白”“朝朝不见日,岁岁不知春”等描述洞厅之“寒”的诗句,于寒山诗集中随处可见;这里“夏天冰未释,日出雾朦胧”,冬天则更是“淅淅风吹面,纷纷雪积身”,在“沓嶂恒凝雪,幽林每吐烟”的气候条件下,自然就出现了“草生芒种后,叶落立秋前”[21]的萧索景观,“寒岩,因此得名。与山上洞厅的阴冷潮湿迥异,山下平原处山环水抱、地势低平、土壤肥沃,且光照充足,十分适宜耕种,呈现出风和日丽、草木竞发的景象,因此僧众将寺址选于山下平田而非山上那大而无当的洞厅(图2)。
藏山青,现雪白”“朝朝不见日,岁岁不知春”等描述洞厅之“寒”的诗句,于寒山诗集中随处可见;这里“夏天冰未释,日出雾朦胧”,冬天则更是“淅淅风吹面,纷纷雪积身”,在“沓嶂恒凝雪,幽林每吐烟”的气候条件下,自然就出现了“草生芒种后,叶落立秋前”[21]的萧索景观,“寒岩,因此得名。与山上洞厅的阴冷潮湿迥异,山下平原处山环水抱、地势低平、土壤肥沃,且光照充足,十分适宜耕种,呈现出风和日丽、草木竞发的景象,因此僧众将寺址选于山下平田而非山上那大而无当的洞厅(图2)。
1.2明岩:“三关”拒守,石怪岩明


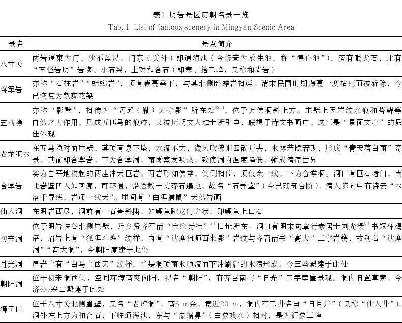
明岩藏于幽壑中,如禁城深锁,前临遮山溪,自溪左岸谷口入,步移景异,愈入愈奇。明岩凹入山腹,两崖高峙,中成峡谷,倚山临溪;其入口正当“十里铁甲龙”之东北岊(图3)。明岩峡谷最宽处约40m,深约350m,呈三段式空间形态,有相关记载:“每狭处作一束,内外凡二束,分为三截,形如葫芦。”[31]谷口以内为第一截,其北侧狮象二峰一俯一仰、一低一高,作守门状,山上有狮子洞、和合石,山下有通海池、眠犬石。进八寸关则为第二截,地颇空旷,视线陡然舒展;北侧崖壁半中有二洞并列,皆外大而内浅,西为朝阳洞,东为初来洞,另别有一洞隐于朝阳洞西侧的崖壁褶皱内(现建有圣迹长存亭),斜下即万佛洞、月光洞;对面崖壁有一瀑泉自顶飘落,旧时僧人竹绠引之为“水索”,即老龙喷水,平地拔起而干霄之将军岩、卧蟾岩(二者之间的藤蔓枝叶下垂,恰为一重障景)组成的“螳螂钓蝉”名景就在瀑泉东侧⑥。过合掌岩,入合掌洞,则为第三截,前洞狭窄幽邃,仅容一人通过,至后洞则渐趋高广,因洞顶并非完全封闭,有日光穿漏,故而洞内并不晦暗,有鲤鱼上山石(也称“独鲤朝天石”)盘踞其中(图4,表1)。


游人自东向西依次通过三截山谷,整体景观呈收—放—收的先后序列,空间层次上亦带给人以明暗交替的心理感受(甚至体感温度亦有热—冷的起伏变化)。谷内平坦敞豁处,尚有高崖绝壁遮挡,整体内向封闭;但崖间洞内幽暗处,亦非完全与世隔绝,日光、绿植仍可通过岩穴缝隙渗入,令人时时感受到山谷本身与其周遭自然环境之有机联系。明岩深藏绝壑之中,周围层峦叠嶂,八寸关、合掌岩作为障景扼守入谷之唯一路径,自谷口无从窥探,经过大自然的鬼斧神工,达成了极致的“隐”。

明岩之“暗”,大概由来于“隐”字背后蕴藏的空间环境幽闭内向之气质,但毕竟地理方位为坐西朝东,和西南向的寒岩拊石洞相比还是明媚许多,尤其是峡谷沿线北侧山崖上的狮子口、初来洞、朝阳洞(此三洞在上)、月光洞、万佛洞(此二洞在下)等自然洞穴的方位皆坐北朝南、高爽向阳,另因洞内泉井(日月井)与谷南崖间瀑泉(老龙喷水)提供了干净的饮用水源和清幽的生活环境,在竹树掩映下,颇为宜居,故自唐以降,吸引了以寒山子、释全宰为代表的一大批僧人文士来此栖隐,终于易“暗”为“明”(图5~7)。


明岩之“暗”,大概由来于“隐”字背后蕴藏的空间环境幽闭内向之气质,但毕竟地理方位为坐西朝东,和西南向的寒岩拊石洞相比还是明媚许多,尤其是峡谷沿线北侧山崖上的狮子口、初来洞、朝阳洞(此三洞在上)、月光洞、万佛洞(此二洞在下)等自然洞穴的方位皆坐北朝南、高爽向阳,另因洞内泉井(日月井)与谷南崖间瀑泉(老龙喷水)提供了干净的饮用水源和清幽的生活环境,在竹树掩映下,颇为宜居,故自唐以降,吸引了以寒山子、释全宰为代表的一大批僧人文士来此栖隐,终于易“暗”为“明”(图5~7)。

2诗画之“启”:寒明岩的早期开发
寒明岩原本籍籍无名,游离于先秦天台山神话传说的主流话语体系之外,自东汉葛玄首次探明天台境内西去东阳、南下仙居的陆路[32]后,始丰溪右岸于村落田畴间拔地而起、如游龙般绵延数里的这一片野山方为世人所知,然此地山道崎岖难行,深隐于岩腹的大小10余座自然洞穴几乎无路可通,游人仅可望洋兴叹。凡密林阻道、人迹罕至处,往往成为神仙的理想居所,这就衍生出赤城山神避东晋高僧竺昙猷徙居寒石山拊石洞(即后世之寒岩洞,寒山子所居)的传说[29];从孙诜《临海记》中有关绶带山(龙须洞)绝顶仙人石棺的记载⑦,可以推测彼时山中很可能已经有僧道栖隐。唐朝以后,著名诗僧寒山子因喜爱此地层岩叠翠、远隔尘嚣,且多岩洞,冬暖夏凉,又可遮蔽风雨,遂结庐于此;正所谓“山不在高,有仙则名”,原本寂寂无闻的荒山野洞因寒山子的隐居而声名大噪。
3诗画之“兴”:诗僧寒山与寒明岩
寒山子与苏州城西寒山寺的关系虽受到不少当代学者的质疑[17-18],但其隐居天台寒明岩的经历,已成公认史实。综合当代学者的相关考证可知[19-25]:寒山子乃大历中(中晚唐时期)人,出身官宦世家,屡次科举不第,尝浪迹云水十余年,四十岁后始遁入天台寒岩,并往返明岩(时称暗岩)隐修,然并未剃度出家,以俗家弟子/云游僧自居;期间除偶尔赴国清寺担回僧人的残羮剩饭以供食用外,其余时间皆深隐寒、明二岩之中,历经六十余载(期间与丰干、拾得、沩山灵祐、赵州从谂等高僧交往),后竟以百岁之高龄[23]自窆于山中石穴。至于寒岩之名是因寒山子而起还是另有说法(称其地西向背阴,日光很少照耀,洞中常年寒气袅袅,故得名“寒岩”),现已无从考证。


寒山诗“重岩我卜居,鸟道绝人迹。庭际何所有,白云抱幽石。”[29]生动描绘了明岩周遭的自然环境,亦可看出诗僧对此地远隔尘俗、幽静闲适的钟爱之情:其中“重岩”推测为初来洞、朝阳洞一带,孤悬绝壁,初无通路上下,仅可自藤蔓攀缘而入⑧,人迹罕至,故曰“鸟道”;此“重岩”南面为明岩最开敞的谷地,仿佛庭院道地一般,而庭中无他物,仅有一石柱擎天,与白云相抱,则此“幽石”当为将军岩。前诗颈、尾二联显然是在描写朝阳洞外南侧正对的风景,齐召南的“台山小十景”中将此“幽石”列为“石柱撑云”,其同门胡作肃的“台山小八景”中则名之曰“石柱停云”,虽一字之差,却皆为高入云霄之意。
总之,明岩环境幽僻,风水极佳,谷内有天然洞府,清凉舒适;谷外出门见溪(遮山溪),野生动植物丰富,采食、饮水甚为方便,不似寒岩般洞天孤峙,因此推测明岩当为寒山子的主要栖居地,同时也是后世云光院、大梵寺乃至今日所见明岩寺内主要建筑坐落之地。而作为寒山子冬夏结制之所的寒岩洞天,亦因其通俗诗作中的反复吟咏而声闻天下,宋代以后,知名度已远超明岩。
总之,明岩环境幽僻,风水极佳,谷内有天然洞府,清凉舒适;谷外出门见溪(遮山溪),野生动植物丰富,采食、饮水甚为方便,不似寒岩般洞天孤峙,因此推测明岩当为寒山子的主要栖居地,同时也是后世云光院、大梵寺乃至今日所见明岩寺内主要建筑坐落之地。而作为寒山子冬夏结制之所的寒岩洞天,亦因其通俗诗作中的反复吟咏而声闻天下,宋代以后,知名度已远超明岩。
4诗画之“衍”:宋明以来对寒明岩的文艺解构
4.1宋人《寒岩积雪图》
寒岩因寒山子诗作意象而名噪一时,又经两宋文人画作描摹渲染,入明后竟成诸家争相附会之“寒岩积雪”经典母题,并在此基础上延展开来,最终形成中国山水画独特的“对比留白”式雪景表现技法。程坦、朱光普、阎次平、马远、燕肃、李成等宋代知名画家皆创作过各种风格的《寒岩积雪图》(图8),观其笔法各有不同,甚至只是简单的勾线或墨色晕染,然而画中山势之怪伟、层岩之峻削、溪水之潺湲、草木之萧索,却脱胎于真实的自然环境。寒山子诗中之“寒岩”,原本是凄清山林中的空寂禅境——人在山中、目向山外,来自“他者”之凝视,终致物我两忘、心禅合一;而宋人绘画中之“寒岩”,便是充满了俗世情调的“雅好”写照——雪后寒夜,三五好友围坐,烹雪煎茶、复品茶赏雪,人在景外、目向景中,“雪液清甘涨井泉,自携茶灶就烹煎。一毫无复关心事,不枉人间住百年”(陆游《雪后煎茶》)之逸兴遄飞中,虽有对山林隐逸生活的向往与期待,却也沉迷于当下之适足。
宋人的《寒岩积雪图》从画意经营到笔墨技法皆体现宗教“禅境”,风格萧疏散淡、气韵空灵幽远,有余音绕梁、意犹未尽之感;画中着意描摹的以茶道为中心的吟诗赏景、观书抚琴等园林雅集活动,体现了“茶禅一味”精神的同时,又令画中之境沾染上了些许文人情趣与生活气息。禅境与诗情、宗教与人文交相辉映,混融于一画之内,交汇点(或曰“锚固点”)便是那溪边岭脚之枯松古梅、茅篷亭屋,以及身处其中(可看作画家本人写照)之“赏雪文士”(图8)。两宋画家以“寒岩积雪”为母题的创作活动,不仅从书画角度对寒山诗作中的禅门意境进行了抽象提炼,更完成了思想上从“天人沟通”到“人景交融”、认识论上从“人的自然化”到“自然的人化”的重要升华。
宋人的《寒岩积雪图》从画意经营到笔墨技法皆体现宗教“禅境”,风格萧疏散淡、气韵空灵幽远,有余音绕梁、意犹未尽之感;画中着意描摹的以茶道为中心的吟诗赏景、观书抚琴等园林雅集活动,体现了“茶禅一味”精神的同时,又令画中之境沾染上了些许文人情趣与生活气息。禅境与诗情、宗教与人文交相辉映,混融于一画之内,交汇点(或曰“锚固点”)便是那溪边岭脚之枯松古梅、茅篷亭屋,以及身处其中(可看作画家本人写照)之“赏雪文士”(图8)。两宋画家以“寒岩积雪”为母题的创作活动,不仅从书画角度对寒山诗作中的禅门意境进行了抽象提炼,更完成了思想上从“天人沟通”到“人景交融”、认识论上从“人的自然化”到“自然的人化”的重要升华。
4.2明人“诗料”“画料”说
寒岩和明岩虽同处一山,却景观特色鲜明,各有情致,“十里铁甲龙”千岩千面、“铲青削紫,如开三十六扇画屏风”[30]之异境在此得以集中体现。明代王思任有“寒岩奇,是诗料,明岩巧,是画料。寒拾复起,又当拍手而呼苍天矣”[30]之点评,清代齐周华认为此评语是“令人解颐腻步之句,辄大叫绝”[30]。王思任所谓寒岩之“奇”,当然指最引人瞩目的广阔洞厅之伟哉奇观,然而依笔者看来,寒岩之诗意不在于其大而无当的洞厅本身,而在于自洞内观赏洞外远近景物时产生的意境,以及对于山里、山外两个世界的比较和二者之间往返路径艰险闭塞之状从宗教与哲学角度的解构,换言之,抛开对象本身,对象与环境间互动产生的景观价值,才是寒岩真正的“诗料”源泉。
这一点在寒山子诗中可以找到不少证据[21],如“杳杳寒山道,落落冷涧滨”“人问寒山道,寒山路不通”,描述了入洞道途之艰险;“日上岩犹暗,烟消谷尚昏”“夏天冰未释,日出雾朦胧”,描述了洞厅内外之对比;“盘陀石上坐,谿涧冷凄凄”“石床孤夜坐,圆月上寒山”,描述了诗僧与自然之对话。相比之下,寒山子对寒岩洞天本身的描写却只有寥寥几笔,足见吸引诗僧的绝非洞府内部环境(仅当作修行起居场所),而是洞口朝向的大千世界及其与人本诸身在精神上的联结。
这一点在寒山子诗中可以找到不少证据[21],如“杳杳寒山道,落落冷涧滨”“人问寒山道,寒山路不通”,描述了入洞道途之艰险;“日上岩犹暗,烟消谷尚昏”“夏天冰未释,日出雾朦胧”,描述了洞厅内外之对比;“盘陀石上坐,谿涧冷凄凄”“石床孤夜坐,圆月上寒山”,描述了诗僧与自然之对话。相比之下,寒山子对寒岩洞天本身的描写却只有寥寥几笔,足见吸引诗僧的绝非洞府内部环境(仅当作修行起居场所),而是洞口朝向的大千世界及其与人本诸身在精神上的联结。
相较于寒岩洞天之诗意,虽然明岩周边山水环境可称为“左漾澄溪,右耸翠壁,景状万千”⑨,然其画意很大程度上源于它本身所属之幽深峡谷的“如画奇景”。与寒岩雄踞半山、洞门大开之“显”截然不同,明岩深隐山腹,前有“狮象”守门,中有险关八寸,后有两岩合掌,天然障景层层拒守,将“隐”意表达到了极致。寒岩“如灰箕道士开口,五脏皆见”,明岩则“岩窦凌空,楼台藏碧”[30]:前者敞豁外向,将天地四时之景尽数纳入,后者则封闭内向,所有景致不论佳俗皆屏蔽于外;前者如框景之“器”,载周遭山水林泉之“道”,“器”“道”缺一便兴味索然、无甚可观,后者则本身就具备奇岩、古洞、飞瀑、流泉、曲径、怪藤、嘉树、修竹等优质风景资源,如壶中天地、镜里乾坤,自成体系,周边环境对内部的影响可忽略不计。
就游览感受而言,游者循登山小径行至寒岩山半的宴坐石侧,洞内景致便可一览无遗,但若驻足于遮山溪畔朝明岩谷口望去,则重岩叠嶂层层遮蔽,惟有深入其中,直至西尽后洞,方得窥其全貌,所谓明岩之“巧”,当由此出。明岩峡谷不算高,纵向亦不算深,然“麻雀虽小,五脏俱全”,短短约350m的距离中,东西两重关卡划分的3段空间氛围各不相同;其间散布的瀑、泉、岩、洞,以及扎根于崖顶、谷底、绝壁的竹、树、花、藤等植物,以山谷为背景,共同构成一幅自然伟力造就的“天然图画”。王思任对于寒明岩“诗料”之“奇”、“画料”之“巧”的评语,短短数言,切中肯綮,精准把握了诗画艺术之于这一方佳山水的锚固点与着力点,堪称是对此地自然禀赋孕育之寒山诗意境与明岩画旨趣的完美总结与概括。
就游览感受而言,游者循登山小径行至寒岩山半的宴坐石侧,洞内景致便可一览无遗,但若驻足于遮山溪畔朝明岩谷口望去,则重岩叠嶂层层遮蔽,惟有深入其中,直至西尽后洞,方得窥其全貌,所谓明岩之“巧”,当由此出。明岩峡谷不算高,纵向亦不算深,然“麻雀虽小,五脏俱全”,短短约350m的距离中,东西两重关卡划分的3段空间氛围各不相同;其间散布的瀑、泉、岩、洞,以及扎根于崖顶、谷底、绝壁的竹、树、花、藤等植物,以山谷为背景,共同构成一幅自然伟力造就的“天然图画”。王思任对于寒明岩“诗料”之“奇”、“画料”之“巧”的评语,短短数言,切中肯綮,精准把握了诗画艺术之于这一方佳山水的锚固点与着力点,堪称是对此地自然禀赋孕育之寒山诗意境与明岩画旨趣的完美总结与概括。
5结语
正所谓“夫神仙之事,虽圣贤所不齿,然必有灵区异境,而后宅焉”[29],大凡山水名胜,必先有“嘉树修竹,灵药瑶草”,而后方有“宝刹精蓝,琳宫道院”,试观中国传统名山风景区,皆以优越的自然禀赋为先导,随着历代不断加深的开发、开放程度而逐步完善;掌握着文字权力、某种程度上成为时人观念“代言人”的文人士大夫阶层对自然山水认识论不断深入的过程,往往是通过诗文书画创作完成审美主体之于山水客体的“离身认知”实现的,在这一过程中,他们作为“社会人”所持有的不同世界观、人生观、价值观,造就了山水美学解构的不同侧面与表达的不同风格;名山风景区的美学价值,便是从这些所有解构与表达中提炼出的共性部分。“能主之人”通过欣赏前人诗画艺术作品,或将赴实地游览而形成的审美经验运用于城市中私宅园林营建的工程实践,便是实现了从“离身认知”向“具身认知”的跃迁。

如果说山水佳境与亭台寺观构成了名山风景区自然与人文属性的“一体两面”,那么文艺作品对山水名胜阐释与解构的过程,便是将其引入“人间世”的桥梁与纽带;而普罗大众以文艺作品为蓝本对山水景观展开的“再认知”与“再诠释”,在持续生发出更新、更深刻的审美认知用以指导城市建设实践的同时,又从物质与精神层面不断丰富着原有景区的文化内涵,形成了完整的正反馈闭环(图9)。

如果说山水佳境与亭台寺观构成了名山风景区自然与人文属性的“一体两面”,那么文艺作品对山水名胜阐释与解构的过程,便是将其引入“人间世”的桥梁与纽带;而普罗大众以文艺作品为蓝本对山水景观展开的“再认知”与“再诠释”,在持续生发出更新、更深刻的审美认知用以指导城市建设实践的同时,又从物质与精神层面不断丰富着原有景区的文化内涵,形成了完整的正反馈闭环(图9)。
寒明岩本身“十里铁甲龙”的自然禀赋吸引了隐居人士,滋养了寒山诗与明岩画,而文艺作品又激发并深化了此地风景中的“属人”部分,即“人的自然化”与“自然的人化”;山水与人文互相促进,终达“诗画自然”的最高境界,为仕宦阶层的“城市山林”营造提供了无尽灵感与养分。寒岩之“奇”在于其外在的包罗万象之景,故有清冽静寂之“诗料”;明岩之“巧”在于其本身的跌宕盘曲之景,故有奇诡怪谲之“画料”;宋代画家的“寒岩积雪”母题与明代文人对“诗料”“画料”的总结,便是将山水审美认知提炼升华至“天人和合”的境界,遂成为当今天台名山风景区美学价值的有机组成部分。
今日当地文旅部门似不必将关注焦点局限于“和合二仙”乃至寒山子本人生平事迹的挖掘等表面工作上,而应当深刻领悟并剖析解构寒山诗的内在情境意象,通过声、光、电等各种现代化、数字化(甚至AI化)设计手段将其具象化为人民喜闻乐见的“五感”园林艺术形式(如光影秀、人机互动、虚拟现实或增强现实等),一一对应并深度融入原初山水环境(如策划山水实景演出等活动),增强大众体验感、参与感,在潜移默化中普及自然科学知识、激发中华文化自信;同时应采纳多方意见,制定科学长远的旅游发展战略规划,惟有如此,方可禁绝不合时宜的地产化开发建设、打造出更具文化韵味的本地区生态旅游品牌,将“绿水青山”真正变为引领乡亲们致富的“金山银山”。
今日当地文旅部门似不必将关注焦点局限于“和合二仙”乃至寒山子本人生平事迹的挖掘等表面工作上,而应当深刻领悟并剖析解构寒山诗的内在情境意象,通过声、光、电等各种现代化、数字化(甚至AI化)设计手段将其具象化为人民喜闻乐见的“五感”园林艺术形式(如光影秀、人机互动、虚拟现实或增强现实等),一一对应并深度融入原初山水环境(如策划山水实景演出等活动),增强大众体验感、参与感,在潜移默化中普及自然科学知识、激发中华文化自信;同时应采纳多方意见,制定科学长远的旅游发展战略规划,惟有如此,方可禁绝不合时宜的地产化开发建设、打造出更具文化韵味的本地区生态旅游品牌,将“绿水青山”真正变为引领乡亲们致富的“金山银山”。