森林精准培育课程:专业教学与思政教育有机融合路径
摘要:课程思政是新时代新农科高校教学建设中的重要举措,在人才培养体系中起着重要作用。“森林精准培育”是一门理论性和实践性均较强的专业主干课程,授课内容不仅包括森林培育过程精准化的理论专业知识,更蕴含着丰富的思政教学元素。以“森林精准培育”课程为例,围绕提升教师师德师风思想政治素质、课程思政元素发掘、课程思政教学实施方法、兼顾课程思政的教学效果考核评价等多个方面,结合生产实践案例教学,探索专业教学与思政教育有效融合的路径,促进课程思政教育与专业知识教育的有机结合和两者之间的良性互动,以期达到立德树人的教学效果,同时为林学相关课程思政教学提供有益参考。
关键词:课程思政;森林精准培育;智慧林业;教学模式;立德树人
:“我们既要绿水青山,也要金山银山。宁要绿水青山,不要金山银山,而且绿水青山就是金山银山。”“两山”理论为推进生态文明建设和建设美丽中国提供了根本性的理论依据。中央“十四五”规划《建议》和国家“十四五”规划《纲要》共同要求需努力提升生态系统质量和稳定性,促进人与自然和谐共生,为人民提供良好的生产和生活环境,积极推动生态文明现代化建设,增强生态系统功能和生态产品供给能力,提升生态系统碳汇增量,为实现我国“碳达峰”“碳中和”目标、建设美丽中国提供良好的生态保障[1-3]。
21世纪是生态文明的时代,以信息技术为代表的高新技术不断涌现,林业也在不断发展。未来的林业发展不仅会越来越“生态化”,也会更加注重“智慧化”[4-5]。在过去30多年中,我国森林蓄积量和森林面积实现了持续增长,是近20年来森林资源增长最为显著的国家之一,森林覆盖率达到24.02%[6],成为全球林产品生产第一大国[7]。然而,由于土地资源紧缺和人口不断增长,我国面临着森林资源供需矛盾和过度依赖进口的问题,需要进一步有效利用有限的人力、森林和环境资源,精准提升森林培育效率和质量,构建森林定向培育、集约经营和抚育等环节的精准技术体系,以保障国家森林生态安全和绿色发展需要[8]。
“绿色发展是高质量发展的基石和底色,新质生产力本质上是绿色生产力[9]。”森林被视为促进新质生产力发展的理想载体,也是发展新质生产力的重要支撑,而发展林草高效能新质生产力,必然促进传统森林培育等林业技术与新兴行业的跨界融合[10-11]。为了将最前沿的基础科学与重大的国家科研需求紧密结合,南京林业大学于2023年9月开设“森林精准培育”课程,目前,该课程是针对智慧林业专业学生开设的一门专业主干课程,授课工作由林草学院、水土保持学院智慧林业基层教学组织教学团队承担,课程开设于大四上学期(第七学期)。
该阶段的学生正处于即将升学或就业阶段,易受到外界环境和就业升学压力等的影响,且尚未建立起完善的专业使命感和社会责任感。因此,在“森林精准培育”课程中融入思政元素十分必要,旨在引导学生树立正确的人生观和价值观,热爱专业,掌握科学知识,结合专业特点,运用信息化手段助力传统的森林培育方式,真正践行“绿水青山就是金山银山”科学理念,为农村和山区脱贫致富提供科技支撑[12]。通过增加林业信息技术方面的知识,培养林业应用领域所需的科学素养,让学生能运用森林精准培育的相关理论、知识和思维方法,认知、表达并分析森林培育过程的实际生产问题,并寻找优化的解决方案,提升对林业生产过程复杂问题分析的能力。
1 “森林精准培育”课程思政建设总体概述
2020年6月,教育部出台《高等学校课程思政建设指导纲要》,旨在推动全国高校、各学科专业全面实施课程思政建设。高校的立身之本和根本使命在于立德树人,所有课程都要承担育人责任,“守好一段渠、种好责任田”,使各类专业课程与思政教育同向而行,将思政教育贯穿教学全过程,摆脱“两张皮”现象,凸显协同效应,共同构建全员全程全方位的育人大格局[13-14]。
“森林精准培育”是智慧林业专业一门理论性和实践性均较强的课程,也是专业主干课程。该课程着重围绕森林培育的主要生产过程及相应调控措施,涵盖苗木抚育、森林定向培育以及集约经营等方面,旨在实现森林培育技术的精准化和森林培育质量的精准提升[8]。课程有助于学生能够运用土壤学、植物生理学、林业遥感等相关理论知识进行综合分析,提升学生应用信息技术手段分析和解决实际森林培育生产中问题的能力,使学生掌握森林精准培育的基础理论体系和生产实践技能。
在讲授专业知识的同时,将课程思政元素融入课程教学体系中具有重要意义。通过结合林学学科发展史,讲述林业先进个人和集体事迹,强化学生的爱国情怀、文化自信和制度自信,提高学生的专业认同感,培养学生坚守初心,甘于奉献的工匠精神,树立为我国林业事业和生态环境建设奋斗的专业使命和理想信念;将森林生长和生理指标、水肥胁迫遥感监测诊断等纳入教学内容,引导学生积极了解水肥胁迫产生的原因和后续影响,以及水肥精准调控原理,避免过量施肥等,促进学生理解可持续发展理念,逐步树立环保意识,培养工匠精神;突出信息化技术在森林培育过程中的重要性,弘扬专业精神和人文精神,强调创新意识、科学素养培养、生态文明与工匠精神,拓宽学生全球视野,提高学生在智慧林业复合型人才培养及全面发展的价值体系。
本研究从提升教师师德师风思想政治素质、课程思政元素发掘、课程思政教学实施方法、兼顾课程思政的教学效果考核评价等方面,探索了“森林精准培育”课程教学中融入课程思政的路径,旨在促进课程思政教育与专业知识教育的有机结合,实现两者之间的良性互动,并协同发展。
2 课程思政实施路径探索
2.1 提升任课教师的师德师风思想素质与思政教学能力
高素质教师队伍建设是高校人才培养的前提和基础保障[15],教师的专业及思政教学能力直接影响人才培养质量。“学高为师,德高为范”,师德是教师的立师之本,也是教师事业成功的基础保障,师德师风建设是任课教师团队建设的重中之重[16]。作为一名合格的教师,需要拥有丰富的知识和高尚的道德素养,以身作则,引导和影响学生。特别是高校教师,更需要努力成为“经师”和“人师”的统一者,做好“传道、授业、解惑”工作[16]。为此,高校教师首先需要具备优秀的师德师风,以及扎实的专业知识,同时,还应持续培养和提升自身的课程思政能力,并以此为基础,协同课程思政与专业知识教学,培养学生全面发展的人生观、世界观和价值观[13]。
高校教师需要认真落实新时代高校教师职业行为十项准则,围绕立德树人根本任务,不忘教育初心使命,不断更新教育理念,增强教学本领,争做有理想信念、有道德情操、有扎实学识,有仁爱之心的好教师[17]。重点加强政治理论知识学习,切实加强师德师风建设,提高教师理论素养,积极学习贯彻提出的“不求最大、但求最优、但求适应社会需要”的办学思想和理念,深刻学习领会新时代中国特色社会主义思想理论精髓。积极参加各类政治学习、史学习教育、课程思政示范课等,并邀请优秀退休教师讲授森林培育人文故事进行传帮带,学习和借鉴课程思政优秀案例,探索课程思政与专业教学的有效融合方式,不断改善专业教学与课程思政的协同性,以达到“润物细无声”的育人效果。学校与学院通过组织授课经验丰富的资深教授、教学督导老师和专职思政课老师,通过分享经典的课程思政案例等方式,提升专业教学和思政教育融合的教学能力,并把关修订教学综合质量评价体系、鼓励授课教师参与课程思政相关竞赛及教改课题申报。
以“森林精准培育”课程为例,任课教师应深度学习领会生态文明思想,将生态文明思想和林草高效能新质生产力发展理念融入“森林精准培育”课程教学育人全过程;南京林业大学智慧林业基层教学组织建立了“数智兴林”功能型党支部,坚持党建引领,进一步增强关键技术研究与教学应用示范,构建“党建—教学—科研”课程思政教学模式;前往福建省洋口国有林场、国营东台市林场为代表的实践教学基地开展科研学习交流,认真学习“坚守初心、赤诚奉献、久久为功、科研报国”的洋林精神,“艰苦奋斗、科学求真、守正创新、绿色发展”的黄海林工精神,并以此为契合点,深入开展森林生长发育智能化模拟、森林水肥胁迫监测诊断、水肥一体化精准灌溉、林木表型精准监测、林木良种的精准选育等方面的研究与教学,将最新研究进展及技术成果引入教学,形成思政元素与专业教学融于一体化的科研教学案例,以推动“森林精准培育”课程思政教育的建设需要。
2.2 发掘课程思政元素,实现专业教学与思政教育的深度融合
“森林精准培育”课程教学内容主要包括理论教学、实验教学、实践教学3个方面,需要将思政教育融入教学全过程,深入挖掘授课体系中蕴含的思政资源,力争在课前“精细耕种”,在课上“扎根生长”,在课后“结果收获”。

2.2.1 理论教学思政模块。
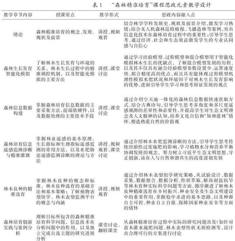
课前,通过教学导师指导和集体备课,在做好顶层设计的基础上,深入挖掘整合学科和校史文化资源(如梁希精神、洋林精神、水杉精神等),搜集和积累相关思政元素素材(如相关图片、视频、最新科研案例等),精心构思课堂上与学生们讨论的引导性问题。在了解思政内容的基础上,精心准备讲义和教案,合理设计教学过程,力求推动理论专业知识与思政元素的融合(见表1)。课中,通过实施翻转课堂、视频观看、课堂讨论等,巧妙设计和创造情境,将课程思政融入课堂中,调动学生的积极性,安排学生参与讲述和讨论感兴趣的研究方向,教师重点讲解出现的知识盲区和重难点,做到循序渐进、润物细无声。例如,在讲述使用遥感传感器获取森林培育信息时可能受到大气辐射传输过程的影响,引用“夕阳返照桃花坞,柳絮飞来片片红”诗句,引导学生思考柳絮为什么呈现红色;又如,在讲述基于多角度和多尺度遥感数据监测林草生长状况时,分别引用韩愈的“天街小雨润如酥,草色遥看近却无”和苏轼的“横看成岭侧成峰,远近高低各不同”诗句,引导学生思考多角度和多尺度遥感观测的信息差异,并提高学生对生态文明理念及人文精神的认知,培养文化自信和“知林爱林”情怀,塑造热爱自然的价值观。课后,引导学生关注社会热点问题,持续考查学生自主学习能力、思辨能力,以及拓展应用能力,持续培养学生对森林精准培育的兴趣,培养爱国情怀和科学素质,引导学生以“强林兴林”为己任,拓宽全球视野,推动学生更好地进行研究生升学或胜任工作岗位。
2.2.2 实验教学思政模块。
通过实验课程的学习,使学生能够基于实物更为直观地学习理论知识,对森林精准培育相关理论知识重难点进行回顾和更深入地理解。主要培养学生利用光谱分析技术开展林木水肥胁迫监测的能力,同时,训练学生利用光谱数据在森林精准培育相关领域应用的能力,为后续从事森林精准培育等研究和工作奠定基础。例如,在观察不同水肥条件处理下的苗木长势时,存在能达到最佳长势的水肥施用量临界值,引导学生思考在不同水肥条件下苗木表型的变化特征,强调灌溉应根据苗木自身需求进行,从平衡发展角度,树立适合自己的现实目标,并为之努力奋斗,同时要注意根据外界环境变化进行自主性的适应调整;在提取苗木纯净像元反射率光谱,并用于水肥状况光谱监测时,强化阈值分割问题研究的方法论,培养逻辑思辨能力,同时培养抗挫折能力和工匠精神,并通过中国典型树种高光谱影像纯净植被像元提取等特色案例分析,培养爱国情怀和全球视野,强调光谱处理分析的理论思维方法;在介绍国内外常见的水分、色素和氮素营养光谱指数构建过程时,引导学生积极了解生理生化指标变化引起的光谱响应的差异,理解经典的水分和色素相关光谱指数的构建原理,促进学生理解专业使命理念,逐步拓宽全球视野。
2.2.3 实践教学思政模块。
森林精准培育实习是“森林精准培育”课程教学中的重要实践环节,通过现场教学实践,学生能精准监测管理苗木水肥状况,可借助林木表型平台搭载的激光雷达、多光谱、热红外等传感器获取多源遥感数据,进而监测在不同施肥和水分处理条件下苗木培育过程中的理化指标和生长指标等表型性状参数,还能掌握激光雷达点云、多光谱影像、热红外影像、叶绿素荧光等多源遥感数据处理的关键技术。例如,介绍基于叶绿素荧光探测苗木光合作用和生长状况时,讲解科学家们如何成功地从微弱信号中分离出当时认为是噪音的叶绿素荧光信号的过程,在当时显著提升了“呼吸号”卫星探测二氧化碳浓度精度,成为重要的农林生态探测指标。通过这一案例,引导思考如何在科研和实践过程中挖掘意外之喜,变废为宝,更好地发挥科技创新在推动可持续发展中的重要作用,利用第二课堂实践教学,实现理论与生产实践的充分凝聚融合,在实践中提高分析问题和解决问题的能力,增强学生对专业的认同感,与时代发展同频共振[14]。
在南京林业大学下蜀林场实习教学过程中,指导学生完成盆栽扦插育苗、水分实验处理、施肥实验处理、前期水分滴灌冲洗、肥料溶解与液体肥滴灌、表型性状指标测量等工作,鼓励学生努力学习简易水肥一体化滴灌系统等设备操作技术,掌握苗木培育水肥管理的基本原则和方法。在此基础上,掌握林木表型监测平台的基础功能和基础操作方法,以及多源遥感数据的处理方法、表型性状指标的基础建模监测技术、水肥状况监测诊断处方评估方法等。引导学生针对森林培育生产管理过程中可能出现的技术难点展开讨论,激励学生树立科学意识,懂得尊重规律,勇于创新,树立科技报国、科技强国的理想信念。讲述半个世纪以来国营东台市林场黄海林工如何经过艰苦探索,将寸草不生的盐碱荒滩地建设成华东地区规模最大的人工森林的感人故事,体会“敢叫盐滩变绿洲”的壮志豪情。同时,通过分组实践、实践与理论紧密结合、协调沟通等,提高学生团队协作和分析问题、解决问题的能力。组织学生参观国营东台市林场、盐城林场、福建省国营洋口林场,以及华为等企事业单位共建的大学生创新实践基地,实现产教融合。通过讲述梁希、陈岳武等老一辈林业专家的事迹,强化学生的爱国情怀、文化自信和制度自信,提高学生的专业认同感,培养学生坚守初心、艰苦奋斗、甘于奉献的工匠精神,树立为我国林业事业和生态环境建设奋斗的专业使命和理想信念,体会“绿水青山就是金山银山”理念的生动实践,为提升林草高效能新质生产力贡献自己的力量。
2.3 创新和拓展课程思政教学渠道
随着“互联网+”时代的来临[18],通过充分利用雨课堂、智慧树等在线教育平台作为新型教学工具,结合相关的慕课和微课资源,以及最新的科研素材、推广服务案例、实践调研报告等,多元化地融合实践思政元素教程,使思政教学实体化、具象化,力求达成思政教育水到渠成,从而提高思政教学效果,并且满足学生个性化的学习需求,实现全过程和全方位育人的课程建设目标[14,15,19]。
例如,课前,任课教师将准备好的水肥一体化滴灌系统相关介绍教学视频上传至云平台,并通过使用实地拍摄视频和同步讲解的形式,分别基于物联网等信息技术,智能获取林地气象、土壤等环境因子;整合云计算分析和大数据管理等,实现水肥状况的快速无损监测和诊断;结合地理信息系统、林木管理知识模型和专家决策系统等,制定个性化的按需投入施肥处方方案;通过使用智能滴灌装备进行变量化滴灌施肥[8],进而实现节约水资源、降低人工成本、提高林木生长和经济产量、预防化肥污染并保护土壤肥力等目标。在此基础上,给学生布置课前预习作业,并设置课前问答,让学生尝试找出可持续发展观等涉及的思政元素,以学生的完成情况作为平时成绩的主要依据之一,着力培养学生学习的内驱力和自主解决问题的能力。
课中,通过设置一些弹幕功能、投票选择、互动答题、随堂测验等功能,穿插一些思政元素小视频,引导学生们分组讨论,教师在点评过程中加入最新研究成果介绍,实现师生之间更好的互动,并增强学生们综合运用知识解决问题的能力,以及激发学生的学习兴趣及专业认同感。课后,线上云平台开通讨论板块,围绕专业知识和思政元素多种主题开展形式多样的自由讨论,促进学生内部之间、学生与老师之间的互动讨论,以便精准掌握学生的学习情况及反馈,从而帮助后续思政教学和专业知识教学的科学调整提升。
3 兼顾课程思政的多维度教学效果考核评价体系建设
与传统课程教学效果考核只注重学生知识点掌握情况的考核方式相比,课程思政下的课程考核则需建立多维度的师生同评综合评价考核体系,以兼顾课程思政的要求,主要分为定性的非正式评价考核、定量的正式评价考核2种方式。针对非正式评价课程考核,主要是基于围绕每次课程前后的师生互动讨论、座谈访谈等方式,对学生的专业认知、社会使命、可持续发展、协调沟通、吃苦耐劳、工匠精神、全球视野、道德修养等实施定性化评价,并传递教师的鼓励等。针对正式评价课程考核,主要是由过程性考核(40%)、闭卷考试(60%)2个部分组成,其中,课程思政的考核主要是安排在过程性考核中进行,过程性考核涵盖课前预习作业、课堂讨论情况、课后作业、实验报告等,通过设置翻转课堂、课堂讨论、随堂测验、问卷调查、实验实践等,侧重对可持续发展理念等思政元素的理解程度,从而对教学大纲中育人目标的达成度进行量化评价。
例如,在课堂讲授森林培育中的林农复合经营模式时,从引用范成大的《四时田园杂兴》“桑下春蔬绿满畦,菘心青嫩芥苔肥”,以及《香山》“落日青山都好在,桑间荞麦满芳洲”等诗句,引导同学思考并讨论使用传感器监测双层或多层垂直结构林农复合经营系统状况的差异,增强学生们的人文精神、文化自信和专业使命感,并完成相关课程论文作业;鼓励学生以小组为单位拍摄涉及森林精准培育相关的短视频,如通过分工协作围绕苗木生长过程的培育措施进行拍摄,并讲述基础的流程等,培养学生的团队协作精神与专业认同感;基于学生撰写的实验报告、实习心得体会等,考察其完整性及规范性,并让学生总结实习实践过程中的感悟和收获,以及对老师授课的反馈及建议,为更好地提升互动性的教学效果贡献力量,教师根据学生提交的报告体会等评价思政育人成效。
闭卷考试试题中增加主观题及涵盖的部分思政元素,既要考查学生掌握专业知识的程度,也要检验学生领会课程思政元素的效果,促进学生将专业理论知识和思政元素运用于解决实际问题中。
4 结语
“森林精准培育”是一门理论性和实践性均较强的专业主干课程,且蕴含丰富的思政要素,积极探索专业知识与思政德育元素有效融合的方式,是落实“立德树人”根本任务的重要举措,也是指导学生树立正确世界观和人生观的重要教育途径。今后,应继续挖掘与课程相关的思政元素,推进专业课程教育和思政教育的有机融合,实现两者协同发展,在潜移默化中育人,并培养学生运用专业理论知识和思政元素解决实际问题的能力,着力引导学生成为发展林草高效能新质生产力需要的现代林业交叉学科人才。
