信息化背景下农学类实训课程教学设计 以花卉栽培技术课程为例
2025-02-02
许雯2
核心提示:根据对园林园艺技术岗位群工作任务和职业能力的分析,基于教育部专业教学标准、实训教学条件建设、顶岗实习标准等有关要求,紧扣学校专业人才培养方案和课程标准,结合职业资格证书
信息化背景下农学类实训课程教学设计———以花卉栽培技术课程为例
摘要:在农学类实训教学中,常常面临“进不去、看不见、动不了、难再现”的问题,可通过项目式教学设计和任务驱动的教学安排,改革实训教学模式。采用“技能基础训练———难点操作示范——实操深化训练———问题反馈分析”四步阶梯式训练方法,并引入过程性评价,能有效提升学生学习兴趣,提高教学效率。
职业教育教学目标旨在培养更多高技能应用型、实用型人才[1]。“花卉栽培技术”是高职园林、园艺技术专业核心课程之一,实操性强、内容广,主要包括各类花卉的繁殖、养护、应用等技术,是培养合格的园林、园艺专业高技能型人才必不可少的课程之一。但在实际教学实训中存在“进不去、看不见、动不了、难再现”的难题,所以,创新改革“花卉栽培技术”课程综合实训教学模式,对于提升学生的实训能力具有重要的现实意义[2-4]。本研究按照“项目式教学设计,任务驱动教学安排”的模式,设计“花卉栽培技术”课程实训教学,让学生在完成项目过程中掌握知识技能,增强情感体验,最终提升实训教学效果。
1整体教学设计
根据对园林园艺技术岗位群工作任务和职业能力的分析,基于教育部专业教学标准、实训教学条件建设、顶岗实习标准等有关要求,紧扣学校专业人才培养方案和课程标准,结合职业资格证书(农业技术员)考核要求,选择、重构、序化教学内容,形成5个学习专题,分别为花卉基础知识与基本技能、露地花卉栽培管理、一二年生花卉和多年生草本花卉、草坪地被植物和观赏草栽培与技术应用、23个子学习情境。内容包括常见露地花卉的识别与鉴赏、校园露地花卉的识别与调查、露地花卉播种育苗技术、露地花卉嫁接育苗技术、露地花卉扦插育苗技术、花期调控、花卉观光农业园布局规划、花卉观光农业园景观花坛设计、花卉观光农业园景观花坛建植、露地花卉日常管理、露地花卉常见病虫害识别及防治、常见一二年生花卉的识别、一串红栽培技术、矮牵牛栽培技术、三色堇栽培技术、一二年生花卉生产计划的制订、宿根花卉的识别、菊花栽培技术、宿根花卉的整形修剪、球根花卉的识别、郁金香、风信子栽培技术、观赏草识别、草坪建植。通过重构,使教学内容紧贴岗位实际工作过程。
1.1学情分析
以往年教学情况为基础,结合课程作业情况、成绩数据分析,从心理、考情、命题、错题、课堂等多维度评价,运用发展性(形成性)评价理念,诊断并找出学生的闪光点和学习中的不足,改进学习方法。经过综合分析学情如下。
1.1.1知识基础。学习前置课程“植物与植物生理”,具备植物学基本知识,对植物生命活动及生长规律有一定了解;通过学习“初步设计”课程,具备一定的景观美学知识,掌握基本的设计要素。
1.1.2技能现状。能熟练使用显微镜观察植物器官特征,了解花卉的基本构造;能根据植物生长发育规律,制定相应的生产措施,改善植物生长环境;能熟练应用常见农用工具进行辅助栽培。
1.1.3学习特点。班级学生喜爱花卉,对于花卉栽培技能和识别兴趣浓厚,但对于传统作物劳动技能实操不积极,主观认为知识陈旧,劳动强度大,同时,学生对于信息化技术应用有一定热情,75%以上的同学具备常规软件应用基础和展示能力。
1.2教学目标


通过学生及企业问卷调研,从学生学习兴趣、学习特点、认知规律出发,结合企业人才要求,确定课程教学目标(见图1)。
1.3教学重难点
基于教学内容的三大区块设定,区块一:露地花卉识别技术。教学重点为准确区分不同露地花卉的形态特征和识别特点,教学难点为能运用识别技巧对常见露地花卉进行分类和品种调查;区块二:露地花卉繁育技术。教学重点为掌握露地花卉良种繁育技术,教学难点为掌握花卉繁育技术中的技能关键点,并针对不同的繁育要求进行选择和应用;区块三:露地花卉应用。教学重点为花卉的配置规则和设计方法,教学难点为能根据周边环境特点选择和组合应用露地花卉,并根据需要合理调控花期。
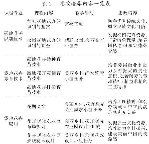
1.4思政培养


依据模块化课程需求,优化教学内容,组织不同的教学活动,有机融入思政元素、劳动教育内容,并开展工匠精神、劳动精神等专题教育[5-6](见表1)。
2教学实施过程


整个教学过程共计三大环节(见图2)。
2.1课前自主学习(30~50min)
2.1.1任务导入。学生通过教学平台阅读教师拟定的学习任务单,明确本次课程学习内容及任务。
2.1.2资源学习。学生对教学平台上数字教学资源进行自主学习。
2.1.3难点反馈。学生通过课前学习测验反馈自主学习过程。
2.2课中学习实践(2学时,90min)


教学组织以知识点为单位进行分解,每个知识点采用“理论———实践———评价”的流程推进(见图3)。实践环节分为四步,通过“技能基础训练———难点操作示范—实操深化训练———问题反馈分析”,进行颗粒化的教学设计,结合教师、自评、组间评定多维度评判,对于未掌握的学生进行实操修正,真正理解学习难点,掌握实操的关键操作。
2.2.1小组自主实操。学生分组进行实训操作。
2.2.2教师难点演示。通过教师的讲解和演示,进一步对重难点进行针对性强化训练。
2.2.3技能深化训练。在掌握技能基础和突破技能难点的基础上,加大难度,锻炼学生灵活处理不同花卉繁殖材料的能力,巩固技能重点。
2.2.4问题反馈分析。分析学生操作过程中教师所发现的问题以及各组观察员在网络学习平台上发布的问题。采用教师总结、学生互动等评价方式,引发学生深入思考。
2.3课后巩固拓展
2.3.1课后反馈。学生通过课程学习平台对教学效果进行评分,并反馈存在的问题,便于教师能及时改进教学方法。
2.3.2技能强化。学生通过应用虚拟仿真软件、掌握良种繁育技术、参加花卉设计大赛等,了解现代化园林、园艺技术。
2.3.3社会实践。开展形式多样的支教宣传、社会服务规划等项目,增强学生的职业自豪感,将所学回馈社会。
3考核与评价方式改革


秉承学习过程与学习结果并重的评价原则,采用“教师评价+学生自评+企业评价+系统评价”四方评价体系,贯穿整个教学过程。评价过程包括5个环节(见表2),即课前预习、课堂参与、关键点练习、实训成果和课后拓展全过程细化量分标准,对学生知识、能力与素养目标进行考核评价。侧重于学生专业能力、方法能力、社会能力等综合职业能力的评价,同时,在课程评价中引入问卷调查,实现教学目标的同时,了解课程反馈情况,做到有的放矢,有效提升教学效果。
4教学实施成效
4.1教学目标达成情况
经过实践教学,“花卉栽培技术”课程整体成绩提高了近10.0%,优秀率(85分以上学生)近35.0%,学生对于课程评价总体满意度为94.3%。结合顶岗实习,在实习期间引入企业评教评学机制,收集反馈信息,总结经验,通过反馈评价和数据跟踪,花卉栽培类的顶岗实习学生反馈优秀,实习单位均给予了较高评价。
4.2学生素养提升情况
4.2.1自主学习能力的提升。课程教学中借助先进的信息化技术手段,展开个性化教学,从教学内容、过程、巩固、拓展4个方面进行改进。设立不同的学习情境,提升学生参与兴趣;平台追踪学习过程,保障教学质量和效率;通过实训视频回放,满足学习适应性需求;增加学生提问思考的机会,保障教学质量与效率。
4.2.2职业素养水平的提升。课后拓展活动中,结合学校和社会的多项资源,开展赏花之道、小组PK等课堂活动,锻炼美学和文化素养;参与中小学支教、科普少年等社会服务实践,提升社会责任意识;开展阳台设计大赛、花境建植活动,提高学生就业竞争力;结合企业实践规划运用所知所学,加强团队配合,真正理解爱岗敬业的责任意识和工匠精神。
5特色创新
5.1项目为导向,任务为驱动,线上线下环环相扣
课程设计结合企业生产岗位需求,创建项目式学习情境,采用颗粒化的教学结构,将目标逐层分解,帮助学生理顺实践思路,通过目标递进的方式逐层化解学习难点。
5.2信息技术新,参与样式多,迎合个性化教学需求
从教学内容、教学过程、教学巩固、知识拓展4个方面改进课堂教学设计,开展形式多样的互动活动,带给学生深刻的学习与实践体验,并运用平台追踪数据,有效分析不同学生的学习情况,适应不同学生的个性化需求,真正做到以学生为中心。
5.3增劳动技能,融传统文化,花卉育德中打造课程特色
借助实训内容,将劳动教育融入教学中,同时,将中国传统花文化、花卉产业价值的认同感及对花卉栽培的责任意识融入课程思政教学,培育正确的劳动观念,增强学生职业荣誉感。
6教学反思
6.1扩展和完善在线资源库建设内容
迎合城市花卉产业发展规划及我国花卉生产布局需求,增设名花栽培、野生花卉引种驯化、花卉展览等扩展内容和课外活动,进一步扩展和完善在线资源库建设内容。
6.2引进特色内容,发展特色课堂
紧跟农业市场不断更新的热点,进一步针对高职教育需求,在现有课堂的基础上引进一些特色内容,如兰花栽培繁育技术、水仙雕刻等。
6.3重构和调整课程内容,开展“个人定制”教育
针对相关企业对人才需求的不断升级,未来课程教学应增加个性培育、多元培育,通过不同的内容重构和组合,有针对性地开展个性化教学,提高学生就业竞争力。
