太仓市水网空间近自然修复的3个规划策略
2023-09-26
王敏0
核心提示:太仓市的实践研究表明,依托PSR模型识别水网空间社会-生态多元诉求,有助于探索多目标集成的水网空间综合治理;整体构建蓝绿耦合生态格局,并通过河流分段分类管控与地块修复
太仓市水网空间近自然修复规划策略
4.1蓝绿耦合:整体构建生态格局


在市域尺度下,基于对太仓市水网空间的近自然评价结果,整体构建蓝绿耦合的生态网络格局(图4),以实现“以蓝养绿、以绿愈蓝”的近自然修复目标。基于上位生态空间划定与前文PSR模型结果,本研究构建了“三横三纵多点”的整体生态格局。一方面以骨干水网为依托,构建核心蓝绿生态走廊,加强联系周边重要生态空间;另一方面以蓝绿高耦合斑块为蓝绿生态锚点,以绿地斑块为重要绿色节点,多点助力提升水网空间的联动性和层次性,并反哺滨河生态系统修复,促进生态空间与生产、生活空间的良性互动。
“三横”(米泾—荡茜泾、徐泾—茜泾、湖川塘—新塘河)与“一纵”(随塘河)串联太仓市核心生态空间,是充分发挥水网空间生态价值的空间基石。纵向石头塘、吴塘现状自然性较低,但未来发展胁迫较小且具备较强的近自然修复潜力,重点修复后可纳入城市水网自然生态廊道体系。“多点”即生态锚点与节点,是位于廊道交汇处的重要生境斑块,要积极进行生态保育,加强纵、横廊道之间的连通性,增强水网空间系统的整体性。
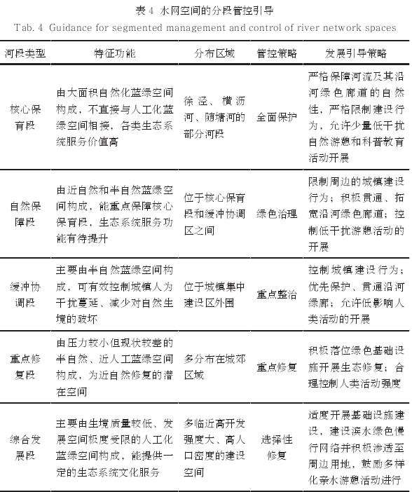
4.2以蓝养绿:分类管控河段空间


在河段尺度下,研究结合水网空间近自然评价进行规划管控和发展引导(表4,图5),恢复河流生态系统健康,带动周边绿地空间品质提升和资源优化。基于空间特征、功能及分布特征细化河段空间,规划形成核心保育段、自然保障段、缓冲协调段、重点修复段和综合发展段5类河段空间。核心保育段要全面保护蓝绿重点生境,自然保障段要加强蓝绿廊道的建设;缓冲协调段要重点整治人为建设活动;重点修复段要积极落位生态修复措施;综合发展段则要结合人为建设活动进行选择性修复,推行亲水游憩活动。
4.3以绿愈蓝:推进重点地块修复
在地块尺度下,面向河段内发展需求不同的蓝绿空间,针对性推进滨水绿地建设,以“点”带“线”促进水网空间特色营造和生态修复。在核心保育段,应对大面积自然源地和整体生境实行全面严格保护,加强高品质、近自然绿地空间营造,重点推进植被结构优化和植被覆盖率提升,提升滨水空间的生物多样性;对面积较小的湿地、滩涂、滨水林地应进行针对性保护,注重植被隔离带构造、生境修复和选择性拓展空间,锚定具有重要连接作用的近自然绿地空间。在自然保障段和缓冲协调段,对线性滨水绿地生境进行重点整治,软化驳岸,实现滨水植被梯度种植,在提高水网连通性、丰富河流生境同时,高效结合生态措施和人工措施加强水质净化。

在重点修复段,积极开展滨水绿地的建设,整体降低滨水地表的不透水率,鼓励建设雨水花园,利用草坡、湿地柔化驳岸,加强乔-灌-草复合搭配,提升滨水带滞洪调蓄、净化水质等生态功能。在综合发展段,考虑到城市腹地发展的需求,在保障基础设施建设的同时,可以在生境基础较好、滨水游憩需求较强的地块建设扩展滨水绿地,在打造良好景观,丰富城市生境的同时,借助城市慢行网络串“点”连线,主要措施包括驳岸柔化、景观植物搭配、布置湿地和生态浮岛等。
5结论与展望
国土空间生态修复是生态文明重要理念的落实和体现。城市水网空间作为蓝绿要素耦合、多价值协同的综合体,其生态修复既要激活滨水空间的社会价值,又要优化蓝绿生态网络格局与功能。面临蓝绿空间结构失衡、与城市腹地缺少互动、人工干预措施低效三大问题,本研究应用NbS理念,探索构建城市水网空间的近自然修复规划框架,旨在推动传统的河流生态修复向基于自然的综合性解决方案转变。
太仓市的实践研究表明,依托PSR模型识别水网空间社会-生态多元诉求,有助于探索多目标集成的水网空间综合治理;整体构建蓝绿耦合生态格局,并通过河流分段分类管控与地块修复,实现“以蓝养绿、以绿愈蓝”的目标,有助于实现水网空间多尺度逐层传导、多要素协同增益的发展响应模式。城市水网空间近自然整体修复能够高效修复退化受损的城市水网空间,积极回应经济、社会、环境等各方空间诉求,提升水网空间治理理念的全局性、治理内容的统筹性、治理方式的耦合性和治理策略的实效性。
太仓市的实践研究表明,依托PSR模型识别水网空间社会-生态多元诉求,有助于探索多目标集成的水网空间综合治理;整体构建蓝绿耦合生态格局,并通过河流分段分类管控与地块修复,实现“以蓝养绿、以绿愈蓝”的目标,有助于实现水网空间多尺度逐层传导、多要素协同增益的发展响应模式。城市水网空间近自然整体修复能够高效修复退化受损的城市水网空间,积极回应经济、社会、环境等各方空间诉求,提升水网空间治理理念的全局性、治理内容的统筹性、治理方式的耦合性和治理策略的实效性。
本研究选取太仓市进行水网空间近自然修复规划路径的尝试,具有典型性,也存在一定局限。提出的基于PSR模型的近自然评价方法,有助于构建更具地域特性的评价指标体系,但如何制定更具普适性的赋值方法仍有待探索与实践验证。城市的主导功能、地理位置、建设强度、水系形态、人口分布等因素导致不同城市水网空间面临的社会-生态需求呈现多样性、差异性,因此不同城市的评价指标可能会依据实际情况进行调整。同时,本研究着重解决城市性的近自然整体修复问题,没有进一步对某一河流或河道的详细讨论,针对不同河道分段的具体近自然修复措施还有待进一步完善。
此外,城市水网空间近自然修复规划在实践中如何与绿地系统规划、海绵城市规划等既有规划结合,实现城市蓝绿生态要素统筹发展,也亟待在国土空间规划体系下深入探究。
此外,城市水网空间近自然修复规划在实践中如何与绿地系统规划、海绵城市规划等既有规划结合,实现城市蓝绿生态要素统筹发展,也亟待在国土空间规划体系下深入探究。
