公园城市理念下的广州老城区“公园+”模式研究
摘要:在公园城市理念下,广州老城区的城市公园更新的价值观从单纯的物质更新转向内涵式发展。老城区公园的更新利用一方面能盘活公园存量空间,使老公园焕发新活力;另一方面促进老城区公园融入公园城市的更新发展,作为区域公共服务功能的补充和优化。基于对国内外相关理论和实践的总结,提出适用于老城区公园更新的边界连通、综合渗透和智慧赋能3种更新策略,并以广州老城区公园为例,通过“公园+”模式赋能,使公园的存量低效空间向“以人为本”的多功能空间转变,从而实现公园提质增效。
2023年1月31日,广州市出台了《关于推进广州市公园城市建设的指导意见》,提出以“公园城市”为目标,推动“老城市新活力”发展任务和公园城市建设要求有机融合。位于老城区的城市公园(以下简称“老城区公园”)一般建园时间长,市民依赖程度高。随着城市居民对美好生活需求的日益增长,老城区公园逐渐暴露出功能布局无法满足现代生活需求、公园开放程度不足、功能场地无法满足全龄居民休闲游憩需求等问题[1~2]。在存量发展时期,老城区公园的更新价值主要体现在生态、文化、经济、社会各层面的内涵式发展[3],通过综合性、整体性、针对性的策略和措施,可长远、持续性地提高处于动态快速发展中的城市人居环境。同时,其也面临着由独立提供城市生态系统服务,转变为融入区域整体更新发展的新挑战:如何在城市更新中提升公园的公共服务功能?如何融合、联动区域更新以实现自我更新?如何充分盘活公园中的存量空间,以满足城市居民日益丰富的文化、健康、精神等艺术审美和品质生活的需求?
公园城市理念着力通过对公园的布局优化、提质增效和内涵升级,改善其作为公共服务产品供给的服务品质和均等化水平[4]。这一理念可有效指导新时代背景下对老城区公园存量空间资源的挖掘、改造和再利用。笔者通过理论研究与实践分析相结合的方式,探索在公园城市理念下如何实现老城区公园的提质增效,总结出适合广州的老城区公园更新改造的模式和经验,使老城区公园的更新能在公园城市发展目标下实现“老公园新活力”的可持续发展。
1公园城市理念特征的指导意义
公园城市理念特征对老城区公园更新实践的指导意义主要体现在如下方面:
1)公园城市理念强调公共性和开放性,强调以人民为中心的普惠公平[5]。老城区公园在新阶段需满足全龄友好的发展需求,全面提升公园的服务能力,包括加强儿童游乐、体育健身、自然科普教育等基础性休闲游憩服务空间、场地和设施的配套建设[6]。
2)公园城市理念更突出公园与周边城市空间结构的耦合协调[5]。城市公园的边界空间利用,包括拆除公园围墙和加强城市公园之间的连通性等,是创造“出门见绿、步行入园”的有效途径。老城区公园的边界空间绿化可采取通透植物空间结构、活化林下消极空间、柔化公园边界空间、加强空间绿化管理等措施进行优化,提升公园的生态环境质量和开放性[7]。
3)公园城市理念下城市绿地的管理和服务需求也呈现多元化发展的趋势[8]。老城区公园宜着力丰富自身特色和主题类型,更新建成空间为多元复合的功能空间,如进行生态空间的生态修复和景观重建,提升绿色基底品质;利用老城区独特的文化沉淀优势,让文化引领公园特色化发展[9]。
2公园城市相关理论与实践


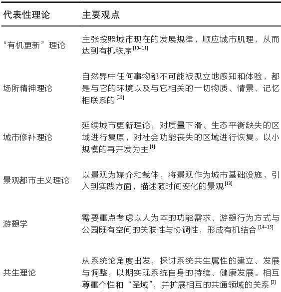
在基于公园城市理念的老城区公园的更新改造中,对存量空间的宜人性多元利用是重点。相关研究表明(表1),“有机更新”、场所精神、城市修补等理论对老城区公园的更新改造具有一定的指导意义。
有机更新理论自2014年首次被引入城市公园绿地更新领域[16]以来,针对我国在该领域存在的基本矛盾和“综合老化”等问题,在妥善处理当下与未来的关系,遵循城市公园绿地内在发展规律,顺应城市肌理,和延续并发展城市公园绿地的个性特色方面发挥着指导作用[17~18]。为积极应对公园城市发展转型背景下老城区公园的新一轮更新,下文引入有机更新理论,根据老城区公园的发展目标,提出对应的更新策略。
城市公园的环境吸引力、环境质量和功能多样性是城市公园空间活力的重要体现[19],然而传统的城市公园开发、建设及管理运营各个阶段常常处于分离状态。近年来,我国苏州、成都等城市从功能复合[20]、文旅融合[21]方面提升老城区公园活力,具有一定启示性意义。国内目前在老城区公园开发运营模式方面做了一些探索,在供给层面采用多主体协同供给的方式,包括支持多元化运营,制定社会资本参与设施供给的土地、融资优惠政策[22]。澳门特区政府在高密度老城区向私人机构借用未发展用地等剩余空间改造、开发为公园[23]。香港把公园作为静态公共空间,控制了精细化的休憩用地的动态与静态用地比(比率为3:2)来提供户外康乐活动,提高了公共空间的多样性,使城市建设更加人性化[24]。政府与企业、私人机构的通力合作,充分发挥公园作为公共产品的公益属性,同时实现了存量用地的更新利用。


在老城区公园的管理模式创新上,美国、英国、日本的3种管理模式和机制激发了老公园的新活力(表2)。
上述成功的老城区公园运管模式对城市公共空间的运管法律、制度的完善起到了积极的推动作用,有助于促进更多的公园更新,推动老城区的更新发展。