鄂西南土家族乡土景观营法探析
2022-03-07
李浩然4
核心提示:摘要:面对大自然塑造的不同地理空间单元,人类为获得生存的话语权,不断探索出应对自然环境的适应性生存智慧,营造出各具特色的
摘要:面对大自然塑造的不同地理空间单元,人类为获得生存的话语权,不断探索出应对自然环境的适应性生存智慧,营造出各具特色的乡土场景。从营造的角度,首先界定乡土景观营法,分析其内涵与策略,以鄂西南土家族为例,探索在万山稠叠、坡多地少的自然条件下乡民创设出的满足自身生存所需的生态、生产和生活空间的乡土景观营造方法,分述了地法、农法、水法、居法、匠法、礼法的具体措施、营建智慧和相关经验,总结其价值所在,以期让人们重新审视乡土景观营法,留住乡土景观营造之本,指导当前乡土建设,固守鄂西南土家族乡土特色。
1乡土营法的内涵
费孝通先生在《乡土中国》中说:“从基层上看,中国的社会是乡土性的。[1]”为什么要这样定义?究其原因,“乡”是农民世代居住的场所,“土”则是农民生活的根基[2]。以乡和土为基础发展而来的中国五千多年的农耕文明,紧紧地与土地绑扎在一起。一方水土养一方人,一方人育一方景。不同的地理空间单元上,人们顺应、利用并有限改造自然,在乡土大地上种植作物、驯养动物、发展农业、兴修水利、构筑房屋、繁衍生息。就这样,不同地域的人们依托所处的自然生境,不断摸索出适应当地环境条件和土地特征的生产与生活方式,培育出形态各异、功能复合的乡土景观。

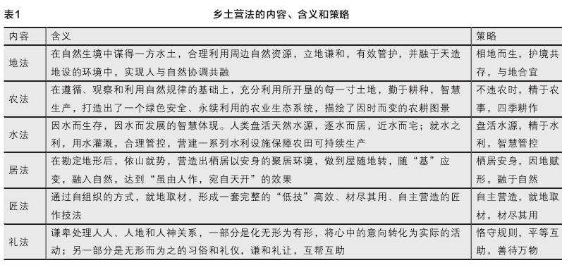
乡民顺应自然、因地制宜,逐步探索并总结出一套与自然相适应的乡土营造技术和经验,不妨称之为“乡土景观营法”,简称“乡土营法”,包括地法、农法、水法、居法、匠法和礼法(表1)。乡土营法是人类直面生存需要,适应不同自然生境而探索出的一套与之匹配的生计模式。它朴素有为,能针对不同地理空间环境条件创设出不同的适应方式,是乡民与自然共融关系的经营,是乡民“野筑”而出的营造技艺,是乡民维持生计获得的生存经验与智慧。

乡民顺应自然、因地制宜,逐步探索并总结出一套与自然相适应的乡土营造技术和经验,不妨称之为“乡土景观营法”,简称“乡土营法”,包括地法、农法、水法、居法、匠法和礼法(表1)。乡土营法是人类直面生存需要,适应不同自然生境而探索出的一套与之匹配的生计模式。它朴素有为,能针对不同地理空间环境条件创设出不同的适应方式,是乡民与自然共融关系的经营,是乡民“野筑”而出的营造技艺,是乡民维持生计获得的生存经验与智慧。
2乡土营法解析


鄂西南①地区(图1)山深林密、沟壑绵延,惯称“八山半水分半田”。面对山多地少的生境条件,为获得生存的话语权,土家族乡民不得不以“山”为源,因地制宜地形成“靠山吃山”的生产技术、管控方式和营建方法。他们合理经营自然生境,垦田劳作、就水之利、自主建造、栖居安身,以礼待人、以礼待物,从而有效指导乡民在不同的地理空间单元上生产、生活和交流,实现了人尽其才、物尽其用、地尽其利。在今天看来,仍不失为人与自然和谐共处的典范。
2.1地法:与地合宜的人地相依
2.1.1相地而生


“施郡古山国也,改土升府以来,所辖不下数千里,其山川之绵亘,形胜之清奇,往迹之纷呈,丘壑之传播……[3]”在峰峦错叠、林深箐密的境况下,乡民以“弱行为”介入自然,因天材,就地利。在林木环绕中,借坪坝、湾槽和缓坡之便利,获取耕地以种植作物。依托周围森林植被资源,栖于高地散于溪谷,躲避水害。在地势低缓、柴丰水沛、耕地集中的宜居适生之地构筑屋舍,定居安生。乡民用自己的智慧,通过合理选址与利用周边的自然资源环境有限改造,依坡就势地将其生存空间镶嵌在天造地设的山地生境中(图2),不仅获得了因地而生的话语权,也不断描绘着与地同在的乡土风貌。
2.1.2护境共存
深山之居,恶劣之境,在生产力低下的境况下,乡民遵守世代传承的规章制度,用“草标”表明此处是封山地界[4],禁伐一草一木。恪守信仰禁忌,如戌日不动土,忌食蛇、猫、鹰等动物。立碑护林,如光绪十三年(1887年)宣恩县万寨乡芋荷坪巨石刻有《封山育林》诗:“伐人树木,情理两亏;罚落演戏,酒常随宜。各受其业,莫占莫凿;后有行者,仍照前规。[5]”鼓励植树并获取经济和生态效益,如乾隆《鹤峰州志》载:“旷上多栽桑麻,桐树棉花并植;桑叶养蚕取丝,棉麻足供纺织;桐工榨油堪用,有余还变价值。[6]60”乡民这些以身作则、有效管护自然生境的行为,不仅维系了生态平衡,也为作物生长和乡民的生活起居提供了稳定健康的外围空间。
2.1.3与地共融


鄂西南土家族的乡土景观随地形而变化,以聚居为基础,形成“山-水-林-田-院-屋”的层级结构(图3)。在青山耸翠、秀水流畅的境地中择水通桥,取境设路,相地建宅,把握、营建出一方生活空间[7]。其优势在于乡民便取天然之材,抓住山地环境中的自然特色,在四季更迭中,营造出“屋宇虽多不遮山”的乡土场景。从此,乡民的生活融入了时序更迭、万物生长,与自然一道构成了一幅“以山水为血脉,以草木为毛发,以烟云为神彩”[8]的生活画卷。
2.2农法:天物协同的农业生产
2.2.1寸土不闲
与平原地区灌溉农业所不同的是,鄂西南地区,“山”成了乡民生活和生存的唯一依靠。依山辟田,顺形耕种,广种薄收,并借岗、脊、谷、坡、坎之便利,寸土不闲,边角皆用。田边地角、沟渠边侧广种玉米、荞麦、大豆、小米等;于房屋周边的零星散地栽植蔬菜、果木。为耕种和管理方便,乡民绕田而居,耕地占据平坝和缓坡,耕作半径为1~1500m。在弥足珍贵的耕地上,乡民不分白昼,辛勤劳作,以换取衣食无忧。
2.2.2不违农时


农作物的生长赖于自然地理气候条件,土家族乡民围绕“气候-农田-农作物”的内在关联性,积累了一套能读懂时令节律和地理空间的方法:重视物候,抓住节气,不违农时,精于农事。乡民常言道:“节气误一天,产量减一半;人误地一时,地误人一年。”乡民在洞悉四季轮回中,学会了因地利,就天时,反复谱写着“春来好耕地,夏来薅草忙,秋来快收割,冬来把肥积”[9]542的农耕活动。以物候和节气为基础建立的农业生产,乡民以时系事,合理安排(图4),顺应了多变的自然环境,做到了天、地、人、稼的和谐统一。
2.2.3景因时异
土家族乡民脸朝黄土背朝天,立足土地谦和耕种,在寸土能为的条件下实现寸土有为的农耕生产。时序的更迭、无限重复的劳作既是乡民对自然环境的适应与依存的写照,也是乡民为生存而艰辛地付出。他们亲善、尊重、维护土地的生命力,耕地、整田、栽种、灌溉、施肥、锄草、收割、晾晒、入仓等劳作景象生动地描摹出人与自然和谐共存的田园生活。
乡民将“农田-劳作-时序”有机化为一体,实现了循环生产、多维利用,达到各业互补、多业并举之效。在四季更迭中,乡民亲手创作着与景共融的“动态式”山水农耕图,满足了宜居、利居和乐居[10],建设了生活的家园,赋予了乡土四季各异的景象。
乡民将“农田-劳作-时序”有机化为一体,实现了循环生产、多维利用,达到各业互补、多业并举之效。在四季更迭中,乡民亲手创作着与景共融的“动态式”山水农耕图,满足了宜居、利居和乐居[10],建设了生活的家园,赋予了乡土四季各异的景象。
