文旅融合下的滨海场地互动性景观设计研究
摘要:为探讨文旅融合下滨海旅游场地互动性景观设计对游客体验的影响,通过构建理论框架、实施实地调查问卷,涵盖游客个人特征和互动元素的多维度评价,揭示了互动设计在吸引游客、提升满意度及促进文化交流方面的作用。得出了有效的互动设计可显著提升游客兴趣和体验、加深对滨海文化的认识的结论。以期为滨海旅游景观设计提供理论和实践指导,助力后续研究发展。
滨海旅游场地凭借其独特的自然和文化资源吸引众多游客。互动性景观设计不仅能促进游客参与,还能有效传递滨海文化,加深游客对地方文化的理解,提升游客体验。但如何评估互动性设计对体验的影响研究较少。本研究旨在构建滨海场地互动性景观评价体系,通过问卷调查评估其对游客体验的影响,并分析游客特征及互动元素的效果,探讨互动设计如何优化游客体验。
1滨海场地互动性景观的设计方法


滨海场地的互动性景观设计涉及深入的现场调研和游客需求分析,确保设计方案真正反映游客的偏好和滨海地区的文化特色。采用参与式设计方法,邀请游客、当地居民和其他利益相关者参与设计思考,促进更广泛的接受度和满意度。应利用最新的技术和材料,如增强现实(AR)、虚拟现实(VR)和生态友好型材料,创造独特且可持续的互动体验。数据驱动的设计决策是此过程中不可或缺的一部分,通过收集和分析游客互动行为的数据,不断调整和优化设计方案。同时,考虑互动元素的易用性和安全性,确保所有年龄和能力水平的游客都能无障碍地参与。通过这些方法,滨海场地的互动性景观设计不仅能提升游客的参与度和体验感,还能促进文化交流和环境保护,确保滨海旅游场地能提供一个既有趣、又富有教育意义的互动环境,为游客创造难忘的旅行体验,促进地区的可持续发展。
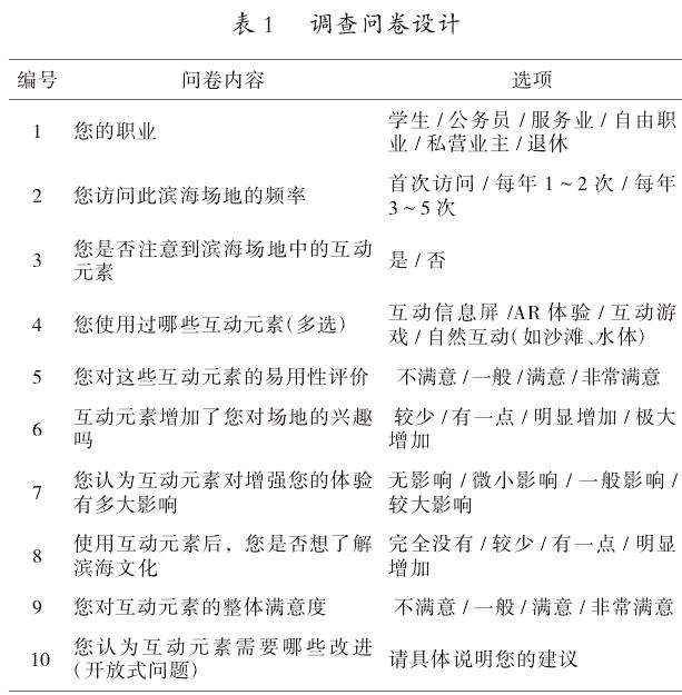
2调研问卷设计与数据收集
2.1问卷设计目的
本问卷的设计致力于全面了解游客对滨海场地互动性景观的使用体验、满意度,以及在促进游客与景观连接、提高对滨海文化认知方面的效果。通过体验评估、满意度分析、文化连接、影响评估和建议征集等多维度达成这一目标。首先,评估游客对互动元素直接体验的吸引力、趣味性、教育性和易用性,以识别最有效吸引游客注意和兴趣的互动特性。其次,通过测量游客对互动性景观及其特定元素的整体满意度,识别改进领域,并深入探讨互动元素如何加强游客对滨海文化的理解。


此外,还旨在评估互动元素如何通过传达滨海文化的独特性,激发游客对深入探索该文化的兴趣,以及这些互动体验如何影响游客的行为和对其他景点的兴趣。期望为滨海场地的互动性景观设计提供更加科学的依据和实际的指导,旨在创造既有吸引力、教育意义强,又能深刻反映滨海文化特色的互动性景观[2]。
2.2数据收集方法与样本选择
为全面评估滨海场地互动性景观的使用体验和满意度,结合在线调查和现场调查的数据收集方法,确保收集来自不同背景的游客信息。在线调查将通过Google表单、金数据等问卷平台实施,并通过社交媒体和电子邮件等渠道进行广泛传播,以便达到广泛的受众基础。此外,为了捕捉到不经常使用互联网的游客,也将在滨海场地内进行现场调查,直接向游客分发问卷以获得即时反馈。样本选择方面包括所有年龄段、性别和访问频率的游客,确保研究结果的普遍适用性。通过采用分层抽样方法,根据年龄、性别、访问频率等关键变量对总体游客进行分层,从每个层次中随机抽取样本,让研究结果更加准确地反映滨海场地互动性景观对不同游客群体的影响。
2.3调查问卷内容
3滨海旅游场地景观互动性评价体系构建
3.1景观互动性评价指标体系确定
为全面评估滨海旅游场地的互动性景观,本研究建立了一个多维度评价指标体系,涵盖互动元素的多样性(种类与数量)、互动体验的质量(易用性、教育性、娱乐性、连贯性和无障碍性)、文化传递能力(增强对滨海文化的理解和兴趣)、环境融合度(与自然和人造环境的整合)及参与度与影响力(吸引游客参与及其行为影响)。该评价体系旨在为滨海旅游场地的互动性设计提供清晰实用的评估框架,通过细化和量化各指标以适应不同需求,支持设计的持续改进与创新,促进游客体验和文化交流的提升[3]。
3.2景观互动性评价指标体系构建
在构建滨海旅游场地景观互动性评价指标体系的过程中,综合考虑了多个关键维度,以确保评价的全面性和实用性,包括互动元素的多样性、互动体验的质量、文化传递能力、环境融合度以及参与度与影响力。详细构建了基于上述确定的景观互动性评价指标体系的算法模型,为滨海旅游场地的景观互动性提供一套全面的量化评估工具。此模型紧扣以下算法公式(1,2,3)。
通过这些算法公式可知,从不同角度和维度对滨海旅游场地的景观互动性进行深入量化分析,不仅有助于揭示现有设计中的亮点和不足,还能提供明确的改进方向,指导未来的景观设计优化。此外,这一评价体系强调了互动元素在促进游客与景观环境、当地文化之间的深度交流方面的重要性,这种交流还能进一步增强游客的体验感、提升其文化理解和认同,促进环境的可持续性。最终,通过科学的量化方法,助力滨海旅游场地实现其景观设计的最大价值,使之成为促进文化传承、环境保护和游客满意度提升的典范。
4调研数据处理与
4.1个人数据分析
由表2可知,在此次调查问卷中首先涉及游客的年龄、职业2个游客的个人特征。不仅可以说明调查样本的普及性,还可以了解各要素的相关特点,得到有关主题滨海旅游场地互动景观的相关背景信息,更好地把握整体的调查内容[4]。
4.2互动数据分析
分析调查问卷中关于互动性元素的数据,以评估滨海旅游场地的互动性景观设计对游客体验的影响。通过整理和分析问卷数据,结合3.2小节提供的模型算法,得到互动数据表(见表3),展示了游客对互动元素的使用情况、满意度及对提升体验的贡献[5]。


由表3可知,大多数游客对滨海旅游场地中的互动元素持积极态度。特别是在注意到互动元素和使用过的互动元素方面,大部分游客表达了满意至非常满意的评价,平均满意度分别为4.25和4.10,显示了互动元素在吸引游客注意和参与方面的有效性。互动元素的易用性得到了相对较低的评价,在设计互动元素时,需要更注重用户友好性和易用性。互动元素在增加对场地兴趣、增强体验及提高对滨海文化兴趣的方面均显示了积极的影响,平均满意度分别为3.73、3.75和3.90。通过数据表明,通过有效的互动设计不仅可提升游客的整体体验,还可加深其对滨海文化的认识和兴“变废为宝”,实现循环利用,达到经济效益和生态效益的最大化。
4.2.3“借”———融合自然,延续地景。场地溪畔有4棵古枫杨,斜探溪面,可在临河沿坡结合台阶设置坐凳,借枫杨的树影和无事溪的水流声,营造出一处供学生日常阅读、放松身心的场地。
4.2.4“融”———结合命名,文化传承。延续校园植物命名文化,通过挖掘场地中自然植物景观文化要素,结合场景节点命名,让隐形课堂融于学生生活,起到潜移默化的文学美育作用。
4.3主要节点设计


4.3.1蒹葭台。蒹葭台位于场地最深处,通过对场地竖向抬高30cm,打破场地空间单一性,运用对景、隔景、借景、障景等手法组织景观流线,引导游览时走、停、驻留的节奏。在原有香樟树阵基础上,清除数棵长势不佳的樟树,结合树池坐凳给学生提供一处观景、休闲的私密空间。针对周边自然山体上生长的野生紫藤,利用观景廊架将其引入校园环境,形成丰富的立体绿化空间。延续学院植物景观命名文化,与溪道对岸的白鹭台遥相呼应,营造“蒹葭苍苍,白露为霜”诗情画意的场景。用文化营造场所特征,在尊重原有自然环境的基础上,以微介入的姿态弱化消极的场地边界,增强校园的亲和性和可达性,凸显学院文化底蕴同时,还能盘活消极空间(见图1)。


4.3.2探枫畔。节点位于滨溪一段边坡,因坡度较陡,切断了亲水可能性。通过利用溪边4株自然生长的枫杨,强化场地的在地性特征,借场地高差营造多层次立体活动空间,增设石笼阶梯打通亲水界面,自然材料的运用也为动植物提供了栖息场所,赋予场地新的活力,从而减少对环境的破坏[5]。斜探溪面的古枫杨与蜿蜒的溪流构成了一幅古朴画面,古人喜用花草比喻人的情操,今人讲春华秋实,寓意先付出后收获。此处可借枫杨树影,听无事溪流声,营造亲近自然的滨溪空间,实现美育浸心、环境育人效果(见图2)。
5结语
校园的建设更新会影响校园环境质量,为保证校园活力和文化历史延续性的提升,可运用微更新设计理念,为消极空间的活化改造提供指导。通过梳理消极空间中的潜在资源,可采取循序渐进式的更新手法,不仅能降低建设成本,减轻经济负担,还能彰显校园文化特色,提高校园环境品质,让校园焕发活力,是构建师生学习生活和交流空间的有效途径。