薛家岛景区建设项目景观影响评价的2个内涵
2023-03-25
0
核心提示:风景名胜区总体规划以薛家岛景区保护为根本出发点,在生态分区的基础上通过风景资源评价实现景区分类评价和分级保护。两大总规对建设用地的范围、性质、容量等形成初步约束,是建设项目景评的合规性依据。
摘要:生态文明建设及自然保护地体系构建背景下,科学实效的景观影响评价成为风景名胜区建设项目管理的制度性工作。以科学、技术和应用3个层面建构风景名胜区建设项目景观影响评价的逻辑体系:首先,明确景观影响评价的理论基础、内涵及边界;其次,建立景观影响评价的技术流程,多约束条件下划定景观类型区与评价单元,识别景观特征,提取评价要素;第三,以景观格局指数的景观优势度排序判定景观扰动风险度;最后,综合提出敏感性、扰动性、价值性和美学性四方面的建设项目影响评价体系,并结合青岛崂山风景名胜区薛家岛景区某建设项目的景观影响评价来实现场景应用。
随着1982年第一批国家重点风景名胜区的公布,全国风景名胜区体系建设正式启动,历经40多载的发展,逐渐确立了“设立-规划-保护-利用-督查”[1]的管理制度。风景名胜区开发与保护制度逐步走向完善的同时,“秦岭违建”“青岛涵碧楼违建”等不良现象也暴露出风景名胜区在建设管理上的不足。报告提出建立以国家公园为主体的自然保护体系,风景名胜区作为自然保护地体系中的独立类型,采取“整体保留体系、范围和名称”[2]的措施。在新时期生态文明制度下,风景名胜区的管理,特别是建设项目的审批管理亟须走向科学与完善。
2020年青岛市印发《青岛市风景名胜区违法违规问题整改工作方案》(青风管办〔2020〕3号)通知,明确提出风景名胜区管理机构行政许可的申报材料及论证依据,正式纳入青岛市风景名胜区管理制度,项目景观影响评价(以下简称“景评”)作为建设项目规划许可的前置条件。
在精细化治理的社会转型中,科学探索建设项目景评的科学内涵和技术方法,对现代风景名胜区空间治理、各地方开展评价实践具有示范性的意义与价值。因此,本文以风景名胜区建设项目景评为研究对象,结合青岛地方实践,采用定量及定性相结合的方法,从科学、技术和应用3个层面初步建立风景名胜区建设项目景评的技术体系。
1建设项目景观影响评价的内涵
1.1研究基础
20世纪初,伴随城市化进程及物质生活水平的快速提高,环境恶化影响凸显与人类精神需求提升的矛盾促进了景观评价的形成与发展。随着美国国家资源管理局的成立及《野地法》等相关政策法规的出台,改善环境景观的积极意义得到美国大众广泛认可[3]。直至20世纪60年代,美国的三大风景资源管理系统(VMS、VRM、LMS)发展为这一领域较成熟的理论方法[4-6]。
英国的景观评价源于对景观的描述及景观价值的评价。在随后的发展中,景观特征评价逐渐脱离价值评估,发展为景观评价的重点内容[7]。其景观特征评价的应用范围涵盖国家与区域、地方行政、场地3种尺度[8],强调全尺度覆盖,成为最具科学化与系统化的景观评价方法之一,并在欧洲各国,以及中国香港地区得到广泛应用。
英国的景观评价源于对景观的描述及景观价值的评价。在随后的发展中,景观特征评价逐渐脱离价值评估,发展为景观评价的重点内容[7]。其景观特征评价的应用范围涵盖国家与区域、地方行政、场地3种尺度[8],强调全尺度覆盖,成为最具科学化与系统化的景观评价方法之一,并在欧洲各国,以及中国香港地区得到广泛应用。
在我国,((风景名胜区总体规划标准》(G曰丁50298-2018)规定,总规需从生态、风景名胜资源两方面提出对风景名胜区的评价要求。国土空间规划中的“双评价”明确资源环境承载能力和生态适宜分区,为空间格局优化及“三区三线”划定提供依据。以上评价通过对区域景观生态承载能力的评估预判,为景观评价构建了宏观依据。
《建设项目环境影响技术评估导则》(HJ616-2011)的城市生态环境影响评估中,既提出对特定范围内生态环境的影响评估及防护补偿措施的要求,又给出城市景观影响评估4个方面的基本内容1,同时强调风景名胜区内的建设应评估景观美学影响。从资源的综合评价到建设项目影响评价,生态、景观(影响)评价已经成为我国生态文明制度建设的重要内容。
《建设项目环境影响技术评估导则》(HJ616-2011)的城市生态环境影响评估中,既提出对特定范围内生态环境的影响评估及防护补偿措施的要求,又给出城市景观影响评估4个方面的基本内容1,同时强调风景名胜区内的建设应评估景观美学影响。从资源的综合评价到建设项目影响评价,生态、景观(影响)评价已经成为我国生态文明制度建设的重要内容。
实践方面,风景名胜区内建设项目的评价主要分为两大类。一是重大服务性建设项目,如公路、水利、大型游览设施等,此类建设项目往往需要严格的核准、许可条件。二是控制建设区内的建设项目,现有研究从旅游设施[9]、输变电设施[10-11]等对景观影响进行了多元探讨。但在控制建设区内,一般性建设项目的景评从实践到研究都还处于起步阶段,亟待深化研究。


1.2科学内涵
景观影响评价是对一定范围内人类社会系统作用于自然系统所产生影响机理的科学、系统、规范评价。不同于景观评价,影响评价以建设项目为研究对象,探讨其对作为法定保护对象的景观资源的影响,涵盖景观资源现状认识(评价)、影响分析(评价)及保护、恢复措施编制的完整过程[12]。其内涵是运用景观生态学、美学、心理学等研究方法对建设项目所引起的景观变化进行预测、分析与评价、保护与修复的过程。明确风景名胜区内景评逻辑需要解决两大问题:景评的科学性、内涵与边界。
风景名胜区内景评的科学性首先需明确国土空间总体规划、风景名胜区总体规划两大总规的约束与引导。一般来说,作为评价对象的建设项目应位于国土空间总体规划确定的建设用地内,同时隶属风景名胜区总体规划三级保护区的控制建设范围,即位于景区生态价值、景观价值向集中建设区递减的过渡区。而风景名胜区总体规划以薛家岛景区保护为根本出发点,在生态分区的基础上通过风景资源评价实现景区分类评价和分级保护。两大总规对建设用地的范围、性质、容量等形成初步约束,是建设项目景评的合规性依据。

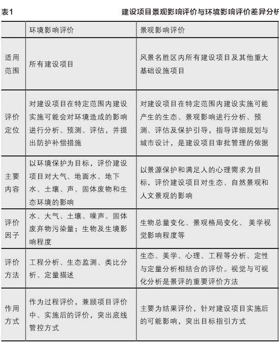
其次,明确景评与环境影响评价(以下简称“环评”)的科学边界(表1)。环评于20世纪70年代引入我国,作为强化环境管理的有效手段,基于工程实施对环境的影响预测,提出对建设项目的强制性环保要求。随着人们对景观资源价值的认知和美学心理需求,建设项目对景观美学方面的影响评价内容在环评过程中逐步体现、完善和强化。此外,多学科(景观生态学、风景园林学等)的整合融入,促使景评内容逐步脱离环评,走向独立。
两者的差异体现在以下几点:第一是评价时序,作为地方风景名胜区管理机构行政许可依据和建设规划许可前置,景评需要更早地介入建设项目影响评价;第二,评价内容上景评更加注重生态与美学并重、自然与人文景观和谐、视觉与心理需求兼顾的综合评价;第三,控制方式不同,景评更侧重于目标导向下的高目标引导,环评则为问题导向下的底线控制。因此,为避免重复评价,景评需强化景观、生态和人文影响的评价内容及方法,对传统环评的水气固废污染等不再评价,以形成相对独立的评价体系。
两者的差异体现在以下几点:第一是评价时序,作为地方风景名胜区管理机构行政许可依据和建设规划许可前置,景评需要更早地介入建设项目影响评价;第二,评价内容上景评更加注重生态与美学并重、自然与人文景观和谐、视觉与心理需求兼顾的综合评价;第三,控制方式不同,景评更侧重于目标导向下的高目标引导,环评则为问题导向下的底线控制。因此,为避免重复评价,景评需强化景观、生态和人文影响的评价内容及方法,对传统环评的水气固废污染等不再评价,以形成相对独立的评价体系。
