百花山自然草甸的4个季相变化
2023-07-16
肖卓琳3
核心提示:自然草甸的季相变化1 野生花卉重要值动态分析重要值是表明植物在群落中重要程度的参数,本研究通过对植物不同时期重要值进行计算
自然草甸的季相变化
1 野生花卉重要值动态分析
重要值是表明植物在群落中重要程度的参数,本研究通过对植物不同时期重要值进行计算,分析群落镶嵌特征,从而进一步分析群落的结构。重要值高的植物构架出草甸群落的整体结构,影响草甸的整体外观,且在群落中优势地位越明显,对环境的适应能力越强[15]。重要值低是由于株数较少或盖度较低,零星分布在草甸中,起到点缀草甸的作用。


表1为百花山草甸6次调查重要值排序前10位的植物种类。


表1为百花山草甸6次调查重要值排序前10位的植物种类。
6月26日、8月28日地榆的重要值最大,7月17日、8月7日拳参重要值最大,6月6日、9月12日分别是瓣蕊唐松草、小红菊(Chrysanthemum chanetii)重要值最大。对6次调查的重要值取平均,结果表明地榆的重要值最大(9.11%),其次是拳参(6.90%)、蓝刺头(5.56%)、紫苞鸢尾(5.23%)、瓣蕊唐松草(4.52%),这5种植物重要值的动态变化见图1。

蓝刺头的重要值随时间推移逐渐增大,表明蓝刺头在群落中的优势度随时间变化逐渐增高。
瓣蕊唐松草的重要值随时间推移逐渐减小,表明瓣蕊唐松草在群落中的优势度逐渐减小。紫苞鸢尾、拳参的重要值分别在6月26日、8月7日最大,表明这2种植物分别在这2个时期处于生长旺盛期,在群落里为优势种。

蓝刺头的重要值随时间推移逐渐增大,表明蓝刺头在群落中的优势度随时间变化逐渐增高。
瓣蕊唐松草的重要值随时间推移逐渐减小,表明瓣蕊唐松草在群落中的优势度逐渐减小。紫苞鸢尾、拳参的重要值分别在6月26日、8月7日最大,表明这2种植物分别在这2个时期处于生长旺盛期,在群落里为优势种。
2 自然草甸不同层次多样性动态分析
物种多样性是反映群落中物种数目及相对多度的指标。6次调查百花山草甸不同亚层的Shannon-Wiener物种多样性指数、Pielou物种均匀度指数、Gleason物种丰富度指数见图2。
整体而言3项指标具有相同趋势,群落中的物种多样性受物种均匀度和物种丰富度的影响,物种丰富度、物种均匀度越大,物种多样性就越高[12,16]。6月6日和6月26日3项指标均在第三亚层最大;除8月28日第三亚层的物种均匀度最大外,7月17日—8月28日(草甸生长旺盛期)3项指标均在第二亚层最大,9月12日物种多样性、物种丰富度在第三亚层最大,物种均匀度在第二亚层最大。
整体而言3项指标具有相同趋势,群落中的物种多样性受物种均匀度和物种丰富度的影响,物种丰富度、物种均匀度越大,物种多样性就越高[12,16]。6月6日和6月26日3项指标均在第三亚层最大;除8月28日第三亚层的物种均匀度最大外,7月17日—8月28日(草甸生长旺盛期)3项指标均在第二亚层最大,9月12日物种多样性、物种丰富度在第三亚层最大,物种均匀度在第二亚层最大。
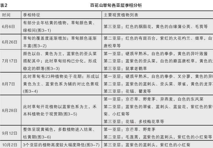
3 自然草甸景观动态变化

6月上旬百花山草甸刚刚复苏,第三亚层的植物最先开放,随着温度的升高,草甸的覆盖度逐渐增加,6月下旬开始形成第二亚层;7—8月是百花山草甸的生长旺盛期,也是最佳观赏期,各亚层观赏特性突出,开花种类繁多;9月植物逐渐进入休眠期,以禾本科和菊科植物为主。自然草甸景观随季节的变化有所不同,各时期的季相特征和各亚层主要观赏植物见表2。
