长江武汉段研究区蓝绿空间优化策略建议
2023-08-17
邱悦0
核心提示:蓝绿空间良好的相互作用是区域ES优化提升的关键,较好的蓝绿空间格局可提供社会、生态和设计方面的各种功能[38]。具体措施包括:1)优化蓝绿空间布局均衡区域ES存量,例如划定生态保育区
3研究区蓝绿空间优化策略建议
3.1基于现有研究概述优化可能
蓝绿空间良好的相互作用是区域ES优化提升的关键,较好的蓝绿空间格局可提供社会、生态和设计方面的各种功能[38]。具体措施包括:1)优化蓝绿空间布局均衡区域ES存量,例如划定生态保育区、保护区,建设公园、滨水绿色开放空间,恢复滨河湿地湖泊等;2)构建蓝绿空间网络激活区域ES流量,结合路网、河网使用自然、半自然的措施,例如防护绿带、城市绿化带、绿廊绿道、打开暗渠、LID雨水渠等。
居民福祉取决于区域ES的持续供应[8],因此叠加使用措施1)、2)将能改善原有区段化不均,更好地实现ES全域流通提升全域居民福祉。
3.2优化蓝绿空间格局均衡区域ES存量
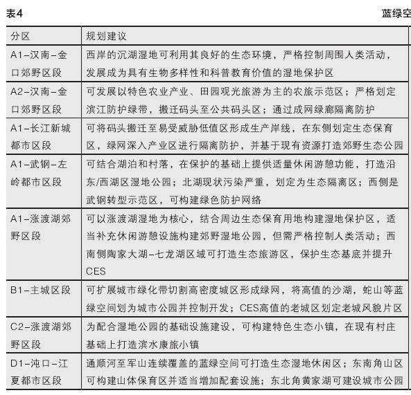
按照上位规划顺江分为“郊野-都市-主城区-都市-郊野”6个区段,结合评估结果对各区段内的4类空间提出具体规划建议如表4。同时,新增50余处城市公园,并在城市集建区均衡增加口袋公园,规划后公园绿地服务半径覆盖率达到90%以上。
3.3构建蓝绿空间网络激活区域ES流量


蓝绿网络应理解为空间互连的网络,具有多功能的陆地(绿色)或水(蓝色)景观特征,可提供多种ES[39]。研究区建设呈顺江态势,缺垂江联系,蓝绿空间被切断。建议绿网连接ES高值区,通过连续防护绿带保护重要的河岸区并增加垂江方向连接绿带;建议蓝网基于江河淡水向湖泊湿地释放能增强其ES的理论[40],依托上位规划和区域河流水系的历史变迁,重新连通河网水系;建议基于路网、结合蓝色空间构建绿道网络,依托长江、府河等主要河流,打造“城市+社区”“垂江+沿江”的绿道体系,作为绿网补充(表4规划图示)。
4结语
本研究搭建城市河流廊道尺度的生态系统供给、调节、文化服务存量和流量评估框架,研究考虑:
1)从存量+流量角度探索ES的供需关系,提高可操作性和数据可获取性,简化评估过程;
2)针对较小尺度的特定空间,基于InVEST模型精细化地筛选评估指标(五模块六指标)进行ES存量评估;
3)基于ArcGIS软件对人口高值点和ES高值点进行可达性分析计算ES流量;4)在规划决策下搭建ES评估框架,识别4类关键区域与后续规划紧密连接。在该框架下,研究符合ES研究重点应放在更小地理尺度生态系统上的研究论断[32],体现鲜有关注的区域流量为生态保护提供宝贵启示的价值[29],缩小将科学评估成果在现实环境中转化为具有可操作性的规划政策之间的较大差距[41]。但同时,本研究受到一些客观条件限制:
1)开源数据获取限制数据精度和年份统一;
2)依托文献或模型的ES制图基于一般假设,而不是特定站点的量化关系[42]。但文中参数均根据文献内容总结调整,有可参考依据。
未来如能获取更高精度数据,应考虑补充实地监测数据对模型结果进行校准。例如以动植物因子与主要指示物种因子的分析和影响评价来验证模型的可靠性。还可考虑补充更全面的因子,例如空气污染调节、噪声缓解、产水量、城市洪涝风险缓解等。还可将时空尺度评估和监测纳入规划管理,将不同受益人群纳入ES流量评估。
