清代是中国古代园林史上最后的创作高峰,经前代造园技艺的长期实践积累,至此愈发成熟[1]。植物、叠山等造园要素的形式不仅更加精细,而且不断创新[2],这些新形制有的是当时普遍的潮流,有的则是基于地方特殊的自然人文条件做出的因地制宜之转变,带有浓厚的地域性色彩。
清代扬州以漕盐而兴,康乾二朝南巡驻跸于此,经济发达,人烟阜盛,大量精美的园林如雨后春笋般涌现,势头一度凌驾于苏州园林之上。扬州园林的地域特色在于叠石,《扬州画舫录》记载:“扬州以名园盛,名园以叠石胜”[3]。现存清代营建的扬州园林中也常见大面积假山作主景布置,形成了异于“北派”和“苏派”的“扬派”叠石风格。清末至今,仍有工匠传承,如余继之、王氏、方惠等[4]。对扬派叠石艺术特征、堆叠技法的整理与研究,是扬州园林研究中的重要一环。
1研究背景与意义
扬州私家园林作为中国古典园林的重要组成部分,其叠石技艺体现了中国高超的造园艺术。近代童寯先生在《江南园林志》中说:“吾国园林,无论大小,几莫不有石”[5]9;清代李渔在《闲情偶寄》中形容叠山“然能变城市为山林……不得以小技目之”[6]195。可见,叠山是中国造园不可或缺的造景元素,也是一门。
对于当前扬州叠山的研究,江凸笔总结了其“皱漏透瘦”和“挑飘挂空”的技法特征[7];苏畅、朱灵茜、包广龙、朱丹辉等分别对个园、何园、小盘谷、逸圃等园林的叠山进行了分析和鉴赏[8-11];顾凯等则对当代扬州叠山匠人方惠的经验进行了总结[12]。此外,还有大量文献研究了扬州的叠山匠人和叠山历史等。整体看来,当前有关扬州叠山的研究中,多是艺术赏析层面的论述,鲜少提及山石间具体的结构和堆叠技法。中国造园中“重赏轻技”的现象一定程度上限制了造园技艺的传承,已有诸多学者表述过类似观点[1][5]7[13-15]。
研究方法上,当前主要是手稿绘制、文字描述等二维方式,缺少对实际叠山样本的研究,因此无法直观准确地表达其中技法。叠山作为形态构造较为复杂的造园要素,传统的二维资料已无法满足当前精细化的遗产保护要求,而三维数字化技术则为叠山技法研究提供了新的视角。张勃首次提出了三维数字化技术对叠山研究的可行性[16];白雪峰使用激光扫描技术对单个置石的表达建模进行探索,从二维CAD绘制,到三维建模软件,再到三维激光扫描建模,探索和比较了多种山石数字化表达的方式[17];梁慧琳利用三维数字化模型对环秀山庄假山的堆法、信息系统构建与管理进行了研究[18],同时对三维数字化与古典园林遗产保护进行了探索[19];陈婉钰基于ANSYS对北京皇家园林青石假山叠山技艺进行了力学研究[20];杨晨等则利用三维数字化技术对上海豫园黄石大假山空间特征进行了研究[21]。
当前的研究主要集中在测绘技术探索、遗产信息收集与整体空间量化等层面,而利用三维数字化技术对叠山中山石间堆叠技法的研究较为匮乏。因此本文对此进行探索,试图用新技术揭开叠山技法的更多奥秘。三维数字化方式对于本研究具有明显优势,尤其对于以往研究中人眼视线难以涉及、人身难以到达的区域,该技术提供了更大的便利,一定程度上能够弥补当前研究的不足,使叠山技法研究更加科学、直观,以期为遗产保护与修复及当代叠山建设等提供借鉴与参考。
2三维数字化方法
2.1三维数字化测绘
测绘所使用的仪器为手持激光扫描仪GEOSLAMZEB-HORIZON(图1-1)和Trimble-TX8型三维激光扫描仪(图1-2)。
测量作业前,除了提前在图纸上划分扫描区域、设置扫描路线、安排扫描站点外,还需要在现场大致游走假山,对场地的复杂情况进行评估,并及时调整叠山扫描作业的安排,以保证测量数据完整和人员及仪器的安全。
三维点云配准处理是在TrimbleRealWorks软件的“配准”模式下操作的。数据的配准处理需要“全自动配准”与“单点配准”相结合。将各站点点云进行融合与拼接后,即可得到扬州叠山的三维点云数据。
根据需求,可以对扫描测绘对象的平面图、剖面图、立面图等进行生成和输出。TrimbleRealWorks软件具有便捷的点云旋转、剖切及不同显示模式等功能,对于叠山环境的布局、山洞的顶部结构与部分堆叠顺序的推导研究具有很大帮助。该三维点云数据是后续叠山技法分析的基础。
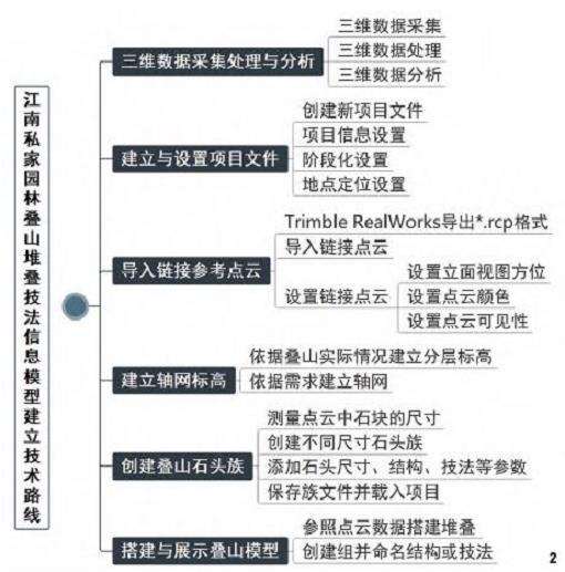
2.2三维信息模型构建
叠山三维信息模型构建相当于一种逆向工程,将现有叠山遗产的点云作为参照,对叠山工程进行简化推导与视觉还原。该过程是以点云为基础,结合BIM系统平台,创建信息模型。模型的建立步骤包括:数据采集处理与分析、建立与设置项目文件、导入链接参考点云、建立轴网标高、创建叠山石头族,以及搭建与展示叠山模型(图2)。
BIM平台Revit支持导入的点云格式为.rcp(.rcp是多个.rcs点云文件的集合),以往需要通过第三方软件Recap将其转化为.rcp格式,而TrimbleRealWorks软件可以直接导出.rcp格式的点云,省去了烦琐的点云格式中转环节。导入的点云是后续三维信息模型建立的参照。
依据山体的实际情况将山体进行分层标高。一般根据较为明显的空间层次进行划分,如地坪面、水池面、山洞洞顶面、二层山洞洞顶面和分层山体面等。
搭建过程中,根据需求编辑石头族,添加必要的结构技法等参数信息。但往往一块山石的参数难以准确表达叠山技法的信息,因此可以选中需要组合的石块构件,进行“创建组”操作,将组命名为相应的结构或技法,如“洞柱”“挑飘”等。
