城市园林绿化精细化管理存在的问题及措施
(贵阳市观山湖区城市园林绿化建设管理处,贵州贵阳550000)
摘要:以贵州省贵阳市观山湖区为例,通过资料收集、半结构访谈、问题树分析等社会调查方法,梳理了城市园林绿化精细化管理中存在的问题,分析了发生问题的原因,并提出具体的精细化管理措施,旨在树立精细化管理理念,不断提高园林绿化管理综合水平。
18世纪,美国科学管理之父——泰勒提出精细化管理理念,即强调落实管理责任,将责任具体化、明确化,具体可分为规范化、精细化、个性化3个层次[1-2]。园林绿化是一种艺术、一种文化,是一种有生命力的文化艺术[3],“三分种、七分管”说明了城市园林绿化管理的重要性。
园林绿化精细化管理是指采取科学、精准的管理措施,对园内植物、小品、设施、设备进行精致、细致、系统的美化景观提升与保持,以充分展现植物及小品的观赏性、艺术性,提升整体景观效益[4]。2009年以来,贵阳市观山湖区率先在贵州省以市场化方式实施园林养护管理,形成了以市场为主体的精细化管理模式,并建立起高效的园林绿化精细化管养体系。因此,以此为代表,研究城市园林绿化精细化管理措施具有重要的借鉴意义。
园林绿化精细化管理是指采取科学、精准的管理措施,对园内植物、小品、设施、设备进行精致、细致、系统的美化景观提升与保持,以充分展现植物及小品的观赏性、艺术性,提升整体景观效益[4]。2009年以来,贵阳市观山湖区率先在贵州省以市场化方式实施园林养护管理,形成了以市场为主体的精细化管理模式,并建立起高效的园林绿化精细化管养体系。因此,以此为代表,研究城市园林绿化精细化管理措施具有重要的借鉴意义。
1调查方法
1.1资料收集法
通过收集观山湖区近年来绿化规划设计、园林管护、园林施工等有关的合同、规范、竣工验收资料及绿化养护季度、年度汇编总结等有关资料,了解绿化规划设计、园林管护、园林施工管理等实际情况。
1.2半结构访谈法
半结构访谈是一种常用的社会调查法,是指让公众充分参与调查的方法,访谈方式主要有群体访谈、个别访谈和召开座谈会等[5-7]。通过采用半结构访谈法,了解观山湖区园林绿化精细化管理存在的问题。
1.3问题树分析法
问题树分析法是对出现的问题进行原因及后果分析的一种重要的调查工具[5-7]。借鉴问题树分析、半结构访谈,以园林绿化精细化管理质量作为“树干”,以影响精细化管理的因素作为“树根”,将问题产生的不良后果及解决方案作为“树枝”,结合多年管理经验,梳理和分析影响城市园林绿化精细化管理的因素。
2城市园林精细化管理中存在的主要问题及原因分析
2.1存在的问题


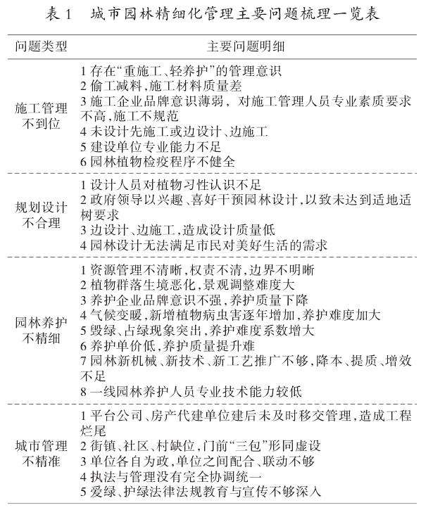
目前,城市园林绿化精细化管理存在的问题主要有四类,即施工管理不到位、规划设计不合理、园林养护不精细、城市管理不精准,涉及23个问题,其中,施工管理不到位6个、规划设计不合理4个、园林养护不精细8个、城市管理不精准5个(见表1)。
2.2原因分析
通过召开座谈会和个别访谈的方式,结合研究小组工作实践,分析城市园林绿化精细化管理问题原因(见表2)。
3园林养护精细化管理措施
3.1建立健全市场化招投标制度及末尾淘汰考核机制
贵阳市观山湖区将园林养护市场化招标年限设置为3年1轮,每轮招标分多个养护标段,形成“你追我赶”的竞争趋势。建立健全末尾淘汰考核机制,严格按照《观山湖区公共绿地管护标准化管理绩效考核办法》和《管护合同》,采取周巡查、月(季度)考核、社会监督等多项举措,加强对园林养护单位的检查与考核,同时,每轮招投标应淘汰3年综合考核排在末尾的企业。
3.2科学划分品目,合理配置人材机
每30万m2绿化设置1个品目,划分人员、机械、设备配备数量,例如,各标段工人不少于1.6人,每5万m2配备园林绿篱和草坪修剪机械不少于1台,每15万m2配备货运车辆1辆、洒水车1辆、吊车及高枝作业车1辆、巡查车1辆、打药车1辆。同时,根据当前碳排放需要,要求配备一定数量的新能源设备等。
3.3推广应用新材料、新技术、新工艺
应鼓励企业积极主动使用新技术、新材料,开展各种养护实用技术研究,继续提高研究的广度和深度。如植物调节剂,在植物控高、杨树飞絮治理、植物控果方面发挥了重要作用;选择性除草剂,这类除草剂在不同的植物间有选择性,即能够毒害或杀死某些植物,而对另外一些植物较安全。
3.4公众参与园林绿地养护重大事项决策与监督
发挥“12345”市民热线、贵阳市“社会和云”平台作用,鼓励市民向平台反馈问题和需求,针对重大决策事项,通过发放调查问卷和现场访谈等方式征求市民意见。在绿地区域公布举报电话,多渠道、多形式让市民参与园林绿地养护重大事项决策与监督,建立健全公众参与园林绿地养护机制。
3.5加强行业指导,开展宣传教育与职业技能培训
联合文明办、宣传部、教育局、交警、志愿者协会、乡镇、社区等部门和单位,每年定期与不定期开展园林法规宣传与技术指导进家庭、进社区、进学校、进单位服务。通过爱绿护绿宣传、主题讲座、科普教育、职业技能教育与竞赛、温馨提示、电视广播等多种形式,加强行业指导,做到规范、科学管理。
3.6完善园林绿地保护与执法机制
规范事权下放基层的管理与指导,将背街小巷公共绿地管理事权、财权下放,由街、镇实施管养,提高街、镇绿化管理的积极性,并由街、镇落实门前“三包”责任。加强部门沟通,严格执法,加大对违法施工、毁绿占绿、人为踩踏、偷砍、盗窃绿化材料等案件的查处和打击力度。
3.7植物调控与景观提升
运用当前园林行业最先进的机械,逐步对全区杨树、法桐、香樟、广玉兰等高大乔木实施控高、控冠、控形及枝下高、下缘线的整形修剪,使得全区园林植物协调统一、美观。在小微公园建设、绿化景观提升改造项目中,移植过密植物,将长势佳的苗木作为主要绿化材料,
降低成本的同时,还能提升景观效果。
3.8科学防治病虫害
由于外来引进植物种类较多、植物配置过密、各施工企业植物检疫不完善,造成园林植物病虫害复杂多变。科学做好病虫害预测预报工作,积极与贵州大学、省林业科学研究院、贵阳市绿化服务中心对接,联合探究新病虫害的防治方案,争取做到早发现、早防治,保障园林植物安全。
3.9杨树飞絮治理与景观更新
飞絮问题会影响到市民健康及日常生活,新建绿化项目应尽量少用或不用杨树品种,或使用无絮杨树品种,通过景观提升改造,更换现有杨树,也可使用化学药剂解决飞絮困扰。
3.10调节土壤结构
对绿化带中的隔离带、道旁绿地内的球形植物和乔木,根据树木规格大小开挖不同大小的树盘水圈,确保土壤疏松的同时,还能方便开展施肥和浇水工作,避免杂草、杂灌与植物争夺营养。为了提高土壤肥力,应科学施加有机肥,为了补充植物营养,适量施加复合肥和叶面肥,同时,针对土壤基质较差的区域,采取更换土壤或调节基质的措施,有效改善土壤环境。
3.11优化植物配置,提升下层空间植物景观效果
观山湖区绿地范围乔木因冠幅、株形高大,导致下层植物因光照不足出现病态、死亡等问题,应根据植物的生长习性和遵循适地适树的原则,在乔木下方区域种植麦冬、常青藤、长春蔓、鸢尾等耐阴植物,以优化植物配置层次。

3.12规范绿化施工
针对原绿化施工单位施工不规范、土壤基质差的情况,对林城东林、石标路、诚信路等区域组织实施土壤改良与更换,进而规范绿化施工。
3.13加强养护队伍建设与人员培训
加强对项目管理人员和一线作业人员的培训,通过外出学习考察、邀请专家来区授课、实操交流等方式,提高技术人员专业技能水平。鼓励养护企业通过引进高校、科研机构的有关在职或退休专家到区内养护企业全职、兼职,以提升全区绿化养护队伍整体素质,从而提高养护园林绿化质量。
3.14拓展城市绿化空间,提高绿化覆盖率
通过“见缝插绿”,对全区废弃、闲置用地进行绿化、美化,同时,加强立体绿化建设与养护,拓宽城市绿地空间,提高城市绿化覆盖率。
3.15规划先行,提升园林绿化景观品质
观山湖区行业主管部门每年开展调查研究,掌握每个区域绿化景观的优势与不足,及时制定景观提升方案,科学实施绿化景观提升项目,避免出现边施工、边设计的现象。
3.16搭建产学研平台,提升园林养护管理水平
观山湖区园林行业管理部门应加强与贵州大学、贵州师范大学、贵州省林业科学研究院、贵阳市绿化服务中心、贵州省园林学会等单位的密切合作,搭建“产学研”深度融合平台。同时,成立贵州省园林学会观山湖分会,可有效解决园林养护、园林施工、园林设计中存在的诸多难题和疑点,进而提高观山湖区园林管理水平。
4结语
目前,城市园林绿化精细化管理存在施工管理不到位、规划设计不合理、园林养护不精细、城市管理不精准等问题,需全面分析并提出解决问题的措施,继续探索大数据、GIS、遥感技术的运用,同时,不断改善管理机制,提升管理水平,规范施工流程,从而提高园林精细化养护质量。(收稿:2023-06-03)
