广东省九连山林场森林质量精准提升措施解析
2023-12-14
黄碧金3
核心提示:优质的森林生态系统对于林业发展至关重要,实现森林资源的科学可持续经营,对于满足人民日益增长的优美生态环境需求,助推乡村振兴发展具有十分重要的意义。以广东九连山林场为例,分析了林场森林资源现状及存在的问题,阐述了林场实施森林质量精准提升工程的必要性
广东省九连山林场森林质量精准提升措施解析
黄碧金,叶丽锋(广东省九连山林场,广东河源517199)
摘要:稳定、健康、优质的森林生态系统对于林业发展至关重要,实现森林资源的科学可持续经营,对于满足人民日益增长的优美生态环境需求,助推乡村振兴发展具有十分重要的意义。以广东九连山林场为例,分析了林场森林资源现状及存在的问题,阐述了林场实施森林质量精准提升工程的必要性,并提出了具体的森林质量精准提升措施,旨在不断提高九连山林场森林质量,强化森林资源培育,促进国有林场绿色可持续发展。
森林质量是指森林功能和价值的综合水平,具体包括生态环境、经济效益、社会发展3个方面。森林质量精准提升是为了提升森林经济、生态和社会效益,立足于具体的林分现状、特点,实施精准化营林方案,从而达到预期制定的目标和功能的过程。九连山林场是广东省林业局13个直属国有林场之一,主要承担保护和培育并合理利用森林资源、维护国土生态安全、提供生态公益服务等职能。实施森林质量精准提升工程,既能改善林相、优化林分,又能提高林区绿化、美化、生态化质量,形成人与自然和谐发展新格局,从而更好地适应新时代推进生态文明建设的新要求。
1九连山林场概况
1.1自然条件
广东九连山林场位于南岭山脉南麓的省级生态县连平县境内,属于粤北山区,地处114°24′~114°36′E、24°08′~24°22′N,东邻油溪镇,南连新丰县马头镇,西毗河源市牛岭水林场,林场下设4个管护站(大埠、水洋洞、田蓆、姜洞)。区内海拔500~600m,属南亚热带季风气候,气候季相变化明显,年均气温19.6℃,雨量充沛,年均降雨量1791.1mm,多集中在4-9月。山地土壤呈垂直分布,海拔高600m以下为红壤,600~900m多为黄壤,900~1000m的山顶、山脊多为石质土和裸露岩石,土壤偏酸性。
1.2森林资源现状
截至2022年12月,林场现有经营总面积5693.33hm2、森林面积5446.67hm2、有林地面积5446.67hm2,其中,中幼林面积2480hm2。林场林地质量可划分为3个等级,即Ⅱ、Ⅲ、Ⅳ,其中,以Ⅲ级为主,面积5179.72hm2,占比达91.72%。林场森林蓄积量为52.5万m3,森林覆盖率达95.85%,其中,生态公益林面积占比86.1%,生态功能等级一、二类林面积占比91.39%。森林植被属亚热带常绿阔叶林区系和中亚热带常绿季雨林,目前,林区原生森林植被很少,次生常绿阔叶林仅少量分布在位置偏远、交通不便的深山沟及山顶,人工杉木和马尾松是其主要的次生植被。区内有着丰富的林下植被,且随着地形、地类及自然气候的变化,植被也不相同。


2九连山林场实施森林质量精准提升工程的必要性
2.1深入推进“绿美广东”生态建设的重要内容
为了深入践行“绿水青山就是金山银山”的理念,进一步推动广东生态文明建设,《中共广东省委关于深入推进绿美广东生态建设的决定》于2023年2月28日正式发布。“决定”提出,要推进“绿美广东”生态建设重点任务,实施森林质量精准提升工程,并明确到2027年底,全省完成林分优化提升666666.67hm2、森林抚育提升666666.67hm2的任务目标。
2.2实现人与自然和谐共生现代化的重要途径
促进人与自然和谐共生是中国式现代化的本质要求之一,通过森林质量精准提升行动,打造稳定、健康、优质的森林生态系统,让自然生态美景永驻人间,还自然以宁静、和谐、美丽,有助于实现人与自然和谐共生的目标,实现可持续发展。
2.3保护南岭山脉森林植被、生物多样性及构建生态屏障的需要
林场地处广东南岭山脉南麓的九连山山脉,南岭山脉作为我国南部地区最大的山脉,既是中亚热带与南亚热带的自然地理分界带,又因存在时间历史悠久、境内植物资源丰富、植物区系起源古老,被誉为古热带植物区系的“避难所”。因此,对林场实施森林质量提升工程,提高森林生态系统多样性、稳定性、持续性,对于保护南岭山脉森林植被、生物多样性及构建粤北地区生态屏障具有极为重要的作用。
2.4为推进乡村振兴持续赋能
广东省作为我国经济第一大省,也是名副其实的农业大省,农业发展势头强劲已成为广东经济“新常态”。借助森林质量精准提升建设工程,坚持走生态建设产业化、产业建设生态化的发展原则和道路,落实退耕还林、封山育林任务的同时,一方面积极选用适合当地的经济树种种植,发展林下经济,另一方面大力发展森林康养、森林旅游等产业,全面推进农业、文化、旅游融合发展,既能增加林地面积,实现林区规模化、集约化经营,又能增加农村就业机会,提高村民收入水平,助力乡村振兴。
3九连山林场森林资源存在的问题
3.1松材线虫防控形势严峻
林场内分布着面积1477.86hm2的松林,其中,公路沿线分布着大量人工纯松林,根据相关调查结果显示,
截至2021年,田蓆管护站、大埠管护站、姜洞管护站、水洋洞管护站松材线虫发生面积分别达2.93hm2、1.67hm2、3.00hm2、2.33hm2,病株数共计约为1750株。调查同时显示,林场松材线虫呈蔓延趋势,森林资源面临着严峻的生态安全威胁。
3.2树种、林分结构不合理
林场树种较为单一,主要树种为松树和杉树,2种树木的纯林及混交林占比达65.8%,同时,存在针叶林多、阔叶林少,人工纯林多、混交林少,中幼龄林比重大、成过熟林比重小的问题。由于树种、林分结构不合理,使得森林生态稳定性较弱、抗病能力差、森林资源管护难度大,极大限制了森林生态、经济、社会效益的发挥及森林植被正向演替。
3.3林分质量较低
由于林区内分布着大量人工纯林,受粗放营林、集约经营水平低、天气变化等多种因素的影响,林分质量较低、抗性差、生态功能弱,致使较多植被生长不良,森林病虫害抵抗力弱,存在较大的火灾安全隐患。
4九连山林场森林质量精准提升措施
4.1抚育管护
4.1.1水源涵养林。高质量水源林要求栽植后连续抚育3年,造林当年(7-9月)、第2年(初秋季节)和第3年(初秋季节)各抚育1次。抚育工作主要包括:
(1)割灌除草:全面劈除造林未成林地上的杂灌、杂草,力求低劈,不压苗;针对阔叶幼树进行除萌定株;针对杉萌芽林形成的萌条,除萌时,每蔸留1~2株健壮萌条。
(2)松土扩穴:割灌除草后,以植株为中心,松土扩穴半径>0.5m。
(3)追肥:松土培土后,在幼树投影处上方开小沟,沟宽0.2~0.25m、沟深0.2m,点株施肥,将肥料撒施至沟内,并覆土埋没,每株追肥0.3kg,采用N∶P2O5∶K2O=15∶25∶5,总含量达45%以上的复合肥。
(4)培土:培土工作在追肥后进行,在幼树周边填充土壤,形成圆形平台。抚育时发现缺株、死株时,及时进行补植,确保造林当年成活率大于90%。
4.1.2中幼林。中幼林抚育内容包括割灌除草、除萌和修枝:割除目的树种周边1m范围的杂灌杂草和藤本植物,割除后的杂灌、杂草平铺在林地内;清除目的树种多余的萌芽枝条,要求清除的萌芽枝条高度在5cm以下,每个树兜保持1~2株生长健壮的幼树;剪除枯死枝及树冠下部生长不旺的1~2轮活枝,保留下来的冠长不低于树高的2/3,修剪时保持剪口平滑,修剪后可适量涂抹保护剂,防止伤害树干及感染病菌。
4.2林分优化
4.2.1人工造林。在适宜造林绿化空间进行人工造林,选择优良的乡土阔叶树种林地,营造阔叶混交林,商品林地引导营建阔叶混交林、杉阔混交林,种植量在74株/667m2以上。
4.2.2松林优化。
(1)松材线虫为害松林优化。其一,针对已发生松材线虫病的松林,纳入国家松材线虫病疫情防控监管平台防控范围。其二,对松材线虫病疫情小班及其周边松林中的死亡松树一次性全部采伐,尽量保留原林分中的乡土阔叶树和珍贵树种,人工更新其他树种。其三,伐除病疫木后,根据同一自然地理单元地块确定的优化目标,在林中空地补植乡土阔叶树种,营建乡土阔叶树混交林,种植珍贵树种不少于30株/667m2。
(2)低质低效松林优化。低质低效松林主要是指林分生长发生衰退、功能与生态效益低下、无培育前途的“小老头林”或森林蓄积量显著低于同类立地条件经营水平,且龄组为近熟林及以上的马尾松林。首先,采取块状优化或带状优化,即块状、带状伐除一定面积的松树纯林后,根据同一自然地理单元地块确定的优化目标,人工更新其他树种。其次,公益林地要求营造多树种组成的阔叶混交林,促进形成地带性森林群落。
商品林地引导营建阔叶混交林,推行“珍贵树种+”的模式,种植珍贵树种不少于30株/667m2。最后,采取抽针补阔的方式优化,即通过抚育间伐,“间松留阔、间密留稀、去劣留优”,采伐后在林中随机均匀补植乡土阔叶树种,调整林分树种组成、密度或结构,提高阔叶树种比例;根据目的树种林木分布现状,补植后阔叶树种应达到56株/667m2以上。
(1)松材线虫为害松林优化。其一,针对已发生松材线虫病的松林,纳入国家松材线虫病疫情防控监管平台防控范围。其二,对松材线虫病疫情小班及其周边松林中的死亡松树一次性全部采伐,尽量保留原林分中的乡土阔叶树和珍贵树种,人工更新其他树种。其三,伐除病疫木后,根据同一自然地理单元地块确定的优化目标,在林中空地补植乡土阔叶树种,营建乡土阔叶树混交林,种植珍贵树种不少于30株/667m2。
(2)低质低效松林优化。低质低效松林主要是指林分生长发生衰退、功能与生态效益低下、无培育前途的“小老头林”或森林蓄积量显著低于同类立地条件经营水平,且龄组为近熟林及以上的马尾松林。首先,采取块状优化或带状优化,即块状、带状伐除一定面积的松树纯林后,根据同一自然地理单元地块确定的优化目标,人工更新其他树种。其次,公益林地要求营造多树种组成的阔叶混交林,促进形成地带性森林群落。
商品林地引导营建阔叶混交林,推行“珍贵树种+”的模式,种植珍贵树种不少于30株/667m2。最后,采取抽针补阔的方式优化,即通过抚育间伐,“间松留阔、间密留稀、去劣留优”,采伐后在林中随机均匀补植乡土阔叶树种,调整林分树种组成、密度或结构,提高阔叶树种比例;根据目的树种林木分布现状,补植后阔叶树种应达到56株/667m2以上。
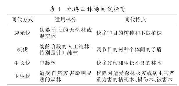
4.3精准间伐


间伐的目的是合理改善林分种植密度和树种结构,为树木生长营造良好的通风透光条件,并缩短培育周期。目前,间伐方式主要有4种,即透光伐、疏伐、生长伐、卫生伐,具体间伐方式的选择,应根据林地立地条件、林分密度、森林培育目标综合决定(见表1)。需要注意的是,在实施透光伐、疏伐、生长伐后,要保持林木分布均匀、林分郁闭度低于0.2,同时,间伐过程中,注意保护目的树种,避免出现目的树种和辅助树种占比减少及林中空地的问题。而在实施卫生伐后,应及时补植无病虫害、长势健壮的林木。
4.4补植补造
为了调整树种结构,改善林分密度,可在林冠下层和林窗等处补植相应的树种。需要补植补造的林地主要包括:幼树保存率<80%的林地、郁闭成林后郁闭度<0.5的林地、面积>25m2的林中空地、目的树种株数少的有林地。不同的树种具有不同的生物学特性和生活习性,可在山顶、山洼、山沟、山脚等不同地段分区实施,选择补植树种时,既要保证所选树种与现有树种保持互利或相容的关系,又要充分协调林分养分空间层次,并减少对土壤的干扰,避免对林下植被造成损害。由于林场内以公益林为主,因此,目的树种株数应>30株/667m2且分布均匀,同时,避免出现半径>主林层平均高1/2的林窗。
4.5加强森林动态监测
通过将“3S”技术(GPS、RS、GIS技术的统称)应用于森林资源管理中,实现高效、全面、及时监测森林动态,在森林资源数据收集、类别划分及监测资源变化方面发挥出重要作用。既有助于提高森林资源管控质量及火灾、病虫害防控水平,又能完善森林资源信息化管理,提高森林资源管理的规范性。
4.6保障资金投入
积极争取中央资金支持,充分发挥省级财政资金统筹优势,在涉农整合资金中单列森林质量精准提升专项。鼓励各地在严控地方政府隐性债务的前提下,根据资源禀赋和发展实际,通过与社会资本合作、社会资本投资、林权抵押融资、土地流转、合作分成、入股经营等形式,采取市场化运作或政府特许经营的方式,促进社会多元主体参与森林质量精准提升行动。对鼓励和支持社会资本参与生态保护修复工作开展较好的地区,在申报中央及省级自然资源生态修复资金时,予以重点倾斜支持。
4.7完善森林预警系统
针对森林火灾,积极创新运用新型防火技术,采用“防护为主、积极消灭”的管控理念,在规划森林防火带的基础上,保证各项规章制度的落实,提高林场防火防控水平。针对病虫害,通过建立完善的预警系统,尤其是针对松材线虫,定期开展普查监测活动,调查病虫害为害情况和发展趋势,做到“早发现、早治理”。同时,大力营造混交林,不断提高森林抗性,从而降低病虫害出现几率。
5结语
国有林场作为我国重要的生态修复和建设力量,更是维护国家生态安全最重要的基础设施,对其实施森林质量精准提升,对于强化森林资源培育、提高森林生态质量、维护林业生态安全具有重要意义。在具体实施过程中,应基于林场实际情况,因地制宜且多角度探索森林质量提升的最佳途径,从而促进国有林场更好地发展。
