协调与偏好:山地城市公园聚集性空间青年人群视听感知
摘要:【目的】随着城市更新进入“品质提升”与“人本健康”阶段,基于视听感知评价的景观设计成为满足青年群体复杂需求的重要方法。山地城市公园中的聚集性空间承载着当地的人地关系,为满足青年群体的视听感知需求,探究其视景、声景偏好与空间要素,评价聚集性空间的视听感知协调度,以及视听感知与满意度相关性,对山地公园视景、声景营造与环境品质提升具有重要价值。
【方法】以重庆市渝中区枇杷山公园和鹅岭公园的 5 类聚集性空间作为研究对象,通过视声景调研与空间实测,选取 12 个视觉感知指标与 10 个听觉感知指标,形成问卷评价量表,采用主成分分析、Spearman 相关性分析和多元线性回归分析,探索青年群体的视听感知协调度,以及各视听感知维度对视景、声景满意度,各类聚集性空间环境满意度与公园整体环境满意度的影响。
【结果】2 个公园视景与声景总体协调,不同类型山地聚集性空间的视听感知评价结果具有较大差异,影响公园视景、声景,各类空间环境和公园整体环境满意度的指标各不相同。
【结论】在揭示山地城市公园环境感知与满意度评价主要影响因素的基础上,提出综合环境品质的提升策略:营造兼顾视听偏好的山地聚集性空间、构建视景与声景协调的山地场所序列、基于环境满意度进行因地制宜的设计。以期为山地城市公园的视景、声景营造和环境品质提升提供参考。
公园是山地城市生态与生活的重要组成部分,具有典型的多功能、复合价值特征[1],对生态城市和健康城市的建设具有重要意义。近年来,中国青年群体面临着日益严重的心理健康危机。城市公园可引导青年群体走出单一环境、走进大自然,具有促进心理健康的效益[2]。随着山地城市公园的青年到访者日益增多,他们对公园的需求日趋多样化和复杂化,传统公园设计已经不能满足青年群体对环境品质的要求[3-4],需进一步探索山地城市公园对青年群体的影响及青年群体对公园的需求。
中国山地面积约占陆地国土空间的 65%[5]。受地形约束,山地城市公园数量相对较少,分布不均,空间层次多元丰富。相比于平原地区,山地城市独特的地理环境造就了更紧密的人地关系[6],如山、水、城深度融合的重庆。城市公园常会让人联想到柳暗花明、蜿蜒曲折、曲径通幽的山水意境,这样的意境也反映了山地公园空间的复杂、立体、曲折、不连续和视线不通透等特征[7]。山地公园的空间特色与人地关系不仅反映在空间的可达性上,更体现在视听感知与空间的相互作用上,如不通透或不连续的叠层空间会带来视觉上的封闭与压抑感,同时也会掩盖大部分听觉感知;但是多维、多层次的山地空间可以创造开敞程度与瞭望程度多样的视景空间,空间格局的改变也会创造更丰富的声景体验[8]。
随着城市更新进入品质提升与人本健康阶段,青年友好成为城市发展的核心指标之一,视听感知评价推动景观设计成为建设青年友好型绿色空间、满足青年群体多样复杂需求的重要方法。近年来,国内外开始重视视听感知评价在景观评价机制中的应用,目前研究主要集中在视景、声景(以下简称视声景)特征[9]、主观声景感知[10-11]、声景偏好度[12]、视觉敏感度[13]、视觉偏好[14] 等方面。现有研究已开始关注平原城市公园的视听品质评价[15]及青年群体对公园的需求与偏好[16],山地城市公园的现有研究主要集中在城市公共空间更新[4, 7]、公园更新改造[6, 17]、环境效应及滨水景观设计[18]等,对于山地城市青年群体视听感知方面的研究有待深入。视听感知体验能显著影响青年群体身心健康,且视听感知评价可以反映公园的环境和社会效益[19]。视觉与听觉感知的一致性也影响了人们对城市公园环境质量的评价[20],当视觉与听觉相协调时,人们对环境的满意度会相应提高,并且令人舒适的视景在一定程度上可以促进听觉体验[21]。视听感知的相互作用和客观环境特征共同影响了青年群体在公园环境中的综合体验[22]。对山地城市公园青年群体的视听感知进行在地研究,可实现物本到人本的核心价值转变。
聚集性空间是使用者结合山地地形,根据自身兴趣、体力和心理等因素在公园内自行选择的聚集性活动场所,也是山地公园复杂空间结构与异质视声景的具体呈现场所[6, 23]。山地公园中的各类聚集性空间视声景要素,视觉感知与视环境、听觉感知与声环境以及视声景之间协调度的影响因素,各类聚集性空间中视听感知评价与视声景满意度及环境满意度的关系,以及公园视听感知与整体满意度的关系等内容还需要进一步探究。通过综合研究青年群体在山地城市公园聚集性空间的视听偏好、视听协调度,以及视听感知评价与满意度,有助于针对山地公园及公园中不同类型的聚集性空间提出综合环境品质提升策略。
1 研究方法
本研究通过视声景调研探究青年群体的视听感知与环境满意度的相关性,该方法可以将视觉、听觉主观感知与山地公园客观空间特征相结合。在前期基础调研时,根据场地的历史信息、功能分区、交通流线等因素来确定调研路径,在路径上选取能反映山地特色的聚集性空间作为测试点。调研问卷内容主要分为 6 个部分:个人信息、到访公园频次、各聚集性空间视听感知及满意度评价、视声景匹配度、视听偏好、公园整体视听感知及环境满意度评价,其中评价打分均采用李克特 7 级量表。在研究过程中,被试者按照预定路径行进,在既定测试点停留,感知视景与声景并完成问卷。同时,实验引导员需要记录被试者参与视听感知实验时的环境数据,如测试点的景观照片、停驻时段内的等效 A 声级等数据。
1.1 研究区域
目前,城市公园逐渐成为老、青年人群结构均衡的游憩场所,这一现象有助于推动年轻人走进大自然,体现了公园的社会价值[6, 24]。本研究在重庆渝中区枇杷山公园(始建于1920 年)与鹅岭公园(始建于 1909 年)进行。2 处山地公园具有典型的山地城市绿地特征以及社会与文化服务价值[1, 11],均包含历史场所、休闲游憩空间等聚集活动空间。作为重庆渝中区的知名历史公园,枇杷山公园与鹅岭公园周边新兴业态丰富,青年受众较多。故本研究选取枇杷山公园 5 处与鹅岭公园 6 处代表性聚集性空间进行视声景调研。
1.2 聚集性空间选取

聚集性空间具有地域属性、动态功能属性与社交属性。代表性聚集性空间是山地空间复杂结构、立体层次、曲折路径和异质视声体验特征的具体体现场所[6, 23]。通过前期半结构化访谈、问卷调查和对青年群体游憩行为习惯的观察,根据 2 处山地公园的空间特性与景观节点布局,选取从入口到山顶能够完全呈现山地公园特征的 5 类聚集性空间作为研究对象:入口平台、路径平台、重要节点、瞭望边界、制高点,共选取枇杷山公园 (P1~P5)、鹅岭公园(E1~E6)内 11 处聚集性空间作为视听感知的测试点,并依次标序 (图 1)。
1)入口平台(E1、P1)作为视声景调研的入口空间,既是山地公园游憩的起点,也是城市与公园的过渡空间。E1 测试点绿视率较高(73.24%),植物种类丰富,自然声源较多;P1 测试点色彩较丰富,交通与机械噪声较多。
2)路径平台(E2、P2)是山地公园游览路径中用于休憩的聚集性空间,也是联系各立体空间、连接使用者视听感知体验的重要节点,具有快速通过与驻停双重功能。E2 水边游廊测试点具有丰富的材质与色彩属性,空间开阔度较高(67.43%),视声环境自然要素占比高;P2 历史长廊测试点色彩较丰富,主要声源为人群交谈。
3)重要节点(E3、E5、P5)是历史场所的代表性空间,具有吸引使用者与引导社交的功能。这 3 处测试点色彩与材质均较丰富,开阔度较高。E3 鹅项山庄测试点人工景观层次多样,自然声丰富;E5 鹅岭碑广场测试点人群活动类型较丰富,声环境层次多样;P5阜园测试点绿视率较高(56.26%),人群活动类型最丰富。
4)瞭望边界(E4、P4)具有地域特色的代表性边界空间,具有独特的山地视景属性与吸引使用者远眺的功能。这 2 处测试点空间开阔度均较高,环境色彩与材质均较丰富,主要声源为自然声和人群活动声。
5)制高点(E6、P3)是山地公园中最重要的在地聚集性空间,具有登高览胜的视景属性与历史文化价值。这 2 处测试点在其所在公园中均具有极高的空间开阔度 (E6:96.32%;P3:89.35%),色彩与材质丰富,在 E6 测试点能听到江面上的轮渡声与滨江路的汽车轰鸣声。
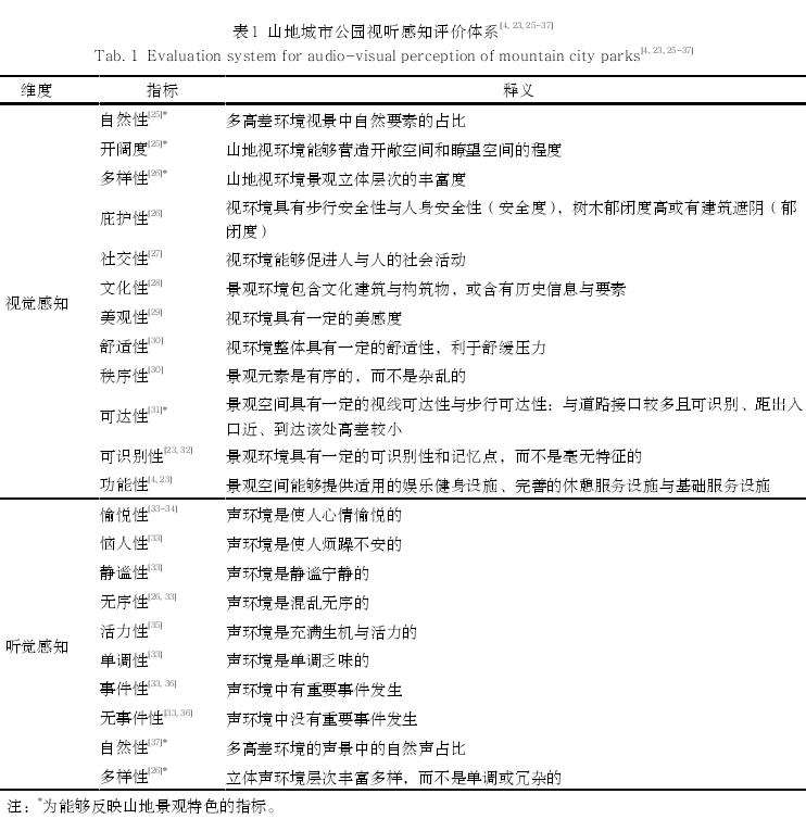
1.3 视听感知指标选取与评价体系建立


本研究旨在结合山地城市公园环境满意度,对视觉感知与视环境满意度、听觉感知与声环境满意度,以及视听感知之间的相互作用进行相关性分析与影响成分分析,以期将结果应用于其他山地城市公园的视听感知评价与品质提升。因此,需关注山地景观环境中视景、声景的单一感知与视声景满意度之间的相关性,也需考虑二者结合对环境整体满意度的综合影响,故本研究选择视觉感知与听觉感知 2 个维度的指标进行描述(表 1)
1.3.1 视觉感知指标
在过去的 30 年里,大量研究确定了景观视觉感知研究的范式:Grahn 和 Stigsdotter [26, 37]通过调查使用者的景观偏好确定了 8 个在欧洲已被广泛应用于景观评估和设计的感知指标[28]:宁静、自然、开敞、丰富多样、庇护(封闭和安全)、瞭望、社交和文化。本研究结合山地城市公园环境特征调研以及对青年群体的半结构化访谈,选取并整理形成 6 个山地城市公园环境的视觉感知指标:自然性、开阔度、多样性、庇护性、社交性和文化性,其中自然性、开阔度、多样性是能够反映山地景观环境特色的指标。结合视觉感知因子中的美观性、舒适性、秩序性,影响山地空间感知的可达性,山地城市历史景点的可识别性,以及与不同时期使用主体需求对应的功能性,共同组成了视觉感知维度的 12 个指标。
1.3.2 听觉感知指标
声景感知评价研究包含影响声景感知的因素[38]、社交对声景感知的影响[34, 39] 与人群背景因素对声景感知的影响[38, 40] 等。声景研究国际标准[33]采用 Axelsson等[35-36] 整合了大量感知属性和主成分分析结果所建立的听觉感知模型。本研究沿用此项标准的 8 个指标:愉悦性、恼人性、静谧性、无序性、活力性、单调性、事件性、无事件性,并结合山地公园多高差环境特有的自然性[37] 和多样性[26] 构成了听觉感知维度的 10 个指标。
1.4 数据获取
本研究共招募 19~25 岁的在校大学生 46 名作为被试者,其中男性 20 人、女性 26 人。被试者均来自建筑学、风景园林学等相关专业,能够正确理解本研究视听感知评价体系中的相关指标。本研究在气候适宜的工作日晚上17:30~20:00 以及周末早上 7:30~10:30 人群活动较密集的 2 个时段进行视声景问卷调查。所有被试者在测试时身体状态良好,并进行了视力和听力的预测试,能正确反映视听感知的实际情况。根据测试点顺序,让被试者在 2 个公园 5 类聚集性空间中的 11 个测试点处分别进行 5 min 的视景、声景感知体验,随后填写问卷。最终在每个测试点各收集问卷46 份,共计 506 份。
2 数据分析与结果


通过多层级、多维度的研究路径进行数据分析(图 2)。
1)通过整体可靠性分析对主观评价问卷量表数据内部一致性信度进行检验,结果显示 α 值为 0.911,符合内部一致性要求;通过 KMO 检验和 Bartlett 球形检验进行效度分析,结果显示 KMO 值为 0.722 (>0.5),为有效效度;Bartlett 球形检验显著性 p<0.01,说明问卷效度较高,适合进行因子分析。
2)采用基本描述性统计中的频数分析,对视听偏好评价进行统计。
3)采用 Spearman相关性分析探究青年人群公园视听感知评价与视声景满意度的相关性,并采用频数分析对视听协调性评价进行统计。4)采用主成分分析法、Spearman 相关性分析及多元线性回归分析探究视听感知主成分与视声景、各类空间环境、公园整体环境满意度的相关性。以上所有数据分析均在 SPSS 26.0 软件中进行。
2.1 视听偏好统计分析


通过对青年被试者的视觉及听觉偏好进行统计分析(图 3、4),发现在视觉偏好中,人工园林和服务设施是被试者最喜欢的视景类型,而健身器材和远眺平台最不受欢迎。在入口平台的视觉偏好中,历史建筑和人工园林是被试者最喜欢的视觉景观。在路径平台、重要节点和瞭望边界的视觉偏好中,人工园林、景观廊道和服务设施受欢迎程度较高。


在制高点的视觉偏好中,历史建筑、人工园林和服务设施较受欢迎。在听觉偏好中,鸟叫、风吹树叶声、水声和虫鸣位列前 4 位,而交谈声、唱歌声、广场舞音乐声和小孩嬉闹声 4 种人工声不受欢迎。在入口平台和路径平台的听觉偏好中,水声和鸟叫是被试者最喜欢的声景。在重要节点、瞭望边界和制高点的听觉偏好中,风吹树叶声和鸟叫最受欢迎。
2.2 视听感知评价统计及视听协调度分析
在视觉感知评价结果中,舒适性、多样性、开阔度和美观性是青年被试者感知最强烈的 4 个指标,感知最弱的是功能性和文化性。制高点的视景满意度均值最高,其次是路径平台与重要节点。在视觉感知评价与视景满意度相关性分析结果中,开阔度与所有测试点的视景满意度均不相关(p>0.05)。

除此之外,对于路径平台,除文化性、功能性与视景满意度不相关以外,其余指标与视景满意度均呈显著正相关。对于重要节点,除自然性、可达性与视景满意度不相关以外,其余指标与视景满意度均呈显著正相关。对于制高点,可达性与视景满意度不相关,功能性与视景满意度呈正相关,其余指标均与视景满意度呈显著正相关(表 2)。
在听觉感知评价结果中,多样性、愉悦性、活力性是青年被试者感知最强烈的指标,自然性和静谧性是感知最弱的 2 个指标。在听觉感知评价与声景满意度相关性分析结果中,无事件性与所有测试点的声景满意度均不相关。除此之外,对于入口平台、路径平台以及重要节点,除无序性、恼人性、单调性与声景满意度呈显著负相关以外,其余指标与声景满意度均呈显著正相关。
对于瞭望边界,单调性与声景满意度不相关,无序性,恼人性与声景满意度呈显著负相关,其余指标与声景满意度均呈显著正相关。对于制高点,单调性与声景满意度不相关,无序性、恼人性与声景满意度呈显著负相关,其余指标与声景满意度均呈显著正相关(表 2)。


在声景和视景协调度评价方面,2 个公园总体协调度评价频数占比最多的是比较协调,占比 32.61%,其次是一般协调,占比 26.09%,占比最少的是非常不协调,仅占 2.77%。但各类聚集性空间的声景与视景协调度评价差异较大,最大差异出现在对路径平台的评价中,E2 测试点评价中极其协调占比 23.91%,而P2 测试点中极其协调占比为 0;E2 测试点中比较协调占比 56.52%,而 P2 测试点仅 4.35%。鹅岭公园协调度评价整体优于枇杷山公园,但制高点除外,有 13.04% 的青年被试者对E6 测试点的评价为非常不协调,E6 成为视听协调度最低的测试点(图 5)。
2.3 聚集性空间视听感知与满意度相关性分析


基于 5 类聚集性空间的视听感知评价数据,采用主成分分析(principal componentsanalysis, PCA),从综合方差数据信息中提取总方差大于 1 的成分作为主成分(图 6)。
对于入口平台,在视觉感知中,成分 1 (r=0.41、p<0.01)与成分 2(r=0.23、p<0.05)、成分 3(r=0.29、p<0.01)、成分 4(r=0.39、p<0.01)与环境满意度均呈显著正相关,其中成分 1 的解释度达 40.25%;成分 1(r=0.64、p<0.01)、成分 2(r=0.39、p<0.01)与视景满意度呈显著正相关。在听觉感知中,有 2 个主成分均与环境满意度呈正相关,成分 1(r=0.67,
p<0.01)的解释度达 55.15%,与环境满意度呈显著正相关;成分 1(r=0.82,p<0.01)、成分 2(r=0.30,p<0.01)与声景满意度均呈显著正相关。
对于路径平台,在视觉感知中共提取出3 个主成分,其中成分 1(r=0.43、p<0.01)的解释度为 39.14%,与环境满意度呈显著正相关;成分 2(r=0.34、p<0.01)与环境满意度也呈显著正相关。在听觉感知中共提取出 2 个主成分,其中成分 1(r=0.85、p<0.01)的解释度达 49.17%,与环境满意度呈显著正相关。
瞭望边界是主成分提取最多的聚集性空间类型,在视觉感知中共提取出 5 个主成分,在听觉感知中共提取出 3 个主成分。在视觉感知中,成分 1(r=0.32、p<0.01)、成分 2 (r=0.34、p<0.01)、成分 3(r=0.22、p<0.01)与环境满意度均呈显著正相关。在听觉感知中,成分 1(r=0.38、p<0.01)与环境满意度呈显著正相关;成分 2(r=?0.48、p<0.01)与环境满意度和声景满意度均呈显著负相关。
对于重要节点,在视觉感知与听觉感知中均提取出 2 个主成分。在视觉感知中,成分 1、成分 2 与环境满意度(成分 1:r=0.45、p<0.01;成分 2:r=0.23、p<0.01)、视景满意度(成分 1:r=0.53、p<0.01;成分 2:r=0.32、p<0.01)均呈显著正相关。在听觉感知中,成分 1、成分 2 与环境满意度(成分 1:r=0.41、p<0.01;成分 2:r=0.59、p<0.01)、声景满意度(成分 1:r=0.31、p<0.01;成分 2:r=0.60、p<0.01)均呈显著正相关。
对于制高点,在视觉与听觉感知中均提取出 3 个主成分。在视觉感知中,成分 1、成分 2 与环境满意度均不相关(p>0.05),与视景满意度呈显著正相关(成分 1:r=0.61、p<0.01;成分 2:r=0.32、p<0.01)。在听觉感知中,成分 1、成分 2 与环境满意度、声景满意度均呈显著正相关。
2.4 公园整体视听感知与整体满意度相关性分析


以整体视觉感知和整体听觉感知主成分为自变量的多元线性回归模型(图 7)对整体环境满意度的解释度为 64.4%。在整体视觉感知中共提取出 3 个主成分,其中成分 1 的解释度为 32.29%,与整体环境满意度呈显著正相关(r=0.40、p<0.01),与整体视景满意度呈显著正相关(r=0.61、p<0.01);成分 2 的解释度 为 14.12%,与整体环境满意(r=0.21、p<0.01)和整体视景满意度(r=0.32、p<0.01)均呈显著正相关。
在整体听觉感知中共提取出 2 个主成分。成分 1 的解释度为 42.63%,与整体环境满意度呈显著正相关(r=0.67、p<0.01),与总声景满意度呈显著正相关(r=0.72、p<0.01);成分 2 的解释度为 17.95%,与整体环境满意度(r=0.35、p<0.01)和整体声景满意度(r=0.33、p<0.01)均呈显著正相关。
3 结果与分析
3.1 视听偏好统计结果
视听偏好统计结果是视景与声景类型在青年被试者中受欢迎程度最直观的反映[28]。视景偏好结果显示(图 4),山地城市公园中人工园林和服务设施是青年最喜好的视景类型,
而健身器材和远眺平台最不受欢迎。部分青年被试者倾向于在可达性高、地势平坦的场地中进行静态活动,如交谈、打牌与阅读等,人工园林恰好可以满足这类需求。受地形地貌的影响,山地城市公园可以将不同功能化整为零,分散在不同高程的聚集性空间中,结合尺度各异、层次多样的视景节点,为青年群体创造多样的活动空间。
声景偏好结果显示(图 4),鸟叫、风吹树叶声、水声和虫鸣是青年被试者最喜欢的4 种声景类型。自然声是山地公园中的积极声景,能够帮助青年人舒缓压力。在声景设计中,可以结合植被种类、气候条件、地形和土壤特征,营造适合鸟类和昆虫生存的环境,吸引更多鸟类和昆虫在公园中栖息。水体则宜由小型喷泉或水池构成,应尽量营造舒缓轻柔的动态水景,避免水声过大掩盖其他声景。人工声是最不受欢迎的声景类型,其中汽车、轮船以及施工产生的噪声是主要的消极要素,可以适当丰富植被种类,提高植被层次丰富度,以屏蔽公园外的噪声。
3.2 视听感知评价及视听协调度结果
分析视听感知评价统计结果(表 2)可知,在重要节点空间类型中,自然性与视觉满意度并不相关,但多样性、愉悦性与活力性是被试者感知程度最高的听觉指标,且均与声景满意度呈正相关。究其原因可能是该类聚集性空间中社交性聚集出现频率更高,如跳广场舞和儿童游憩,通常在具有多样复杂声环境的山顶平台或山腰台地中进行,观赏自然景色在此类空间中相对较少,因此自然性与视景满意度无显著相关性,但与声景满意度呈正相关。
视听协调度评价结果(图 5)显示,2 处公园的视觉与听觉感知协调均衡。鹅岭公园视景、声景满意度评价较好,且视声景协调度整体优于枇杷山公园。一方面,鹅岭公园山地景观序列相对明确,空间布局与山地地形契合,在漫步过程中声景与视景的秩序有效引导着青年游憩者的游园路径与视听感知节奏。另一方面,鹅岭公园历史文化内涵丰富,可识别性较强。然而由于施工噪声的影响,鹅岭公园制高点声景满意度评价较低,但因制高点在山地城市公园中具有视野开阔的特征,致使视景满意度较高,视听协调度偏低。
3.3 聚集性空间视听感知与满意度相关性分析结果
在各类聚集性空间视听感知与视声景满意度、环境满意度的相关性评价中,多样性、美观性、自然性与秩序性 4 个视觉感知指标的解释度最高,庇护性、开阔度、可达性与各类空间的环境满意度、视景满意度均相关 (图 6)。2 处山地城市公园均存在较大高差,青年群体多以爬山、健身、登高观景为主要游览目的,结合庇护性、开阔度与可达性的感知结果对公园进行重点设计,可以保障山地公园聚集性空间的高效使用。路径平台的成分 3 与环境满意度、视景满意度均不相关,其中功能性指标包含了服务设施等内容,说明在路径平台中的活动多以游憩休闲为主,服务设施无法直接决定该处的视听感知情况。
制高点是山地城市公园中最重要的瞭望空间,视觉感知与视景满意度、环境满意度的相关性分析产生了分异,但听觉感知、声景满意度与环境满意度三者的分析结果又相对趋同,说明作为游憩路径的高潮节点,视觉感知成分 1 与成分 2 中所包含的指标与视觉感知的瞬时性、即时性密切相关,而成分 3中庇护性、可达性与开阔度 3 个指标的感知是持续漫步积累的感受,这 3 个指标的评价标准与公园中其他景观节点相关,所以其分析结果与更符合综合评判标准的环境满意度相关。
3.4 公园整体视听感知与整体满意度相关性分析结果
基于山地城市公园整体视听感知与整体满意度相关性分析(图 7),发现听觉和视觉感知高度耦合。在主成分分析中,2 个公园中整体视听感知与整体环境满意度相关性最高的是整体听觉感知中的成分 1,其次是整体视觉感知中的成分 1。同样,整体视觉感知中的成分 1 与整体视景满意度相关性最高,整体听觉感知中的成分 1 与整体声景满意度相关性最高,结论一致。整体视觉感知中的美观性、舒适性、自然性、多样性、秩序性,整体听觉感知中的愉悦性、恼人性、静谧性、无序性、自然性是聚集性空间满意度评价最重要的指标,其中自然性在整体环境满意度、视声景满意度相关性中均占重要地位。
4 山地城市公园视听环境品质提升策略
1)营造兼顾视听偏好的山地聚集性空间。在山地城市公园空间要素设计中,应兼顾青年人的视听偏好,营造能够满足青年群体视声景多元复杂需求的山地聚集性空间。利用山地形成多层级台地,将空间功能化整为零,结合青年群体偏好的人工园林与服务设施,形成丰富视景与声景层次,打造开敞程度不同、静谧与活力相结合的游憩环境,结合立体、多维的自然与人工景观,为青年群体创造多样的聚集活动空间。
2)构建视景与声景协调的山地场所序列。多维立体的山地城市公园声环境特征与景观序列、空间布局及形态等相关,因此在山地公园中应综合考虑视听觉感知与视声景营造,构建视景与声景协调的场所序列布局。可利用环境中较大的高差特征形成天然屏障,结合隐约可闻的流水声设计声景路径,借助台阶、亭子与水边游廊的建筑序列建立视线引导,指引人群进入水边游廊空间,并将此序列延续,形成视听序列、步行序列和叙事序列的相互耦合,构建有限之景、景外之景和景外之情的情景结合模式,给人以丰富的视听感受。有组织、有逻辑的视声景序列可以加强空间引导、强化空间认知并有助于建立集体记忆[41]。
3)基于环境满意度进行因地制宜的设计。在山地公园视听感知的特色要素中,可达性、开阔度与聚集性空间的环境满意度显著相关,空间设计应尽可能满足聚集性空间的实际可达性与视觉感知需求。结合山地地形地貌和青年群体的需求与偏好,兼顾青年群体的瞭望与社交需求,因地制宜地进行空间尺度规划以及布局与功能设计。合理利用山地空间特征和地形优势营造视声景观,通过优化视声景要素弥补部分感知维度的不足,从而提高山地公园聚集性空间的视声景满意度与环境满意度。
综合环境品质提升是引导山地城市公园更新与未来发展的动力。青年群体对于山地城市公园的整体环境满意度是公园综合环境品质提升的重要参考,通过调整景观要素和空间布局、耦合历史文化要素、协调视声景观,营造不同意境的聚集性空间,以唤起青年群体对场所文脉的记忆与回应。
结合山地空间特征,融合中国传统造园智慧,整体布局空间要素与场景,形成虚实相间、寓情于景、触景生情、情景交融的聚集性空间,为青年群体提供多维度的感知体验。通过调整景观层次与植被搭配,营造适宜游览休憩和动植物生长的视声景环境,以实现山地公园综合环境品质的提升。
