发展园艺类治疗方法理论的重要概念
摘要:【目的】为厘清园艺疗法的概念界定,深入思考其理论发展的重要问题。
【方法/过程】回顾并总结园艺疗法在自然环境与人类健康相关学科领域的发展过程中需要解决的关键问题。基于 50 多年来在全球范围内开展的与园艺疗法相关的教育、实践、研究、教学、合作、写作和咨询活动,结合当前大量的文献综述,鼓励读者通力合作,共同解决对园艺疗法领域的发展至关重要的问题。
【结果/结论】为读者提供了多样的方法来理解和解决园艺疗法作为理论、模型和应用发展一部分的关键问题。
在“自然疗愈与健康”专题的语境下,本研究重点介绍了园艺作为自然辅助工具在推动医疗健康行业发展方面的具体作用,阐释了园艺疗法(horticultural therapy, HT)、治疗性园艺(therapeutic horticulture, TH)、社会和治疗性园艺(social and therapeutic horticulture,STH)、康复景观(healing landscapes, HL)、通过园艺进行职业康复(vocational rehabilitationthrough horticulture, VRH)、花园疗法(gardentherapy, GT)及其他与健康相关的术语和标准的具体应用。本篇综述涉及内容广泛,试图明确在发展园艺疗法理论和应用园艺作为促进健康和福祉的治疗工具时需要考虑的因素。目的是让读者了解许多尚未在已有研究中强调的问题,并启发该领域引领者的批判性思维,帮助他们理解和解决这些问题。
本研究辨析了园艺在治疗方面的术语和大众和专业文献中的混淆用法,并建议读者通过合作来纠正这一问题。本研究精选了参考文献,并对术语、应用、专业、理论以及围绕上述问题的研究进行了全面的阐述。
本研究认为,作为一种治疗工具,园艺的疗效建立在对众多因素的进一步探索和理解的基础之上,包括亲生命、社会需求、行动、创造、培育生命、精神联系以及认定人类在大自然中扮演的角色。本研究希望读者通力合作,整合支持园艺疗法的概念,统一研究理论,开展研究和应用,使园艺治疗师进入职业名录得到承认,进而得到医疗保健机构、学术界、政府机构和保险公司的认可;使园艺疗法在健康领域继续发展,促进更广泛人群的健康,同时为实现这一目标发展多种职业途径。
基于笔者 50 多年来参与园艺疗法学习、教学、研究、演讲、宣传和写作[1-14]等工作获得的经验,本研究强调了园艺行业发展需要重点关注的领域,为研究人员和从业者提供参照,明确了园艺疗法在理论发展、实践构建和专业成长等方面应采取的措施,强调了园艺作为一种治疗手段获得医疗保健界认可的重要步骤。园艺对人类健康和福祉的意义越来越重要,在研究人员、从业者和医疗保健人员的合作下,园艺疗法将逐步获得认可。
1 自然辅助疗法的定义与内涵
人类利用大自然、天然材料、自然改造物来提高自身福祉和健康的做法有着悠久的历史。随着西方医疗实践的发展,上述做法中的许多传统方法被药物、手术和结构化疗法所取代,这些疗法侧重于缓解个别症状和治疗特定疾病。近年来,多种因素促使人们重新关注和应用各种疗法,以应对复杂的人体运行机制,从而达到健康平衡。人类与自然环境的关系一直是近些年社会关注的焦点,
且这种关系也被证明是健康的重要组成部分,即对身体、心理、社会、智力和精神健康具有预防和治疗作用。Kuo[15] 认为,“迄今为止,人们针对园艺多种潜在机制的评论和研究主要集中在 4 个方面——空气质量、体力活动、压力和社会融合”。除了这 4 个方面,园艺作为一种治疗工具,还有许多尚未探索的机制,需要进一步识别和研究。
Relf[2]曾提出一个园艺疗法假说,探讨了园艺作为一种能够提供独特治疗形式的概念。她认为,园艺疗法通过满足人类的 3 种基本需求来进行治疗:1)照顾和培育植物生命的行动,这是自我认可和自我维持实践的源泉;2)在安全的环境中进行社会交往的机会,这将自我和他人联系在一起,让生活更加真实和有意义;3)对生活环境的反应或回应,以及对广义自然责任的认识,这是精神力量的源泉,对保护未来和环境健康至关重要[2]。上述 3 种基本需求都来自亲生命假说及相关研究。然而,对于园艺的许多特殊机制的解释尚未得到证实,相应的研究工作也才刚刚开始。
由于园艺是对植物的栽培,本研究认为园艺(园艺疗法、治疗性园艺、社会和治疗性园艺、通过园艺进行职业康复)的治疗效果不同于其他治疗方式,因为客户①是在与一个有生命的有机体合作,而这个有机体的存活在一定程度上依赖于客户。关于园艺疗法、治疗性园艺、社会和治疗性园艺、通过园艺进行职业康复的疗效的理论必须考虑到这一点。然而,要做到这一点,还需要探索和理解与这一建议相关的许多概念。为了帮助完成这一过程,本研究分为 11 个部分进行学习、讨论和进一步研究,每个部分都会逐步提出见解,以便读者更好地理解整个研究。
2 利用人与自然接触的相关疗法之间的关系


在当今的文献中我们可以找到许多与自然相关的健康实践术语:有些是基于数千年来在不同文化中的应用,有些是现代疗法通过经验和疗效重新发现的,还有些是通过研究方法提出的。然而与从业者及实践相关的术语混淆往往令人困惑,特别是当这些术语出现在大众媒体和营销材料中时。一些术语反映了对经过医学诊断的客户进行训练和治疗的方式,另一些术语则是对“客户”头衔的自定义。由于头衔、技术或成功几乎不具有任何法律意义,这些术语经常被误用和混淆。图 1 由作者设计绘制,旨在构建在线定义的计划,以鼓励人们讨论这些术语的不同之处,以及如何跨学科发挥目前研究记录的功效和作用。由于不同作者对术语的理解存在重大差异和重叠,图 1 只反映了其中一种理解,这也是从业者之间展开讨论并达成共识的一个关键点。图 1 侧重于展示客户与自然互动的实践,而非这些活动利用了哪些自然的产物。本研究未涉及以下 2 个领域。
1)从植物中提取的本土药物和营养保健品,其中营养保健品被定义为天然具有医疗用途或健康益处的保健食品。
2)包括如芳香疗法(既在自然界中出现又作为一种加工产物)在内的其他领域。
3 自然疗法与自然辅助疗法
大量的在线搜索显示,生态疗法和自然疗法作为概括性术语,涵盖了大多数利用自然环境促进人类健康和福祉的方法。生态疗法一般用于讨论特定的活动或项目,可分为2 类。
1)自然疗法:治疗在自然环境中进行,但客户不改变自然环境,自然环境也没有为达到治疗效果而被设计和管理。
2)自然辅助疗法:治疗涉及人与自然环境的互动,为达到治疗效果,自然环境经过设计和维护,部分疗效来自客户对自然环境的改变或管理,其中对植物的护理是一个重要的方面。
这 2 类疗法的部分疗效都可以通过与亲生命相关的研究和理论来解释。治疗性园艺和园艺疗法分别属于自然辅助疗法的 2 个类别:保健园艺和植物辅助疗法。在治疗过程中使用园艺疗法涉及人与植物的互动,即客户采取行动并承担培育植物及改变环境的责任以获得治疗效果。
4 园艺的定义及治疗应用
要发展和检验园艺作为治疗工具的作用机制的理论,关键是要讨论和商定包括术语和方法在内的许多问题。许多术语涉及使用植物作为治疗方式的不同方法。作为一种实践,园艺作为治疗方法应用于园艺疗法、植物疗法或花园疗法,也同样应用于农业康养、自然疗法和艺术疗法项目。这些领域的专业人士把园艺作为治疗方法的这些活动活动称为植物的工娱疗法、物理疗法或职业疗法。实施项目的人员可以是来自医疗保健行业的接受过园艺疗法培训的专业人员,也可以是自学成才的园艺师。
然而,由于园艺疗法项目和从业人员特别关注从事园艺活动的益处,因此必须清楚地认识到园艺活动要与植物直接接触,客户要对植物的护理和培育承担一定的责任,这就需要专业人员具有不同方面的技能和知识来进行设计、实施和治疗计划的评估。
专注于利用园艺实现客户健康目标的人士可能是专业注册的园艺治疗师,或持有公认或自定义的培训计划颁发的证书的园艺治疗师,也可能是未经培训的园艺治疗师、顾问、作家,他们只是利用个人知识来研究一个他们非常有经验或根本没有经验的课题。他们可能是业余爱好者,也可能是相关领域的专业人士,可能是有偿服务,也可能是志愿服务。目前还没有法律条例来规范有关利用园艺来进行治疗的各种术语的使用。
在大众传媒、网页和社交媒体上,这些利用园艺进行治疗的益处被大肆宣扬,特别是在新冠疫情(COVID-19)期间,人们普遍发现了培育植物带来的价值和满足感。因此如果对这些术语的使用达成一致意见,将有助于国际社会大力推动这一行业的发展。
4.1 园艺疗法
园艺疗法[16] 最常被引用的定义由美国园艺 疗 法 协 会( American Horticultural TherapyAssociation, AHTA)提出:“园艺疗法是指客户在注册园艺治疗师的协助下参加园艺活动,以实现既定治疗、康复或职业计划中的特定目标。园艺疗法是一个积极的过程,在既定治疗计划的背景下进行,过程本身被视为治疗活动,而不是最终产物。”这一定义中的某些内容或许未来在国际上将被证明是有用的,但目前即使在美国,定义中的某些内容也有一定的局限性。该定义对园艺疗法行业发展的具体限制包括 2 个方面。
1)“园艺疗法是指参加(澄清:实施/利用/使用)园艺活动。”
2)“由注册的(澄清:经过培训的/合格的)园艺治疗师协助。”(注册是一种自愿认可制度,不被任何医疗或政府机构承认。)目前,AHTA 正在协调政府、医疗保健和保险机构对园艺疗法的认可问题。
4.2 治疗性园艺
AHTA 对 治 疗 性 园 艺 [16] 的 定 义 如 下 : “治疗性园艺是指参加由注册园艺治疗师或其他受过培训的专业人员主持的园艺活动,将园艺作为一种治疗方式来支持计划目标的实现。治疗性园艺是指参与者通过主动或被动参与植物培育活动和与植物相关活动来提高自身健康水平的过程。”在实践中,该定义将园艺参与者的范围由“作为治疗工具的使用者”扩大到“接受过以园艺作为治疗方式的培训计划”的个人,但不包括那些通过其他方式获得资格的个人。考虑到有些参与者身处花园中而没有实际参与园艺活动, “被动参与植物培育活动和与植物相关的活动”才被视为治疗性园艺活动。
4.3 社会和治疗性园艺
社会和治疗性园艺[17] 在全球范围内得到越来越广泛的应用,Thrive 组织对其进行了定义:“社会和治疗性园艺是利用植物和花园来促进身心健康以及提升交流和思维能力的过程……社会和治疗性园艺将花园作为一个安全可靠的场所,能够培养参与者的社交能力、交友能力以及学习实用技能的能力,从而帮助他们更加独立。Thrive 组织的园艺治疗师利用园艺工作和花园本身,为每位参与者制定一系列活动,以满足他们特定的健康需求,并努力实现他们想要达到的某些目标。”这一定义提供了广阔的职业选择空间,即利用园艺来满足人们在健康、福祉和社会发展方面的需求。
4.4 通过园艺进行职业康复
根据美国国家康复信息中心[18]的说法,职业康复由一系列服务组成,旨在帮助残疾人或近期受伤或致残的人士参加或重返工作岗位。通过园艺进行的职业康复通常提供园艺方面的在职培训,作为提高参与者普通就业技能、培养得当的社交行为和提前为进入职场做准备的方式,它还提供了园艺行业[19]和集体就业[20]的就业机会。从历史上看,无论是在治疗机构还是在社区组织和项目中,职业康复都是园艺在保健应用方面的重要组成部分。
通过园艺进行职业康复的应用发展为园艺行业带来了巨大的潜力,同时行业对具备基本技能的从业者需求增大。通过园艺进行职业康复作为一个单独的培训和行动项目,系统地关注通过园艺进行职业康复这一项目,对其发展具有重要价值[3, 21-22]。 4.5 花园疗法花园疗法和类似的术语被广泛
4.5 花园疗法
花园疗法和类似的术语被广泛用于指代自主园艺,被宣传为能让人更快乐、更健康、更有能力应对现代生活的疗法,也被用来描述帮助人们成为家庭园艺师的机构或其他相关机构。Garden Therapy(Gardentherapy.ca)是一个由赞助商赞助的网站,该网站将个人园艺视为健康、保健和康复的一部分[23]。人们可以将花园疗法定义为园艺疗法/治疗性园艺不可或缺的重要组成部分,就像步行和去健身房在物理治疗上的长期功效一样。事实上,园艺可以作为物理治疗计划的重要后续项目。
4.6 自然疗法和自然辅助疗法的疗愈景观设计
长期以来,人们一直在研究和设计医疗机构中的户外花园,因为它对客户、员工和访客的健康都有好处。被动地接受大自然所带来的益处有时也被视为一种园艺治疗活动。当然,如果花园是由专业人士设计、布置和维护的,那么客户即便不和接受过培训的员工一起坐在花园里观赏植物,也可视为一种基于自然的治疗。
医疗机构中的户外花园可以为实施园艺疗法/治疗性园艺计划提供主要空间,因此这些花园背后的设计原理需要与治疗计划的实施一致。除了设计室外花园空间外,还必须规划设计中庭、温室、花园房和更小的空间,以实现治疗目标。以下是用作治疗的花园的4 种类型。
1)疗愈花园(healing garden, HG)。长期以来,环境心理学家和风景园林师一直关注在医疗照护环境和屋顶绿地的设计,以造福客户、家属、员工和访客。这种空间通常被称为疗愈花园,主要用于在治疗环境中帮助人们减轻压力、恢复身体和提供庇护。它专为客户、员工、家属和访客设计。此外,疗愈花园和花园疗法一样,已成为杂志上的流行术语。
2)治疗性医院花园(therapeutic hospitalgarden, THG)。 Nieberler-Walker 等 [24] 提 供 了一个很好的范例,说明了如何通过合作来综合概括一个专业领域工作的定义。他们的论文给出了这样的界定:“治疗性医院花园是在医院场地或建筑内精心设计和整合的花园,在医疗、空间和文化上支持病人护理,促进访客和员工的身心健康。”
Asano 等[25] 指出,当治疗性医院花园中的一部分被设计为其他治疗花园,被理疗师、职业治疗师或其他规定性治疗使用时,则需要告知和鼓励专职工作人员(理疗师或职业治疗师等)将该空间用作室外治疗设施,以便促进客户和治疗师的身心健康。
3) 园 艺 治 疗 花 园 ( horticultural therapygarden, HTG)。尽管一些文献提到了用于园艺治疗活动的治疗花园,但尚未明确提出关于满足客户治疗模式需要的花园设计要素。从对园艺疗法的观察和访谈数据的分析中可以明显看出,对于所有园艺疗法项目而言,园艺治疗花园旨在被设计为一个观赏空间,为家庭、员工和访客带来益处,但花园不能由带薪员工进行维护。客户对植物生长状态的培育可以影响他们的行为,提高他们进行决策和采取行动的积极性。如果客户知道已雇用了其他人来照顾植物,以保持植物活力,供公众观赏,那么就违背了治疗的目的。虽然客户可能会因为缺少时间或者不具备相应的技能来照料植物,致使植物长势不良、花坛不够美观,但这却有助于园艺疗法目标的实现。许多参加园艺疗法项目的客户可能正在学着处理一些问题或练习某些技术,尽管他们可能不愿意与花园空间的其他使用者公开分享这些问题或技术。我们要尊重客户并实现他们的治疗目标,也需要在设计园艺治疗花园、疗愈花园以及公共花园时注意考虑客户的隐私。
4) 卫 星 治 疗 花 园 ( satellite therapeutictreatment garden, STTG)②。治 疗 的 长 期 成 效所面临的最大挑战之一就是如何激励客户在家中继续锻炼。Siriphanich 等[26] 提出了一种方法,这种方法对于在医疗机构和在家中设计的治疗花园都有重要的价值和应用。他们认为:“花园提供了一种心灵、身体和个人喜好之间的联系,因此,在家庭花园中进行自我锻炼的想法可能是一种帮助病人提高生活质量的实用、创新、经济并且愉快的方式。花园环境将鼓励用户进行更多的自我锻炼。”这种多用途的设计因高度适配多个场所,可在不同设施中应用。
4.7 使用模型开发定义


Son 等[27] 撰写了一篇特别有价值的论文,有助于使人们更加关注当前的问题。这篇论文在其他论文的基础上做了推进工作。随着国际合作的增加,这篇论文建立了一个模型,为人们理解和记录园艺疗法专业的基础以及园艺在人类健康和福祉中的作用奠定了基础 (图 2)。
Son 等基于该模型的定义得出:“园艺疗法是一种以恢复患者的社会、心理情感、身体和认知能力为目的的补充医学。为此,一位接受过园艺和临床培训的治疗师借助有生命的植物开展园艺活动,对患者进行预期项目的诊断,以达到可量化的目标,然后对结果进行科学评估。”
人们对于园艺疗法的认知在不断发展,以至于难以有明确的定义描述园艺疗法,而Son 等提出的以行动和效益为重点的框架或模型可以为此做出贡献。
4.8 广泛使用术语的意义
上述术语的广泛使用(即使是误用)产生了一个重要的积极影响,那就是人们对园艺和与之相关的园艺工作的态度发生了变化。园艺开始被接受为一种合法的治疗方式。目前园艺被认为是一种积极的休闲活动,可以增进个人和社区的健康和福祉,而不仅是一种审美爱好。
自新冠疫情大规模流行以来,园艺消费行业取得了长足的发展。以植物栽培为发布内容的“网红”已有数十万的追随者,尤其是培育室内植物的“网红”的追随者更多。由于在线浏览是大多数公寓住户接触园艺的唯一途径,因此我们需要通过社交媒体宣传种植植物对健康的益处。随着人们对环境以及人与自然关系的关注和兴趣的日益增长,园艺在公共卫生和治疗方面的应用有望得到大面积推广。这反映了医疗行业的不同领域对园艺潜力的日益认可。
尽管由专业人员开展的园艺疗法/治疗性园艺工作已逐渐成为一种职业,但医疗保健行业的从业者必须认识到园艺对治疗工作的价值。在医疗保健实践中加入的园艺治疗活动,可以在医护人员的监督下由园艺疗法专业人员实施,也可以由医护人员与园艺疗法专业人员合作实施,还可以由医护人员自行实施。园艺疗法/治疗性园艺的价值对于以下医疗保健行业的从业者的价值正在日益提升:艺术治疗师、成瘾治疗师、儿童/青少年精神科医生、饮食失调治疗师、悲伤心理治疗师、健康心理学家、护士心理治疗师、营养治疗师、职业治疗师、理疗师、精神科医生、精神科或心理健康执业护士以及工娱治疗师。随着园艺疗法/治疗性园艺在实践中的价值得到更多医疗保健专业人员的进一步认可,对具备园艺疗法/治疗性园艺技能的合作者的需求将会增加。这也表明了在研究园艺作为治疗工具的功效以及确定达到园艺疗法/治疗性园艺目标的最佳活动和时间框架方面,具备园艺疗法技能的合作者是具有潜力的。
在英国,Thompson[28] 认识到了与园艺疗法专业群体合作的价值。他支持医护人员接受教育,“鼓励他们的病人在绿地和花园中劳作,并应向地方当局施压,增加开放空间和树木数量,从而也有助于应对空气污染和气候变化”。在美国,北卡罗来纳州植物园为医疗、教育和设计领域的专职专业人员和学生提供园艺治疗的证书,以便他们在实践中发挥自身价值[29]。
5 园艺作为治疗的实践(东、西方医学对比与园艺的应用)
在预防、治疗或治愈疾病、保持身心健康的范围内,可以考虑采取一些行动来探索园艺疗法的理论基础。《今日医学新闻》 (Medical News Today)[30] 和美国国家补充与综合健康中心(National Center for Complementaryand Integrative Health)[31] 定义了以下术语。
5.1 西方常规医学
西医,通常被称为常规医学,广泛应用在全球大多数现代医疗保健系统中。医务人员使用药物、射线和手术等医疗手段治疗疾病。与疗效相关的研究不仅关注患者的行为与生理变化,也关注与其他治疗方法及因素的对照。Mita 等[32] 提出了园艺医学(horticulturalmedicine, HM)的概念,认为功能性园艺任务 (functional horticultural tasks, FH-T)可被定位为 Mita 等的研究中假设的治疗方法的组成部分。园艺疗法被重新定义为园艺医学,这使园艺疗法有可能与西方常规医学相结合。
5.2 东方医学
东方医学起源于亚洲,是世界上最古老的医学体系之一,指不属于西医或传统医疗保健的医学和治疗方法。东方医学通常被称为补充医学、替代医学或自然医学[31]。
补充医学。许多非常规医疗方法作为常规医学的积极补充,被视为一种补充医学[31]。来自北卡罗来纳大学社区心理健康卓越中心 (University of North Carolina Center for Excellencein Community Mental Health)的资料显示:“园艺疗法是一种补充医学,利用植物和园艺来促进健康和保健。这种整体疗法遵循植物和人共享生命节奏的原则。植物和人都在生长、变化,并对培育行为和气候做出反应。当参与者照料自己的植物和花园时,他们也在照顾自己的身体、思想和精神。”[33]
治疗性园艺通常与补充医学联系在一起,因为它不仅适用于临床/指令性的治疗计划,还适用于医院、疗养院和其他场所,它能帮助患者接受住院或治疗照护期间的生活并补充治疗过程,但治疗性园艺只是医院常规治疗的补充,并不是医疗的一部分。
替代医学。当使用非主流方法来替代传统医学时,就被认为是替代医学[31]。例如,社会和治疗性园艺就是替代医学的一种。Thrive组织将社会和治疗性园艺定义为“一种由专业人员借助园艺活动,促进身心健康以及提升交流和思维能力的过程。社会和治疗性园艺与其他园艺形式的区别在于,这种方法强调通过从业人员的有效工作来满足每个人的特定需求”[17]。需要明确的是,替代医学不是传统或常规医学的一部分。
综合医学。根据美国国立卫生研究院 (National Institutes of Health)[31] 下属的国家补充与综合健康中心的定义:“综合医学以协调的方式将常规医学和补充医学相结合。综合医学还强调多模式干预,即 2 种及以上的干预措施,如常规医学方法(如药物治疗、康复训练、心理治疗)和各种补充医学方法 (如针灸、瑜伽和服用益生菌)的组合,重点是进行全身心治疗而不是治疗某个器官。综合医学旨在通过将传统医学和补充医学结合,在不同的医学方法和医疗机构之间进行综合协调,进而对人体全身机能进行护理。”
Shoemake[34]讨论了与综合医学相关的园艺疗法一词的用法。在帮助一个完成伤病治疗的患者恢复日常生活的背景下,园艺疗法/治疗性园艺可以作为一种综合医学,在常规医学方法以外的许多联合疗法中发挥作用,包括职业疗法、适应性疗法、康复疗法、职业康复。
社会或业余疗法也称花园疗法。花园疗法是一种由实施者自我定义的疗法,该疗法没有专业人员陪护,不进行诊断,也没有明确的治疗目标。
5.3 循证实践
要使用“治疗”一词,就需要努力将实践 确 立 为 循 证 实 践( evidence-based practice,EBP);也就是说,要利用个人经验、共享知识和回溯研究来确定使用园艺活动的治疗方案。Relf[8]指出:“循证实践已被许多与临床实践相关的医疗保健专业领域所接受。它是一种帮助专业人员从样本中获得高水平且积极的结果的工具。要将某一专业领域确立为循证实践领域,就要求每位专业人员承诺对以研究为基础的实践负责,为每位客户提供最佳的治疗,以满足客户在不同情况下的个人需求。循证实践原则的建立明确了医疗保健行业的各种要素与作为其应用基础的研究之间的联系。发表研究成果和记录有效实践都是建立循证实践的关键要素。”
6 确定园艺疗法活动计划
大多数园艺疗法/治疗性园艺的定义都是在园艺概念的基础上发展而来的,但园艺疗法/治疗性园艺所涉及的活动通常是以植物为基础的艺术创作、手工艺、花园漫步和感官体验,这些活动都不属于园艺/打理花园,既不要求客户培育植物或对植物负责,也不要求从业人员具备园艺技能和知识。


因此,园艺疗法/治疗性园艺的从业人员必须始终关注园艺的定义,不仅包括花园的打理和养护,对单株植物和室内植物的养护,还包括客户在种植和养护植物中发挥主观能动性的活动 (例如陶缸花园和碟形花园的制作等)。为活动类别设置代码将有助于从业人员制定年度计划,也有助于研究人员明确具体活动的效力以及讨论在研究中采用的实际活动方案。笔者总结了在有效的园艺疗法/治疗性园艺计划中需要掌握和应用园艺知识的活动(表 1),这些活动按时间顺序排列。也就是说,在园艺疗法/治疗性园艺的户外园艺计划中,各项活动将按照当地环境允许的顺序和时间表进行。
表 1 提供了几个可供实施的方案,园艺治疗师可以借此回顾以往的园艺疗法活动计划和安排,以便于提前准备全年活动所需的材料和资源。例如,作为一项艺术和工艺活动,为家人和朋友制作作为冬季礼物的压花贺卡时,园艺治疗师需要知道买什么种子,种植多少植物,准备多少花园土壤,何时收获花朵进行压花,如何与工娱治疗师合作准备纸张,最后再制作卡片。同样,园艺治疗师也可以与其他医疗保健人员合作种植植物,并为他们的课程提供用品。例如,为职业疗法和工娱疗法提供水果、蔬菜和鲜花,供相关的医疗保健人员在烹饪课程和季节性聚会中使用。
园艺疗法是一项全年性的活动,对每个客户而言,他们能在活动中体验到大自然的连续性;对于一起参与活动的客户群体而言,他们会在活动中短暂地体验到对同伴的依赖,以及向未来参与活动的客户分享经验的自豪感。通过收集对客户产生预期影响的活动信息,研究人员可以避免研究的随机性,还可以在研究模式中复刻这些活动,或根据客户已知的预期活动时间表安排时间(表 1)。


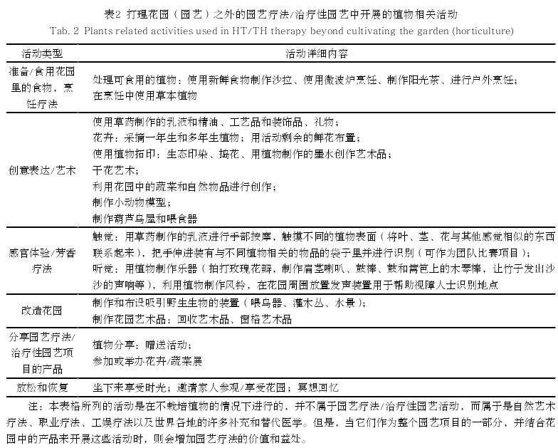
笔者总结了在园艺疗法/治疗性园艺中使用的与植物有关的活动(表 2),而不只是“打理花园(园艺)”,列举了客户在收获果实后以及在无法进行户外园艺的月份里可以利用他们照料的植物进行的相关活动。表 2 中的活动如果作为园艺疗法/治疗性园艺项目的一部分,不涉及花园栽培或对植物的生命负责,则不属于园艺疗法/治疗性园艺活动,而是属于自然艺术疗法、职业疗法、工娱疗法和其他许多基于自然或自然辅助疗法的综合、补充和替代医学疗法(图 1)。
但是,如果作为整体园艺项目的一部分,使用花园、温室或室内空间来开展这些活动,就能增加园艺疗法的价值和益处,并满足客户的许多需求。在通常情况下,当农作物歉收或可以获取免费物品(如活动剩余的鲜花)时,有必要从外部获取与植物相关的资源,但这并不能作为园艺疗法/治疗性园艺计划的主要植物来源。由于许多园艺疗法/治疗性园艺项目没有花园空间作为活动场地,因此需要为室内植物和/或温室活动及相关活动制定类似的表格。同样,为无土活动、动物栖息地活动和其他专门活动制定表格在某些情况下也很有用。
Park 等[35] 提出的园艺活动干预措施及成果是分析和解释相关研究的一个优秀范例,为了解园艺活动对不同人群的影响奠定了研究基础。
7 现行框架、模式、理论和假设
7.1 对自然环境的响应
1984 年,美国生物学家 Wilson[36] 提出了亲生命假说(biophilia hypothesis),即人类对自然世界与生俱来的亲和力。这一假说指导了生态疗法和自然疗法的许多研究、理念和应 用。 支 持 这 一 假 说 的 理 论 主 要 涉 及以Ulrich[37]为主要研究者提出的心理生理效应、以 Kaplan[38] 为主要研究者提出的心理效应和由 Kuo[15]发展补充的生理机制理论。虽然这一假说和相关理论为园艺的治疗价值提供了部分解释,但还不足以完全解释通过园艺进行治疗的现象。
心理生理学应激恢复理论是当今许多研究的主要理论之一,目前已有大量的研究成果。心理生理学应激恢复理论主要关注的是人们所看到的环境[37]。因此,心理生理学应激恢复理论只能帮助阐释园艺治疗在视觉方面的作用,但不能应用于实际工作,也不能指导培育花园或种植植物的活动。
注意力恢复理论[38]是研究人们对自然的反应的另一个重要理论框架。该理论基于自然,具有 4 项属性:远离性(远离充满压力的日常生活);柔和的迷人性(不需要强制性集中精神);延展性(可以充分地调动思绪);兼容性(给人一种作为整体的一部分的感觉)。上述属性更加强调园艺活动的体验,但仍然没有考虑到实际参与园艺劳作本身的价值,也没有考虑到在培育花园或种植植物时所需承担的责任和做出的选择[39]。


增强免疫系统一个可能的中心途径:增强免疫功能[15]。根据 Kuo 的解释,“增强免疫功能是一种可能的中心途径。图 3 中白色文字中的内容是目前已知的或已提出的与免疫功能有因果关系的要素。免疫功能的增强至少可以部分解释目前与自然相关的每种特定健康结果和除图中 2 种途径以外的所有其他途径。而其他途径也可能有助于增强自然与健康之间的联系,在其他途径中可能还存在其他核心途径”(图 3)[15]。中心途径中增强免疫功能的要素与园艺行为密切相关,因为与步行相比,在进行园艺劳作时的体力消耗和与土地的亲密接触会强化这一途径上许多要素的治疗作用。
7.2 园艺疗法框架和模型
根据 Aldous[40] 的观点,Relf 等[2, 6] 已经为园艺和卫生保健方面的研究和计划构建了理论模型,且已有大量的关于这些理论模型的研究成果。Relf 从园艺和个人行为的角度利用这些模型进行研究,以实现广泛的健康和福祉等相关目标[6],并具体应用于医疗保健。在众多相关研究中,Hung 等[41] 以“包括恢复性、偏好、东方传统环境‘气’和亲生命设计在内的心理量表”作为基础,试图“整合园艺/治疗体验的相关理论基础”,从而明确了园艺疗法作为一种自然疗法的益处。
Aldous[40] 提倡的理念:园艺是一种“互惠互利的结构(理念或理论)……植物是新鲜和加工的食品、饮料的来源,园艺还具有美化环境的作用,当人希望通过园艺营造 ‘场地’或景观时,最终不论是可食用的植物还是美观的环境都将为‘人’服务”。因此,Aldous 提倡的理念具有生产、休闲和服务的维度,是一种传统的商业园艺概念,而不是园艺消费者的社会心理取向。Fleming[42]构建了一个框架,旨在利用园艺对更广泛的健康定义产生影响。Stowell 等[43] 则将研究重点放在园艺的实践模型上。
Ascercio[39]通过经验支持疗法(empiricallysupported therapies, ESTs)和园艺疗法结合的干预措施,对残疾青年和风险青少年进行概念验证研究,将行为的、积极的和人本主义的 ESTs 纳入其中,从而为如何检验园艺疗法的疗效提供更深入的概念和更有力的数据。Ascercio 表示,干预措施对客户的职业技能,社交技能和园艺技能都会产生较大影响,而对心理或情绪的监测几乎没有影响。Ascercio还提到,“研究表明,园艺疗法利用了 ESTs的各种手段方法,使园艺疗法的影响可以量化评估”。Ascercio 最重要的发现之一是园艺疗法可能具有很好的疗效,但是并没有研究证明量化的准确性。很多基于生态疗法理论的研究没有明示园艺疗法的疗效,这可能表明园艺疗法的作用机制特殊,需要新的理论来验证这一假设。
通过全球合作开展更多的研究并得到基于观察的结论,将产生更多的理论框架、假设和最终被证实的理论。其他模型也在合作中为我们更好地理解园艺疗法做出了巨大贡献。Toyoda[44]提供了日本的模型和数据,可以考虑在定义园艺疗法和建立园艺疗法模型时应用这些模型和数据,
Toyoda 还深入分析了日本园艺疗法协会发展的前 10 年中发生的许多事情,以及园艺在医疗保健领域中的应用。
7.3 将创造力和灵性融入模型和理论
受到东方文化的影响,西方科学范式已开始承认园艺疗法的 2 个主要人文要素,即创造力和灵性。Matsuo[45]认为:“人类是具有创造性和社会性的存在。人有 2 种创造性行为——养育生命和获取物品。”在现代社会中,获取物品的优先级更高,因为我们只有少数机会来养育生命(照顾植物、动物和孩子)。园艺也为“人类作为社会存在的表达”提供了许多机会,如“分享园艺的成果和产品,如蔬菜、水果、切花和/或盆花、观赏植物等;与他人一起创造和/或维护舒适的环境,如公园、健康社区、校园花园、舒适的房间等”。Matsuo[45] 就园艺如何在自然环境中提供独特的治疗方式提出了许多想法。
8 在研究的基础上发展理论
近年来,已有大量关于园艺疗法对健康状况影响的研究,其中对老年人状态和痴呆症的应用研究尤为突出。为了深入了解这些研究的意义,研究人员对园艺疗法的各个方面进行了荟萃分析、系统综述和带有循证逻辑模型的范围评估,以全面考量园艺疗法。以上分析方法都是收集和分析实证研究的有效工具,有助于了解目前为研究园艺疗法/治疗性园艺/社会和治疗性园艺的疗效所做的努力。
尽管现在有大量研究成果发表,但通过荟萃分析,读者可以发现:作为一种治疗方式,园艺疗法目前还没有充足的高质量研究成果,但可以肯定的是,对于任何特定的客户群体或任何特定的目标,园艺疗法都是一种具有成本效益的治疗方法。不过,似乎已有强烈迹象表明,由于园艺疗法的潜在疗效显著,有必要开展更多研究[46-49]。
通过回顾荟萃分析,笔者发现现有研究还存在以下问题:没有将治疗行动明确定义为园艺,而是定义为基于自然的各类疗法;没有先例说明个人治疗间隔和疗程的时长;样本量太小;缺乏对照组;有潜在偏倚致使研究结果错误率提高;虽然已有许多研究奠定了园艺疗法的理论基础,但理论通常还与心理生理学应激恢复理论或注意力恢复理论有关,因此研究更倾向于自然疗法的结果,而不是收集能够说明园艺疗法影响的数据。很少有研究明确地将理论与实践结果联系起来,大多数研究只是在特定的理论框架内开展工作,这样的框架可直接适用于园艺/打理花园或植物景观。
9 建议与挑战
将园艺作为一种治疗工具并进行推广的相关从业人员面临着许多挑战,尤其是如何将园艺作为一种医疗保健方法广泛应用于各类医疗机构。并且要使园艺疗法可持续发展,就必须在高质量研究的基础上证明其疗效。未来还需要加强以下 6 个方面的研究。
1)阐明与园艺疗法相关的术语;以园艺学为核心的假说、理论和研究模式;全面描述与研究相关的目标、测量和活动。
2)开展跨国和不同大学之间的合作,以获得足够多的研究对象和结果。
3)利用 Ulrich(来自实际医疗场所记录的现有数据[50])和 Kaplan 等(对希望深入了解问题的人群的调查[38])所采用的方法。这2 种方法都能有效收集所需数据,为今后的研究指明方向。
4)对提出的特定研究课题进行系统综述和荟萃分析,对未经荟萃分析的系统综述进行深入分析并得出结论。Yeo 等[46] 的研究是进行了全面分析和讨论的极佳范例,研究结果支持了本研究提出的许多观点:“……有迹象表明,主动参与(例如室内园艺项目)比被动接触(如自然廊道造景)有可能带来更多益处。这些互动的机制可能包括创造社交刺激的机会、培养技能和/或承担照顾自然的责任,但要充分阐明这些关联还需要进一步的研究。”
5)通过收集和深入分析多项现有的荟萃分析和系统综述的数据,笔者归纳出以下研究内容帮助人们深入了解园艺疗法。
① 目前对园艺疗法术语和相关术语使用方式的认知情况。② 对园艺疗法/治疗性园艺潜在应用感兴趣的医疗和相关专业领域。③ 研究人员和从业人员应具有怎样的资质。④ 哪些领域正在开展相关研究,以便开展未来合作。⑤ 园艺疗法/治疗性园艺应作为综合医学、补充医学还是替代医学。⑥ 园艺疗法应用的目标。⑦ 被认为需要园艺疗法治疗的客户。⑧ 开展园艺活动并进一步规划能实现治疗目标的园艺活动。⑨ 如何确定活动时间是否充足。⑩ 作为研究基础的理论:既有以园艺为基础的理论,也有从其他领域得到实证支持的理论。? 成本效益分析。
6)从大量荟萃分析中广泛收集到的相关数据可以有助于解决以下问题。
① 在客户、诊断、设施等方面,是否有研究、目标、结果等支持的理论?② 在客户、诊断、设施等方面,什么类型、持续多久或多大强度的活动比其他活动具有更大的积极影响?③ 客户的一般特征(年龄、性别、诊断结果等)是否存在普遍差异,这些差异是否会影响客户参与园艺疗项目?④ 哪些医疗保健专业将园艺纳入客户的治疗计划?⑤ 哪些医疗机构最有可能接受园艺疗法项目?⑥ 如何利用研究数据优化园艺疗法项目?
10 相关理论的发展与检验
亲生命是一个包罗万象的概念,涵盖了人类对大自然的各种反应。Ulrich 和 Kaplan等关注的是心理、生理和压力的恢复,而Kuo 则关注在大自然中漫步时人体所反馈的与免疫功能相关的各种健康结果。由于园艺过程包含以上研究要素,针对这些理论的研究结果也同样适用于园艺疗法/治疗性园艺。然而,由于这些研究涉及的人类行为不尽相同,因此从事促进人类福祉的园艺工作人员必须找到一个能够全面概括的解释,说明为什么承担培育植物的责任会对人产生积极影响,并用研究证实相关理论,来解释与植物相处所产生的直接的益处。
以下内容是文献研究中提到的园艺疗法相关领域,以及通过实践[51] 或经验提出的可供思考和讨论的建议,可以作为研究园艺疗法/治疗性园艺疗效的理论潜在基础的出发点。
1)认知/智力。恢复客户注意力,传授他们新的、令人满意的园艺技能并让他重温以前的经验/知识,激发他们的好奇心,要求他们观察并解决问题。
2)身体因素。相关因素包括身体组织、身体状况和身体机能、精细和粗大运动技能方面的锻炼,老年人肌肉的保持,肌肉锻炼,握力训练。
3)生理因素。涉及生理过程、身体及其各部分的功能,如内分泌系统和压力恢复。
4)情绪/心理。有助于保持目标感、自信心和价值感,改善情绪状态,促进情感恢复,减轻压力,创造愉悦和放松的机会,激发完成项目后的自豪感和成就感。
5)社交。减少孤独感,建立联系和信任,促进沟通,增强包容性和归属感。
6)自我决定的能力。园艺为自我决定提供了许多机会。理解了这一点,园艺治疗师就可以开展相应的活动来帮助客户提升自我决定的能力。人类行为有 3 个动机:自主——对于自己的行为拥有控制权和选择权的需要;能力——对于让自己感到有能力和效力的需要;相关性——与他人建立社会联系和互动的需要[52]。
7)创造性。从艺术和手工艺制作这一术语的流行用法来看,创造性提供了展示艺术能力和学习艺术制作技能的机会,从而避免了精神上的无聊,刺激了感官知觉,重新激发了曾经的爱好和热情。从表达自我或心灵这一术语更广泛的应用来看,创造性可以让人们表达自己感知到的现实,而不一定是其他人告知的现实。园艺疗法活动能增强积极的自我认知,提供表达创造力和培养想象力的渠道。
8)精神。Popova[53] 认为,200 多年来,作家和艺术家们一直在强调园艺的创造性和精神回报。人们认为园艺可以培养对生命节奏的欣赏,主动参与园艺活动可以改变自我、培养感恩之心,从而对未来充满积极的期望,在耕耘土壤以及创造和培育生命的过程中,在深层次上将个人和自然及所有其他生命联系起来。
9)激励。鼓励在其他治疗活动中采取行动。作为一种与更痛苦或更枯燥的行动相结合的综合疗法,参与园艺活动(如在杯子中建造花园)可以提升治疗活动的吸引力,同时帮助客户减少负面的体验。这样客户就更容易忍受不好的经历或从中恢复过来。园艺疗法还可以作为一种动力,鼓励参与和继续除园艺疗法以外的许多治疗方式,如进行户外运动、社交和改善饮食结构。
10)感官。关于 5 种感官的传统概念自亚里士多德以来就一直存在,现在已经被广泛地拓展并进行了分组,最近的一种解释是53 种感官的进化使我们能够在大自然中生存,但现在我们在城市环境中主要聚焦于 3 种感官——视觉、语言和理性。Francis[54] 认为,没有足够的休息是我们今天所面临的不快乐、压力和健康问题的主要原因。
11)代替工作。古往今来,人们通常通过自己所从事的工作来定义自己。工作是自尊、自信和有意义的生活的源泉。创造性的、自主的、有益的、为自己和他人带来好处的工作为人们提供了生存的资源。无论何种原因导致的失业都可能让人感受到强烈的压力并引发抑郁、焦虑和恐惧等情绪。园艺疗法、治疗性园艺、社会和治疗性园艺能够为人们培养人类在最初的工作中担任工人角色的技能并让人重拾信心。虽然它不能达到有偿就业的水平,但有可能替代人们从工作中获得的价值。
12)职业康复。园艺在帮助客户重返工作岗位或在他们为第一份工作做准备方面发挥着多种作用:园艺营造了一种理想的治疗环境,可以培养许多工作所需的相关技能,包括了解日程安排、与同事互动、听从指挥、提高耐力等;而园艺和景观行业也可以为个人或团体提供潜在的就业机会[19-20]。
11 结论
本研究可以应用于以讨论为基础的课程、工作组或专业团队的研究准备工作,以推动园艺疗法/治疗性园艺作为职业被列入美国职业名录和政府官方文件,以及被确定为可被政府机构聘用并获得有医疗保障的有偿工作。目前已有足够的经验和研究信息可以得出以下结论。
假设园艺(花园/植物的栽培)是人类健康和幸福不可或缺的一系列活动[55]。基于这一假设,建议利用园艺活动建立一种治疗和康复机制,并使之成为一种有价值的治疗方式。此外,还建议对园艺疗法进行研究和深入理解,以便有效实施并发展和检验其机制理论,从而用于方案设计和景观评价。当研究达到这一认知水平后,建议集中精力促进医疗保健社区和政府机构对园艺疗法专业的认可,以获得法律定义、资格认证和基于医疗保健的支持。本研究旨在为实现上述目标提供指导。