手绘效果图表现技法课程的教学内容
在课程思政建设背景下,结合专业课程特色和优势,注重能力培养和价值塑造,注重课程目标的实现和专业人才培养质量的提高,注重学思结合和知行合一。面对现今高等教育的需求,以课程思政建设为基点进行教学改革是大势所趋。所以,优化“手绘效果图表现技法”课程内容,除了注重学生专业技能、创新能力的培养,更要注重良好人文素养和职业道德的培养;在理论中穿插实操环节,同时建立课程群,让学生参与到课堂教学中,调动学生积极性,使得课程学习较好地衔接和渗透;逐步推进课程教学改革有机联系,让学生得到系统的学习理论知识和实操锻炼,全面提高学生对于手绘效果图表现技法的认识。
4.1课程思政教学改革的设计思路
课程思政建设是全面提高人才培养质量的重要基石,教师作为知识的传播者,应以德施教,在讲授知识过程中要把思想政治培养作为课程教学目标之一,并与专业发展教育相结合。因此,专业课程需具备传授知识培养能力及思想政治教育双重功能。“手绘效果图表现技法”课程的“课程思政”教学设计思路是以弘扬中国传统文化为引领,在每个教学单元内容中融入思政元素,发挥课程的德育功能;在专业课程内容中提炼所蕴含的文化基因和价值范式,将其转化成艺术观和创作观具体化、生动化的有效教学载体;在“润物细无声”的知识学习中传播思想信念层面的精神指引,从而促进学生品格、素质的养成与发展,培养德智体美劳全面发展的高素质应用型人才。基于上述设计思路,“手绘效果图表现技法”课程明确了课程思政目标:通过学习、重温中华民族的历史传统建筑、园林景观、文化积淀等,挖掘、提炼、欣赏文化、哲学,并与思想政治元素相融合,引导学生树立正确的艺术观和创作观,坚定文化自信和民族自豪感。
4.2结合专业课程特点做好思政元素的教学设计
环境设计专业课程一般都与职业、岗位相对接,因此专业课程的思政元素可结合具体课程内容灵活有效地展开“教学做”一体化教学,同时也基于OBE理念以成果为导向,升华到学生在今后专业技能职业岗位上的实践成效。“手绘效果图表现技法”是环境设计专业基础课程,课程的知识能力目标是通过效果图表现的形式和常用技法的训练,培养学生设计表达能力,使学生掌握快速而准确地绘制手绘效果图的一种方法和技巧。


“课程思政”的融入就是将教育内容从知识与能力维度深入到价值维度,深度挖掘提炼专业知识体系中所蕴含的思想价值和精神内涵,拓展专业课程内容的广度、深度和温度,在实现知识能力教学目标的同时,培养学生审美能力、设计表达能力、沟通协作的专业素养以及职业素养教育。为此,专业课教师组成了教师课程建设团队,充分挖掘“手绘效果图表现技法”课程的“思政元素”,梳理出该课程体系的教学设计构架,助力加强专业素养教育、职业素养教育和遵纪守法教育(图2)。
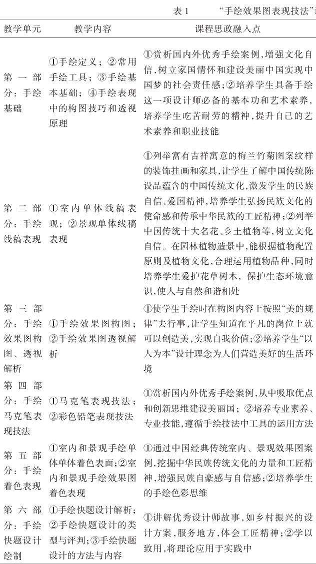
4.3“手绘效果图表现技法课程组织安排


“手绘效果图表现技法”课程由手绘基础、手绘线稿表现、手绘效果图构图和透视解析、手绘马克笔表现技法解析、手绘着色表现、手绘快题设计绘制6个教学单元组成(见表1)。课程以相关专业理论知识为基础,以效果图表现应用训练为核心,一定程度上结合专题项目设计或学科竞赛为单位组织教学,并融入课程思政内容,使学生在手绘过程中加深对专业知识、设计创作的理解和应用的同时,提升学生的德育素养,满足学生就业和发展需要。该课程设置强调教学做一体化的教学实施手段,理论联系实践相结合,专业知识与实操技能相衔接,增强学生设计创作思维、设计创作表现能力,实现高素质应用型人才的培养目标,促进学生从学校课程学习过渡到就业岗位实践过程的实效性,助力于培养学生综合能力的全面发展。
5“手绘效果图表现技法多元化的课程考核评价方式


“手绘效果图表现技法”课程,是一门理论知识和动手能力都要求较高的课程,学生除了知悉、掌握手绘中取景构图的基本原理和表现技法的方法原则,动手绘制与创作是非常重要的一环。因此,应采用多元化的课程考核评价方式,建立过程性考核评价与终结性考核评价相结合的评价方法。其中,加大过程性考核评价在总评成绩中的构成比重,例如可纳入学生出勤、课堂表现、平时作业完成情况等方面在过程性考核评价中,并融入思政元素的考核评价内容,构建基于课程思政的考核评价指标体系。课程考核评价涵盖课前、课中、课后的全过程中,课程考核指标包括平时、期末和附加考核。如多元化的考核内容:学生的手绘实操综合应用表现力、作品展示、成果汇报等等,在以任课教师评价、学生互评的基础上,邀请学院内各专业教师参与评价,以此通过全面、多角度的考核内容与评价方式来检验教师的教学效果、课程的实施成效和学生的学习情况。这样对学生知识的掌握和运用,对学生全面发展有提升作用,从而促进环境设计专业培养目标在课程中能够得到真正落实(见表2)。
6“手绘效果图表现技法”课程的教学反思
在“手绘效果图表现技法”课程授课过程中,学生能按时到教室上课,课堂表现良好,注意力较为集中,课堂练习、课后作业都能积极按时按量地绘制完成。通过考核反馈可以看出,学生能较好地掌握取景构图的基本原理和表现技法的方法原则,以及色彩搭配较为得当;能够较好地把握手绘效果图表现技法中绘画对象的形态轮廓特征、物体质感表现、空间环境层次感及设计构思等方面的要求,特别是在设计构思表达方面有较好体现艺术观和创作观,并通过黑笔线稿和马克笔着色表达呈现良好。
本课程是实操很强的课程,要求学生动手绘制,学生课堂上注意力较为集中,认真听取任课教师的授课知识点。虽然艺术生有一定的绘画基础,但在初步接触手绘中线条、形态轮廓的表达方式,马克笔运用、色彩搭配方面略显不足。经过专任教师的实物投影演示,重难点指导与纠正,以及学生静下心来认真地练习。可从场景效果图、小测验看出,学生综合运用手绘表现技法能力得到了很大的提高。“手绘效果图表现技法”是一门理论知识和动手能力都要求较高的课程,学生除了在理论方面知悉、掌握取景构图的基本原理和表现技法的方法原则,动手实操更是非常重要的一环。因此,让学生尽可能多地练习,提高他们的线条、形态塑造表现力,色彩表现能力,空间环境构建能力,为今后的环境设计专业课程创作设计方案打下基础,为学生毕业后从事的职业岗位养成精益求精的工匠精神,做到爱岗敬业、勇于探索和艰苦奋斗。
7结语
专业课程融入思政元素作为常态化的教学工作,坚持以美育人、以美化人,全面提高学生的审美和人文素养,增强文化自信。教师可从课程所涉及专业、行业、国家、国际、文化、历史等角度,通过“教学做”一体化教学持续推进,将思政教育融入教学目标、教学内容、教学设计、教学过程、教学方式、课程考核评价等多个方面,不断增加专业课程的知识性、人文性,提升专业课程思政建设的引领性、时代性和开发性。通过在教学中融入思政教学内容,从而实现专业知识教育与思政理论教育同向同行,形成协同效应,推动课程思政的目标指向。
