新农科背景下园艺植物组织培养课程思政教学探索
摘要:在新农科背景下,以“植物组织培养”课程为例,针对园艺专业及课程特点、教学内容和人才培养目标,从挖掘课程思政元素、教师自我提升、创新授课、优化考核等方面,探索专业课程思政的实施途径。旨在适时巧妙地将爱国情怀、价值观培养、职业能力培养等有机融合于课程教学中,提升课程的立德树人效果及学生综合专业能力,为培养高素质新农科人才提供帮助。
2019年6月,教育部正式提出加强高等教育新农科建设,标志着中国高等农林教育改革进入新阶段[1],旨在为农业可持续发展培养所需的紧缺人才,有效完善高等教育的内在体系[2]。新农科建设目标在于通过改进和提升现有涉农专业,推动农林高等教育创新发展,培养符合未来农林发展需求的高素质、复合型技术人才[3]。在此形势下,探索新的人才培养模式,进行课程设计和教学改革显得尤为迫切。
“植物组织培养”作为金陵科技学院园艺专业的必修课程,是一门园艺理论与实践紧密结合的专业核心课程。该课程共包含40个学时,其中,理论课和实践课分别占16、24个学时。通过课程学习,学生将掌握植物组织培养的基本知识和技能,提升其综合素质与能力,使其能独立开展园艺植物离体快速繁殖等研究。通过加强思想政治教育,提升学生的专业自信,培养学生“三农”情怀,激发投身乡村振兴建设的热情。
本研究依据“植物组织培养”课程特点,结合OBE(基于学习产出的教育模式)教学理念,从挖掘思政教育元素、教师自我意识和能力提升、创新授课方式、优化考核体系等方面探讨课程思政建设。以期在专业课教学中悄然融入思想政治教育,实现各个环节的无声渗透,使其能够相辅相成,形成协同效应[4]。
1加强“植物组织培养”课程思政教育的必要性
在全国高校思想政治工作会议上,强调“要坚持把立德树人作为中心环节,把思想政治工作贯穿教育教学全过程,实现全程育人、全方位育人,努力开创我国高等教育事业发展新局面[5]”。伴随我国乡村振兴战略和农业强国建设的全面推进,现代农业发展迎来了重要的历史机遇[6],在这一背景下,高等院校农林类专业亟需培养一大批具备扎实专业理论知识和娴熟实践技能的高素质应用型人才。因此,将思政教育元素融入“植物组织培养”课程教学中,对于提高学生综合素质、促进学生全面发展具有重要的现实意义。
“植物组织培养”是一门具有鲜明应用型特色的专业课程,教学内容具有较强的理论性和实践性。在课程教学过程中有机融入思政教育:一方面,不仅能够帮助学生系统掌握专业知识和实验技能,提高实践操作能力,还能培养学生严谨细致、一丝不苟的科研作风和优秀的职业素养;另一方面,不仅有助于学生树立正确的世界观、人生观和价值观,激发学生投身现代农业建设的责任感和使命感,还能通过介绍我国植物组织培养研究的发展历程,有效增强学生的爱国情怀和民族自豪感,进而树立起对科技创新的信心和对未来发展的自信。这不仅有助于学生全面理解技术进步对国家发展的重要意义,还能激发他们在专业领域中的学习动力和热情。“植物组织培养”也是一门需要长期积累和团队协作的课程,在教学中渗透团结协作、资源共享的理念,能培养学生刻苦学习、勇于创新探索的精神,对于学生健康成长和全面发展具有重要意义。
2“植物组织培养”课程思政元素的挖掘
2.1课程教学与专业自信


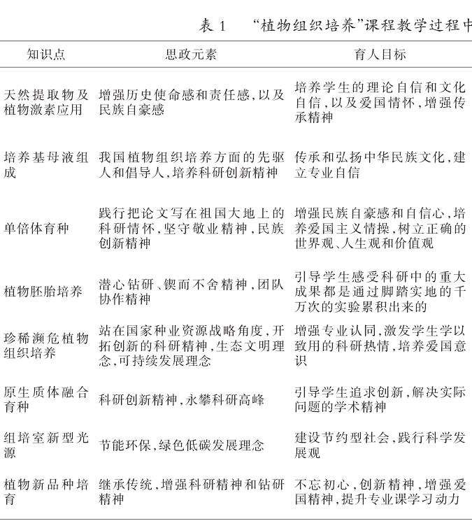
“植物组织培养”课程不仅在讲授组培技术原理、离体培养方式及基本操作方面为学生提供了深入学习的资源,同时,还融入了科学精神,能让学生深入了解我国科学家在这一领域所作出的重要贡献及取得的显著成就,以及这些成果在现代农业中的应用。该课程蕴含丰富的思政元素(见表1),通过将这些思政元素有机融入课程教学中,不仅能增强学生对国家、学校以及农学专业的认同感,还能清晰展示现代农业未来发展的广阔前景,会极大激发学生的学习热情和动力。
2.2课程教学与爱国情怀
通过讲述我国在植物组织培养技术研发与应用方面取得的成就,激发学生的民族自豪感和爱国热情,如大规模脱毒种薯的生产、濒危植物物种的保护与繁育等。利用组培技术,培育出抗病、抗逆、高产的水稻、小麦、玉米等新品种,为保障国家粮食安全作出突出贡献。这不仅彰显了我国科技工作者的创新能力,也体现了他们心系国家、服务社会的责任担当,有助于培养学生的爱国情怀和使命意识。例如,江苏新境界花卉基地利用植物组培技术,成功建立了红掌、白掌等多种花卉无性繁殖体系,重点发展花卉产业,通过产业多元化路径,推动了农业休闲观光、生态度假和花卉展览等项目顺利实施,打造出独具特色的花卉小镇,为乡村振兴发展注入了强大动力。
此外,介绍我国利用植物组织培养技术,成功实现航天育种、生物反应器中植物细胞高效培养等前沿科技成果,展现我国在该领域的国际领先水平,增强学生对祖国科技实力的认同感。例如,神舟绿鹏农业科技有限公司组培中心借助返回式卫星、神舟飞船、天宫目标飞行器等,搭载各种植物试管苗,利用植物组织培养技术,成功选育出40余个植物新品种,已建立起太空草莓、太空树莓等种苗的组培脱毒技术体系,实现了脱毒种苗的产业化生产,极大推动了农业产业的跨越式升级[7]。这些事例充分体现了植物组织培养在服务国家乡村振兴战略,促进农业高质量发展中的重要作用,通过这些专业案例的介绍,能帮助学生深入了解现代农业的发展,进而培养他们投身农业科技事业的爱国情怀。
2.3课程教学与创新精神
在植物组织培养实验教学过程中,教师可以带领学生分析现有植物组织培养体系中存在的不足,引导学生进行优化和创新。例如,在观赏海棠初代培养体系建立过程中,目前存在着污染率极高的现象,如何有效进行高效稳定的初代培养是生产及科研中的难点。针对这一挑战,通过在传统的液体浸泡外植体杀菌过程中引入超声波液体震荡杀菌处理,显著降低了污染率。在试验过程中,尝试设置不同的灭菌试剂和灭菌温度,最终确定了一种能彻底灭菌,并保持外植体活力稳定的最佳灭菌方法。这种改进方法在提升初代培养效率方面取得了显著成效,为今后的研究和生产提供了重要的技术支持和参考。
在培养创新能力的同时,教师还应鼓励学生将创新思维应用于科研实践中,可引导学生围绕当地特色经济作物开展植物组织培养相关的科研项目。例如,南京作为雨花茶的重要产区,在雨花茶快速繁殖技术攻关过程中,可以激励学生尝试采用茎段组织培养、花药培养以及芽尖培养等方法,优化繁殖体系,探索新的高频再生途径。这种创新实践不仅能提升学生对科研的兴趣,还能增强将理论知识与实际应用结合的能力,同时,通过开展这样的项目式教学,不仅能让学生深入理解植物组织培养的原理和技术,还能为当地经济作物生产提供新的技术支持和创新解决方案。
2.4课程教学与职业素养
通过在课程教学中融入思政教学,不仅能让学生掌握基本理论和技能,还能帮助他们培养工匠精神以及一丝不苟、精益求精的工作态度和职业操守,有利于培养新时代高素质的应用型人才。例如,配制培养液时,精确计算用量,引导学生养成一丝不苟和精益求精的工作态度;在超净工作台进行无菌操作时,学生必须遵守操作规范,提升安全防护意识,培养学生的职业操守;规范使用接种环、镊子、解剖刀等工具,提升学生的专业性、规范性和严谨性;组培苗的炼苗、浇水、施肥等日常管理中,蕴含着丰富的德育元素,能够培养学生的责任意识和勤勉意识;加强校企合作,实现理论教学与生产实践的良性互动,让学生在企业生产实践中接受教育熏陶。
2.5课程教学与思辨能力
在植物组织培养过程中,培养条件的选择、培养基配方的优化以及生长调节剂的使用,都需要进行反复的试验和深入的分析比较,要求学生具备缜密的逻辑思维和敏锐的观察能力。例如,在优化培养基配方的实验中,学生需要根据不同植物的特性和培养目标,分析并比较不同碳源、氮源、无机盐和维生素、植物生长调节剂等成分的种类和浓度。通过正交试验设计,找出最佳组合方案,能有效锻炼学生分析和解决问题的能力。此外,在植物组织培养过程中常遇到各种问题,如污染、褐变、玻璃化和畸形等,学生需要分析原因,并提出针对性的解决方案。教师可以设计一些开放性问题情境,通过小组讨论和文献查阅等方式,引导学生探索问题的成因和解决策略。例如,当面对外植体被严重污染时,教师可提出“如何降低污染”的问题,引导学生从外植体选择、灭菌方法、无菌操作规范等多个角度进行分析,并总结出实用的技术流程。通过这些讨论和实践,学生的多向思维和批判性思维能力得到了有效的训练和发展,不仅有助于在植物组织培养实验中取得更好的成果,也为学生未来的科学研究和职业生涯奠定了坚实的基础。
2.6课程教学与团队协作能力
在提升团队协作能力的课程模块,学生需要在小组内进行分工、协商、及时沟通与反思,确保每位成员的能力得到充分发挥,并与团队其他成员的工作形成有效互补。这种教学设计不仅要求学生掌握固定的实验操作技能,还要培养其团队合作、解决问题以及面对挑战时的创新能力。例如,在培养基配置实验中,涉及各种试剂药品的精确称量、植物激素的添加、土壤pH值的调节,以及培养基的分装和灭菌等多个环节,每个小组成员必须密切协作,确保操作的精准性和一致性,以达成教学目标。通过这样的实践,学生不仅能单纯地完成实验操作,更能在实践中学习如何有效分工合作、如何在团队中发挥个人优势、如何面对挑战寻找创新解决方案,有助于培养学生的团队合作精神。
3“植物组织培养”课程思政实践方法与途径
3.1响应服务乡村振兴发展战略,明确课程建设目标
为了更好地落实乡村振兴战略,“植物组织培养”课程思政建设应明确以下目标。首先,课程内容应紧密结合乡村产业发展需求,优化设置。通过系统梳理园艺产业现状,将关键技术,如组培快繁、脱毒苗培育及其在特色经济作物繁育中的应用作为教学重点,使学生能够掌握服务乡村产业发展的实践技能。同时,引导学生关注乡村农业生产生活中的实际问题,激发其投身乡村建设的责任感和使命感,例如,如何生产出绿色健康的高品质蔬菜,让老百姓“买得放心,吃得安心”。通过开展蔬菜市场消费调研,结合生产实际,可利用植物组织培养技术培育蔬菜新品种。其次,加强校地、校企合作,构建产教融合、协同育人的培养模式。与相关企业建立长期稳定的合作关系,共同制定人才培养方案,开发特色课程,建设实践教学基地,为学生提供参与乡村振兴实践的平台。
鼓励学生深入田间地头,在项目研究、技术推广等过程中增强专业能力,培养扎根农村、服务“三农”的意识。最后,注重挖掘植物组织培养技术在生物多样性保护、珍稀濒危物种拯救等领域的应用价值,引导学生树立生态文明理念。通过融入红色资源、田园文化等思政元素,培养学生热爱农业、珍惜农耕文明的情感,激发其传承优秀农耕文化的自觉性。
3.2立足立德树人,提升思政课建设和教学水平
立德树人作为教育的核心任务,要求教师发挥自身的积极性和创造性,不断提升思政课建设和教学水平[8]。首先,教师应不断提高自己的政治素养和道德水准,积极参与思想政治理论学习。其次,教师应以身作则,通过自身言行树立良好的榜样,成为学生学习和生活的楷模,潜移默化地影响学生的学习态度和行为习惯。最后,教师应将专业知识有机融入思想道德教育中,引导学生树立正确的价值观,增强道德修养,确保思政教育与人才培养的效果和价值得到充分体现。
3.3创新教学手段,优化课程教学评价
为实现课程目标,创新教学手段是关键环节。采用情景模拟、案例分析和小组讨论等多种形式,促使学生在实践中学习,并通过互动交流深化理解,增进对农业科技与社会发展关系的认识。具体主要采用混合式教学模式,将问题式、启发式教学方法导入课程教学中。在教学实施过程中,采用多种方法激发学生的学习动力,提升学生的综合素养,包括课前预习任务布置,利用多媒体PPT和视频展示、丰富课堂内容,参与组培实验操作和科创项目,通过课堂测试或在线小程序进行实时互动答题,以及课后资料查阅和拓展学习。这些方式不仅促进了师生之间的交流与沟通,也有效激发了学生的学习兴趣和动力,帮助他们全面提升综合素质。
构建合理的课程评价体系是优化教学效果的重要措施。评价体系应涵盖学生的理论学习、实验技能、创新实践、思政领悟等多个维度,以期全面反映学生的综合素质和能力发展水平。细化的评估指标,不仅需要关注学生掌握知识的情况,更重视其思政意识的提升及其对社会责任的理解。调整课程考核方式,更好地反映学生的学习过程和成果。过程性评价的权重提升至40%,涵盖平时成绩(包括出勤、课堂讨论和小组活动)占10%、期中成绩(如阶段性测验或调研实践)占10%、实验成绩占10%,并新增思想政治考核环节,占10%。结果性评价的权重降至60%,增加案例分析、综合运用、解决生产实践需求类的考察内容,促使学生能够融会贯通、学以致用,旨在培育具备科学精神和创新精神的新时代农业人才,推动农业科技创新与社会服务的融合发展。
4结语
在新农科背景下,“课程思政”作为一种新的教学理念被广泛推广应用。在实施思政教育过程中,教师应将显性教育和隐性教育有机结合起来,不断提升自身的思政水平,不忘立德树人之心,牢记育人育才使命,将思政元素融入专业课程教学中,多维度、全方位地提升课程思政成效,助力培养“德才兼备”的全面高素质复合农业人才。
