城市口袋公园如何解决积水?武汉豹澥站生态设计全解析
摘要
基于滨水互动的景观设计,不仅能为人们提供绿色休憩空间,提升城市吸引力,还能促进人与自然环境的和谐共生,推动城市可持续发展。基于此,阐述了滨水互动景观相关概念、景观现状及存在的问题,分析了滨水互动景观设计的特点及手法,并基于富水水库滨水景观设计实践,探讨了滨水互动景观设计策略,旨在为类似滨水景观设计提供参考。
1研究背景
近年来,随着城市密度增大,不透水地面增多,地表径流逐年增加,传统的管网排水越来越难以满足需求,城市内涝问题日益严峻。随之兴起的海绵城市建设能够从源头控制雨水径流,减轻雨水系统压力,但由于在推进海绵建设时,受政府财政压力逐年增大、海绵铺装承载方面等因素影响,部分城市仍存在内涝问题。
自2022年发布《住房和城乡建设部办公厅关于推动“口袋公园”建设的通知》以来,各省市均推出“口袋公园”建设实施方案。口袋公园是一种面向公众开放,规模较小,形状多样,具有一定游憩功能的小微型绿地,因其面积小而形式灵活,不仅可以在城市建成区中实施“见缝插绿”,符合如今避免大拆大建,转向存量更新的政策导向,而且口袋公园造价较低,能有效提升周边生态环境品质,改善居民生活质量。例如,武汉市计划2022-2024年间,结合老旧小区、单位、商业街区、车站、停车场等更新改造,充分利用城市拆除的违法建筑、临时建筑和废弃地、闲置地、裸露土地、道路节点、路头转角等,因地制宜高标准打造200个口袋公园。另外,建设口袋公园还可以为解决城市内涝问题提供新的思路。
2技术措施
在自然环境中,湿地、溪流、湖泊、绿地能有效收集并过滤雨水径流。因此,在口袋公园规划设计阶段,需要识别并理解自然生态系统中各部分的作用及其原理,并分析人工生态技术措施的系统整合路径。灵活运用生态技术措施,不仅能满足口袋公园景观品质提升与使用功能需求,还能发挥雨洪调蓄作用。
2.1地形改造
地形改造是口袋公园设计的第一个步骤,决定了公园的整体“骨架”。城市绿地具有缓解周边地块内涝的作用,应有一处地势较低的景观调蓄池紧邻容易出现内涝的地块,便于集水,公园其余位置经过设计大体位于池塘上坡向,对雨水径流起到控制作用。在景观调蓄池建设过程中,产生的挖方可用于公园中其他微地形的塑造,最终达到挖填平衡、节约造价的目的。通过多样化的丘陵山坡设计,能提升公园游玩的趣味性,同时,通过人工模拟自然地形、地貌中的雨水汇集过程,调整丘陵山坡间的坡道形式,规避自然山体间因冲沟产生土地裸露问题,并对雨水进行初步净化,形成“模拟自然—人工干预自然—优于原始自然”的设计效果。
2.2旱溪净水
利用地形改造,选取线性的高程低点打造蜿蜒的旱溪景观,连接丘陵间谷地汇集的雨水,并逐步有序流进景观调蓄池,延缓整体雨水径流过程,增强地面渗透作用。在有一定地势高差的地块,可营造多级旱溪跌水设施,高差两级间以卵石或石块进行隔离,既可以作为过人汀步、观赏景石,又能在雨期暂时性地蓄水,并形成小型跌水景观。蓄水可以进一步延长排水时间,提高土地渗透作用,并通过沉淀方式再次净化雨水,形成的跌水能增加水体的含氧量,丰富景观层次。
2.3景观调蓄池
景观调蓄池设置在地形最低处,兼具观赏与调蓄功能。通过管网将景观调蓄池与市政排水系统相连接,平时蓄有一定水量满足景观需求。暴雨前利用排空管将调蓄池提前降至最低水位,腾出蓄水空间,暴雨时通过溢流管将超出容积的雨水排入市政管网,有效减轻城市排水压力。由于水位线的大幅变化,调蓄池驳岸设计成为重点与难点,若采用“消落带”景观设计,需要选择既耐水湿,又能耐一定程度干旱的植物,用以绿化地面,防止土地裸露。
2.4海绵措施
为增强公园雨水调蓄能力,在硬质铺装、绿化种植区域中也应广泛采用海绵措施,如透水铺装、下沉式绿地、植草沟、雨水花园、生物滞留设施等,尽量将雨水滞留于公园内部,并进行过滤净化,减少向调蓄池及市政管网排放。透水砖之间的空隙容易被地面污染物填充,导致透水性变差,还会因生长苔藓变得湿滑,最后不得不提前更换,造成费用的增加。可在人流较少的次要地段采用植草格设计,搭配不同色彩的砾石,形成更天然、透水性更强、更耐久的路面。
在绿地中,丘陵间的低洼地段可依据实际地形设置雨水花园、植草沟等海绵设施,提前规划暴雨径流范围,并进行预处理,沉淀雨水中的粗泥沙颗粒。据统计,一处雨水花园可以减少雨水中40%的总氮和65%的总磷负荷,同时,能削减90%的径流量和60%的径流峰值。若适当增加其深度与容积,在暴雨发生的24h内能滞留更多的水量。海绵设施与地下水相连接,植被层与砾石层在此过程中可吸收、去除污染物质,形成一套地下水补充与过滤体系。
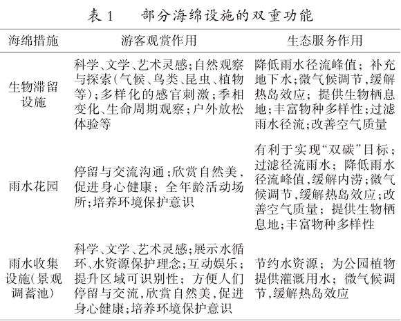
不同的海绵设施也是口袋公园设计中的观赏亮点,兼具游客观赏和生态服务双重功能。生物滞留设施、雨水花园、景观调蓄池双重功能如表1所示。

2.5屋顶绿化
虽然受到规模影响,口袋公园中一般不会有大体量建筑,但作为一项生态技术,屋顶绿化若能在积水地区周边建筑中进行运用,则能有效降低雨水径流。屋顶绿化一般由特殊构造的屋顶结构和其上的绿化种植层2个部分组成,绿化与土壤可以在屋顶荷载的承受范围内过滤、滞留部分雨水,其余部分则通过管渠排向地下。与一般建筑屋顶相比,屋顶绿化可以有效降低雨水峰值流量,如果与其他海绵设施相结合,甚至能够几乎不向市政管网排放雨水。
城市积水地区一般位于建成区,周边未必有新建建筑,但在现状建筑中进行绿色屋顶改造也是可行的,对平屋顶建筑进行荷载验算,满足条件的可以增加简单的屋顶绿化。目前,国内也出现了一些专业公司从事屋顶绿化设计、施工、改造等相关工作,虽然屋顶改造技术相对复杂,工程成本较高,但随着城市更新和老旧建筑改造的兴起以及施工工艺的改进,也能逐步降低成本。
2.6科普与互动
人的天性是亲近自然的,潜意识地会在自然中寻找安全与归宿,尤其是少年、儿童,乐于在水中、泥土或草地上玩耍打滚,并从中获得丰富的感官体验,促进其成长过程中对自身和外界的认知发展。公园中可以设置上述生态设施的展示说明装置,向游客科普海绵城市及其他生态设施的运行机理和重要作用。此外,景观调蓄池周边可以设置多种多样与水有关的趣味互动装置,例如,脚踏车喷泉、阿基米德取水器、跌水滴灌装置、压力射水枪等,既能形成公园热点吸引人流,又能多样化利用收集的雨水,寓教于乐。互动增加了游人可达性的同时,设计也应注意安全问题,尤其是调蓄池周边区域应合理设置防护措施,高差坡度比例应符合相关规范要求。由于少年、儿童保护的特殊性,公园中除调蓄池塘外,其他海绵湿地深度也应控制在安全范围内。
此外,互动区域的景观用水水质也需要额外关注,一般而言,互动区域一般设置在一系列生态过滤系统的最下游,即完成净化的雨水才能用于景观互动。但在雨水径流污染较严重的地区,如果前期各类生态措施无法有效降低污染物浓度,经检测难以达到景观用水标准,则应考虑根据检测结果有针对性地延长净化流程或增加相应措施。虽然增加互动与科普设施意味着公园需要投入更多的安全管理维护费用和设备成本,但可以让口袋公园成为周边中小学及托幼机构的游学活动场地,能显著提升其功能重要性及利用率。
3实例应用
3.1项目基地
水滴旅行公园(豹澥站口袋公园项目)位于湖北省武汉市东湖高新技术开发区中心城东北部区域,南起高新大道隙地,北至晨晖街,西侧为中石化江汉石油工程有限公司,东侧为光谷国际人才港,西南侧毗邻豹澥地铁站C出站口。地块南北跨度约150m,东西宽约75m,总面积10286m2。场地现状为自然绿地,标高较其东、西两侧地块和北侧现状晨晖街低,比南侧高新大道略高。下雨时,场地内东、西、北三面雨水汇集于地势最低处,并形成积水洼地,当雨水量超过洼地蓄水能力时,则出现雨水漫流至南侧高新大道的现象。而高新大道是武汉市重要的主干道路和景观大道之一,承担着串联武鄂,展示武汉东门户精神风貌的作用,平日里车流如织,行人络绎不绝。一旦周边雨水汇集,雨水量超出管网承受能力,会形成路面大范围积水,引起路段交通瘫痪。
3.2设计构思
豹澥站口袋公园项目秉承雨水收集与综合利用的设计理念,以汇水、流水、跌水、赏水、排水功能为背景,以“一滴雨水的旅行”线路完成公园汇水引导,串联公园景观节点,因而被命名为“水滴旅行公园”。
