艺术设计类专业“园林植物”课程教学改革与实践———以日照职业技术学院为例
摘要:艺术设计类专业学生往往存在植物知识储备不足和文学素养偏低等问题,因此对园林植物课程学习兴趣不高,课程教学很难有效达成既定目标。课程教学团队近几年在在线课程资源建设、课堂教学方法、课程思政建设和第二课堂等方面对园林植物课程进行了改革探索,采用线上线下混合式教学模式和课堂一体化教学设计,提高了学生自主学习能力和学习热情;将思政元素有机融入教学各个环节,提升了学生的职业素养和文学素养;实施第二课堂,提升了学生的专业实践能力和社会服务意识。通过课改,取得了较好的效果,课程目标有效达成。
“园林植物”是日照职业技术学院(以下简称“我院”)环境艺术设计专业景观方向开设的一门专业核心课程,授课对象为大二景观班学生,主要内容包括树木和花卉的分类、生态习性、观赏特性及造景应用,培养学生发现、分析和解决问题的能力,提高植物辨识和植物造景的能力,对于后续专业课程的有效学习起到重要的基础作用。笔者自2018年开始承担“园林植物”课程的理论和实践教学任务,教学过程中在课程内容、教学模式、课程思政、教学方法和课程评价等方面进行了不断尝试和改革实践,取得了一定的成效。
1课程教学存在的主要问题
1.1课程教学内容繁多,课时及开课时段受限大
“园林植物”课程内容繁多,涵盖植物学基础、园林树木、园林花卉和造景应用等,共安排64课时,开设在第三学期。众所周知,植物的观赏特性具有季节性,不同季节具有不同季相。为了与后续课程衔接,该课程的教学任务只能在一个学期内完成,导致学生对于不同季节植物识别要点掌握不够全面,同时对于植物的观赏特性学习不够深入,在进行植物造景时,不能全面考虑一年四季的景观效果,这是该课程教学需要解决的第一个难点[1]。
1.2学生知识储备不足,并对植物景观重要性缺乏认知
环境艺术设计专业景观方向的学生都为美术生,美术基础较好,但知识储备不足,文学素养不高,特别是植物学基础薄弱,普遍未曾接触植物学、生态学等相关知识,因此学习热情不高。同时,学生对于园林景观的认识较为片面,过多地重视硬质景观的视觉效果,忽视了植物对于造景及环境生态重要性的认识。另外,植物识别与应用涉及植物形态特征、生态习性及园林用途等,其中用到很多专有名词,学生由于基础较弱,往往在描述植物特征时用词不准确,学习兴趣不高。
1.3课程忽视传统文化及价值观的融入
“园林植物”课程教学存在“重物”“轻人”“少魂”的问题。课堂活动注重基本知识传授和应用能力培养,但忽视传统文化和价值观的融入,学生素质结构不全面,建造不出有文化、有灵魂的园林景观。学生仅仅掌握碎片化的植物知识或者应用技能,但缺乏真实情境下解决复杂园林问题的能力。课程教学过程没有扎根本土文化,脱离实践应用情境,忽视学生情感体验和工匠精神的培养[2]。
1.4课程考核评价方法欠科学
传统课程考核评价方法以学生课堂表现、调查报告和对植物识别数量为主要考核指标,这就忽视了学生在植物配置方面的实践能力和植物栽植后的管理养护能力。而“园林植物”课程教学计划中的能力目标就是学生能够对给定区域完成植物景观配置,因此出现考核结果与学生解决问题的实际能力不符的情况。
2课程教学改革思路
2.1明确课程教学目标


通过深入园林设计企业和施工企业调研,从设计岗位、施工岗位和管理养护岗位对于知识、技能和素质等方面的要求来进行剖析总结,明确“园林植物”课程教学目标即知识目标、技能目标和素质目标,将德育纳入课程思政目标(表1)。
2.2重构课程内容


我院环境艺术设计专业景观方向生源均为山东省内学生,通过对往届毕业生的跟踪调查发现,90%的学生在省内就业。再者根据专业学生的特点,在课程植物识别部分以北方园林植物特别是山东省内园林植物为主,这就大大缩减了植物识别课时数;用以增加实践环节课时(表2)。
2.3强化实践教学,注重关键能力培养
根据企业职业岗位标准要求,着力培养学生植物配置和动手建造的实践能力,以园林植物为载体,以植物景观设计与建造为手段,强化实践教学环节,提高学生实践能力。
2.4加强美育和德育浸润课程,提升学生综合素养
课堂教学中引导学生发现园林植物的形态美、色彩美,关注植物在不同季节中呈现出的不同季相美,逐渐理解植物的生态美,在此基础上提升学生创造美的能力。同时,将植物与文学、植物与人物、植物与习俗、生态观及价值观等德育内容融入课堂,以提升学生综合素养。
2.5优化课程考核评价方法
加强过程性考核,从课前的学习任务预习,到课堂学习,再到课后总结以及第二课堂,都设有考核点及分值;另外,增加德育部分的考核,引导学生养成良好的习惯、高尚的情操,提升职业素养。力求考核评价方法能够全面合理地评价每一位学生。
3课程教学改革措施
3.1加强信息化教学资源开发,建设“园林植物”在线课程
在智慧职教平台建设“园林植物”在线课程,依照教学目标和职业能力培养的要求,以目标为导向,由简单到复杂安排教学内容,构建以教学单元形式的课程结构。教学内容呈现方式多元化,有文字、图片、视频。如在园林植物识别单元,学习任务中的每一种植物,其一年四季的观赏特征(即季相)及其在园林中的应用形式,或通过图片、视频形式展现。
同时,根据多年对日照市区常用园林植物的调查跟踪,建设日照市常用园林植物种质资源库,库内植物按照用途分类,用图文详细介绍每种植物的观赏特性、生态习性、植物文化和园林用途等方面的知识,方便学生对于当地常用园林植物相关信息的查阅学习。
3.2课堂教学“教、学、做”一体化设计,灵活运用多种教学法


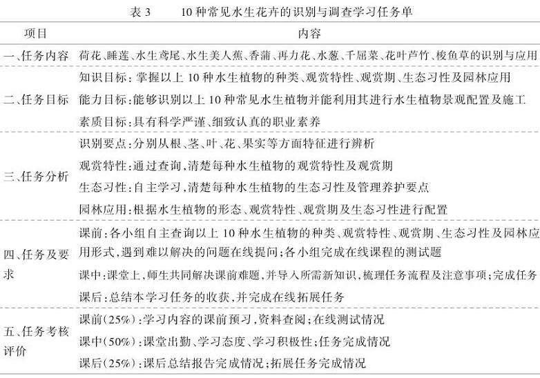
课堂教学实施采用一体化教学模式,利用分组教学法和任务驱动法等多种教学法,突出以学生为主体,注重培养学生的实践能力和自主学习能力。学习任务采用任务驱动法(任务提出—任务分析—导入知识点—任务实施—总结归纳)来完成教学目标[3]。整个教学过程分为课前线上自主学习、课中任务实施和课后总结拓展3个部分。学习任务单见表3。
3.2.1课前阶段。提前3天通过“园林植物”在线课程给
每组学生下发本堂课的学习任务单,通过学习任务单提出课堂学习任务,并引导学生进行任务分析,自主查阅相关学习资料,并完成在线预习测试,遇到难题可以在线提问。教师及时回答或引导学生解决遇到的难题,并根据每组学生在线测试结果,针对性地调整本学习任务的难点。
2.2.2课堂阶段。课堂上,教师针对学习任务的难点着重与学生探究解决,并导入本任务的知识点,与每组同学梳理任务实施的步骤,此过程中,教师可以灵活运用启发式、讨论式等多种教学方法。各组学生根据既定步骤展开任务实施,根据已掌握的信息来逐个识别本课堂所要学习的水生植物。该过程中,充分调动各组学生的主动性,教师主要起辅助作用,及时了解各组任务进行情况,出现问题及时纠偏。
3.2.3课后阶段。学生完成本任务的学习总结,整理总结出10种水生植物的种类、观赏特性、观赏期、生态习性及园林应用形式,以及在学习中遇到的问题及解决方法等等,并完成拓展任务。
3.3开展第二课堂,进行社区植物景观营造与管理提高学生综合素养


为了更好地提高学生专业实践能力,积极开展第二课堂,带领学生进行社会服务活动。“学校+企业+社区”三方合作,依托社区植物景观的改造营建和管理养护项目,“学校+企业”双主体开展第二课堂实践教学,由学校任课教师和企业指导教师互相配合来共同完成,达到“知行合一,学以致用”的目的。由此,提高了学生动手实践的能力,强化了学生解决实际问题的能力,提升了学生的专业素养。第二课堂的学习任务可根据社区实际情况及时调整,主要任务见表4。
3.4加强“园林植物”课程课堂思政内容建设
课程以生态文明思想为主线,以美丽中国建设为实践目标,从传统文化、美育培养、工匠精神和家国情怀4个方面深入挖掘思政元素,在授课过程中,将课程知识点与思政内容自然、有机结合,贯穿于整个教学过程。将蕴含传统文化的诗词融入相应的课堂教学中,不但提高了学生对植物的认知,而且提升了学生的人文素养,增强了文化自信[4];通过任课教师的举止言行,潜移默化地影响着学生的行为,特别是企业导师的言传身教,能够让学生对职业素养和工匠精神有了更新的认识;学生在对社区植物景观改造时,需兼顾考虑植物的形态美、色彩美、季相美等因素,提高了审美水平,同时也激发了创造美的意识;通过参与第二课堂的社区植物景观改造服务项目,增强学生的社会服务意识;通过一些成功案例来展现国家在生态环保、文化传承、创新引领、持续发展等方面的成绩时,让学生知道我国已经从全球环境保护者的角色,转变成了环境保护的推动者,激发学生的爱国热情和自豪感。
3.5完善课程考核评价方法
通过加强过程考核,从课前、课中、课后各个教学环节设置相应考核点,同时将第二课堂和课程思政也纳入考核中,通过组内互助、组间互评、教师评价、平台评价及企业导师评价,能够较为综合地、平等地评价每一名同学。
4结语
我院环境艺术设计专业景观方向在“园林植物”课程教学中,充分利用在线平台搭建在线课程,实施线上线下混合式教学模式,通过课前预习及测验,及时掌握学生遇到的问题,并及时调整教学重点及难点;通过课堂一体化教学设计,并积极开展第二课堂,学生成为课堂的主体,学生能主动发现问题、分析问题、解决问题,大大提高了学习的积极性;同时将思政元素融入各个教学环节,明显提升学生的人文素养和职业素养。根据课程平台所采集的课堂数据和课后调研显示,学生整体参与度明显提升,学习兴趣提高,测试成绩整体有效提升,企业导师也一致认为学生的项目完成情况得到显著提升,学生参与的社区服务项目也受到广大居民的认可,有效达成课程目标。在今后的教学中,课程教学团队将继续完善线上教学资源,强化第二课堂的实践作用,尝试更多的教学方法和手段,不断挖掘课程思政元素融入课程,以期取得更好的教学效果。