晋城市骏马岭森林公园园林植物资源调查分析
摘 要:采用实地调查与文献研究相结合的方法,对晋城市骏马岭森林公园植物多样性及景观进行了调查与分析。结果表明,该公园植物共有 90 种,隶属 35 科 71 属,蔷薇科占大多数,有 13 属 22 种;其次是豆科,有 8 属 9 种。公园内裸子植物有 3 科 5 属 7种,占公园植物总种数的 7.7%;被子植物有 32 科 66 属 83 种,占公园植物总种数的 92.3%。被子植物占绝对优势,裸子植物有较大的发展潜力。从植物资源来看,具有药用价值的有 61 种植物,具有经济价值的有 26 种植物,具有观赏价值的有 90 种植物,具有其他价值的有 24 种植物。园林植物物种较为丰富,以落叶树种为主,有区域特色,但常绿植物和草本植物较少,植物景观营造受到局限。本研究为晋城市骏马岭森林公园的建设和完善提供了理论依据。
当今社会发展迅速,人们追求的是更高的生活质量,同时也对周围的生活环境越来越注重[1]。植物资源是人们赖以生存的重要资源和基础,园林植物在城市园林中占有重要地位,具有重要的生态效应,已经成为治疗城市病症的良药。公园绿地在园林建设中起着至关重要的作用,具有美化环境、改善当地环境气候、净化空气、降低噪音、舒缓压力等功能,同时可满足休闲、健身、交往的需求[2]。园林植物资源的正确应用对公园绿地生态系统的发展有着很大的影响,并且可以提供良好的绿色氛围,放松身心,拥抱大自然,在一定程度上消除疲倦[3]。
园林植物是公园景观营造的重要组成部分,具有较高的观赏、经济或其他综合价值,在建设良好居住环境和提高园林绿地方面有着不可或缺的作用,在一定程度上提高公园的绿化程度,并且从植物资源的丰富度可以体现出公园的生态性和建设风格[4]。由于植物的形态各异,不同的乔木、灌木和草本配置可以形成不同的空间结构,不同的植物可以满足不同人群的要求,同时可以满足城市不同环境的建设要求。
绿化与人们的生活息息相关,给人们的生活添加绿色的气息,园林植物可改善环境生态因子,使局部小气候对游人的身体有保健作用,让园林植物在绿化建设中更加有意义[5]。园林植物是用于绿化的植物原料,是园林建设中不可缺少的材料,园林植物造景直接影响到园林建设的质量及园林功能的发挥[6]。
植物资源调查主要是对有用品种、保护管理、分类系统的研究,并为医药、食品加工及其他工业部门提供长期稳定的原材料来源,而且对区域经济社会的平稳发展以及增加民众的经济收入等都有很大的现实意义。最近几年,在国内有不少对园林植物资源的研究,孙雪霞[7]调查分析了郑州市紫荆山公园园林植物应用中存在的问题并提出建议;杜元军等[8]研究了沂水国家湿地公园植物资源;卢虹羽等[9]调查分析了北碚公园在植物资源利用方面存在的问题,提出相应的改进建议。在国外,Ren Y.等[10]研究了中国北方萱草属植物资源,Yang Zheng 等[11]研究了中国辽宁省野生鸢尾属植物资源。
1 研究概况
1.1 调查地点自然概况
骏马岭森林公园位于晋城市阳城县府南路和金阳街相交处,阳城县隶属于山西省晋城市,是太行、太岳、中条 3 条山脉的交汇点。 年平均气温为 11.7 ℃,全年无霜期 180 d,年平均降雨量 627.4 h,年蒸发量2 000mm 以上,1 月份平均气温 -3 ℃,总日照年平均2 571.3 h,四季分明,气候宜人,冬暖夏凉,冬无严寒,夏无酷暑[12]。
1.2 调查方法
采用实地调查与文献研究相互结合的方法[13],对公园进行多次实地调查,科学智能地记录相关的植物资源数据。提前规划好实地调查的路线,沿路线对公园进行分块观察调查,使用相机进行拍照,遇到形态各异的物种使用花伴侣、形色等 APP 识别植物,识别之后截图保留。公园里的植物一般会有标识牌标注植物信息,可以拍照保存相关资料,这种方法可以记录沿路的植物,更好地调查该公园的植物分布和景观配置。在记录完成之后将所有的截图、植物照片以及标识牌资料照片整合到一个文件夹里面,按照《中国植物志》、花伴侣 APP 等对植物的种类和特征进行鉴定,采用标本标记的方法区分植物种类,统计收集记录的资料,分析植物的科属种组成、生活型及植物科的分布区类型、植物资源价值等,之后在 Excel 表格里面进行整合统计,分析数据[14]。最后,针对所得到的数据提出合理性建议。
2 结果与分析
2.1 晋城市骏马岭公园植物科属种组成

晋城市骏马岭森林公园植物有 35 科 71 属 90 种,蔷薇科占多数,有 13 属 22 种,其中李属有 6 种,占比最多;其次是木瓜属、蔷薇属、桃属、杏属均有 2 种,而棣棠花属、火棘属、梨属、山楂属、榅桲属、珍珠梅属、石楠属、樱属最少,均有 1 种。剩下的科有豆科 8 属 9 种,菊科 6 属 7 种,木犀科 5 属 5 种,杨柳科 2 属 5 种,松科 2 属 4 种,锦葵科 3 属 3 种,唇形科、柏科、桑科、漆树科均为 2 属 2 种,鸢尾科、卫矛科、毛茛科均为 1 属2 种,最少的科有杜仲科、桦木科、黄杨科、百合科、苦木科、蜡梅科、蓼科、柳叶菜科、马鞭草科、木兰科、槭树科、千屈菜科、银杏科、罂粟科、梧桐科、玄参科、山茱萸科、十字花科、石榴科、忍冬科、瑞香科,均为 1 属 1 种。2.1.1 园林植物科属种组成。由表 1 可知,被子植物有32 科 66 属 83 种,裸子植物有 3 科 5 属 7 种。
被子植物在晋城市骏马岭森林公园园林植物组成中占明显的优势地位,裸子植物种类较少,应用次数较少。被子植物占植物科数的 91.5%,占植物属数的92.9%,占植物种数的 92.3%;裸子植物占植物科数的8.5%,占植物属数的 7.1%,占植物种数的 7.7%。将植物种数≥5 种的科作为优势科,则晋城市骏马岭森林公园内共有优势科 5 科 48 种,其中蔷薇科植物种类相对较多,一共 22 种;其次还有豆科、菊科、木犀科、杨柳科,分别有 9 种、7 种、5 种、5 种。


2.1.2 园林植物生活型分析。植物的生活型是指植物长期适应生长环境,并表现在外形、结构和习性上的类型,植物群落的外形与结构,主要决定于其优势种的生活型。通常情况下,可以将园林植物按生活型的差异分为常绿乔木、落叶乔木、常绿灌木、落叶灌木、多年生草本、一年生草本等类型。通过查阅资料和整合数据对晋城市骏马岭公园园林植物生活型组成进行了统计。由表 2 可知,晋城市骏马岭森林公园园林植物乔木和灌木生活型分布均匀,其中常绿植物较少,今后在该公园园林植物优化提升时尽可能多地应用常绿植物品种,使园林植物配置更为合理。
晋城市骏马岭森林公园生活型有乔木、灌木和草本,常绿乔木 4 种,占 6.5%,落叶乔木 18 种,占 29.5%;常绿灌木 2 种,占 3.3%,落叶灌木 17 种,占 27.9%;多年生草本 17 种,占 27.9%,一年生草本 3 种,占 4.9%。
晋城市骏马岭森林公园共有乔木类 13 科 19 属22 种,草本类有 12 科 19 属 20 种。乔木类在公园园林植物群落景观层次中位于上层,高低不同,形态各异。灌木类 12 科 18 属 19 种,灌木类在公园园林植物群落景观层次中位于中层,作为人们视线的聚焦点,具备较高的观赏价值和观景效果。草本类在公园园林植物群落景观层次中位于中下层,与灌木和乔木配置营造景观。
2.2 晋城市骏马岭公园植物科的分布区类型


分布区类型是指植物种群的自然分布图式基本一致地再现,而科的自然分布型则是科中植物自然分布区区域的统称。对晋城市骏马岭森林公园具有 3 种以上的植物科进行了统计(见表 3),有 3 种以上园林植物的科有蔷薇科、豆科、菊科、木犀科、杨柳科、松科、锦葵科,共有 55 种。蔷薇科分布于全世界,北温带较多,共有 22 种;豆科和菊科广布于全世界,其中豆科有 9种,菊科共有 7 种;木犀科广布于温带和热带各地,共有 5 种;杨柳科分布于热带和南半球地区,共有 5 种;松科大多分布于北半球,共有 4 种;锦葵科分布于温带及热带,共有 3 种。
2.3 晋城市骏马岭公园园林植物资源分析
植物资源可按照其价值分为药用价值、经济价值、观赏价值、其他价值。园林植物中有部分植物具有多种价值,比如玫瑰、黄栌、山茱萸、臭椿、艾、贴梗海棠等植物。


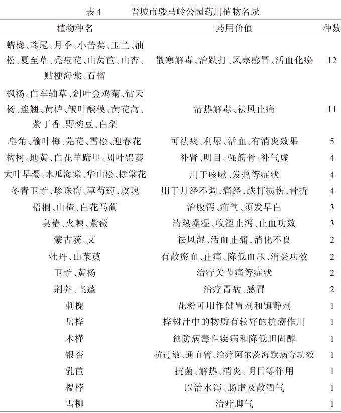
2.3.1 药用价值分析。通过查阅资料,由表 4 可知,有61 种植物具备药用价值,其中有 12 种植物可以散寒解毒,治跌打、风寒感冒、活血化瘀,有 11 种植物可以清热解毒、祛风止痛,剩下的可用作健胃剂和镇静剂、补肾、治疗脚气、治疗关节痛等。

2.3.2 经济价值分析。通过查阅资料,由表 5可知,一共有 26 种植物具备经济价值,其中有 12 种植物的木材可供制家具,有 3 种植物可以用作饲养,剩下的可用于生食、酿酒、植物性杀虫剂、木雕等。


2.3.3 观赏价值分析。园林植物的观赏特性即欣赏价值,指植物的造型、花、果实、叶等具有形状、颜色、纹理变化的观赏性。本次调查按植物主要的观赏部位可分为观花、观果、观叶和观姿植物(见表 6)。
公园共有 90 种植物具有观赏价值,其中有 35 种植物具有观叶价值,以草本为主,能够为公园营造出很好的景观;32 种植物具有观花价值,以灌木和乔木为主,在不同的季节都能够呈现出色彩斑斓的观赏景象;16 种植物具有观赏价值,以乔木为主,树干挺拔,高大耸立,具有较高的观赏和生态价值;7 种植物具有观果价值。
晋城市骏马岭森林公园园林植物中最为突出的是蔷薇科的玫瑰和芍药科的牡丹,公园独立设计了牡丹园和玫瑰园,突出公园的景色特点,吸引游客的眼球,为公园绿地建设锦上添花。
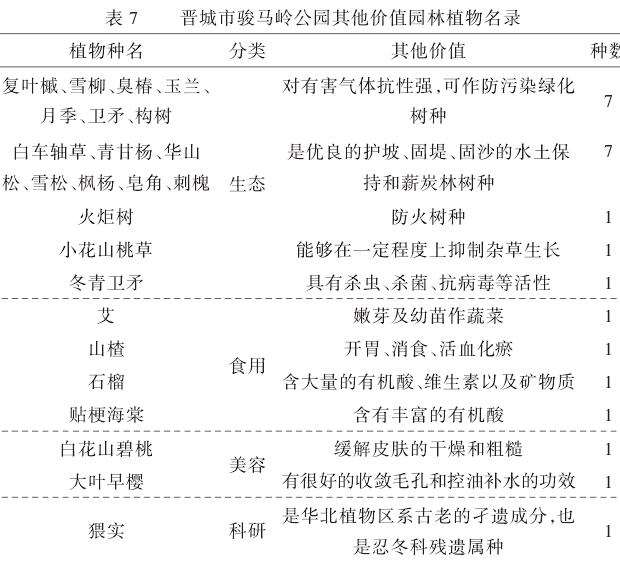
2.3.4 其他价值分析。其他价值包括生态价值、科研价值、美容价值、食用价值。通过查阅资料,由表 7 可知,一共有 24 种植物具备其他价值,其中17 种植物具有生态价值,4 种植物具有食用价值,2 种植物具备美容价值,1 种植物具有科研价值。由此可知,具有生态价值的植物较多,能够为园林的生态建设带来很大的帮助。
3 结论及建议
3.1 结论
通过全面调查晋城市骏马岭森林公园园林植物,总结园林植物的种类和资源价值,发现骏马岭森林公园园林植物物种较为丰富,但裸子植物数量较少,应用频次较低;以落叶树种为主,且有区域特色,但常绿植物和草本植物数量较少,植物景观营造受到限制。由于公园园林植物中过多选用落叶树种,常绿树种应用比例较小,导致公园季节特征模糊,没有动态的生机感[15]。
公园在养护方面存在不足,无论是在绿化带还是在公园内,对园林植物的养护力度都明显不足,沿路的枝叶干枯发黄没有及时进行养护,导致实际使用时往往不尽如人意,一些观赏型的园林植物形状不美观,对公园的观赏效果有一定的影响[16]。
虽然晋城市骏马岭森林公园可供观赏的园林植物资源丰富,但在绿化建设中应当考虑到美观、科学等因素,引进有乡土特色的植物,便会相得益彰[17]。比如公园单独设立的牡丹园和玫瑰园,这 2 个物种是该公园的特色植物,装点了公园景观,打造公园特色景观,使人们心情愉悦。
3.2 建议
在园林植物利用中,应当根据气候条件、立地条件等适当配置观赏性的植物品种,丰富园林植物资源;种植有地域特色的树种来提高公园整体的美观性;常绿植物物种较少,应当多引进常绿植物,平衡园林植物生态,从而全面优化提升公园植物景观[18-19]。
园林植物的养护是实现园林植物可持续发展的先决条件,根据不同环境和气候条件对不同的物种进行针对性养护,确保园林植物健康茁壮成长。“三分种植,七分养护”,加强后期的养护管理,美化公园植物景观,定期定量地进行树木修剪和养护,遵循“预防为主,综合防治”原则开展病虫害防治工作,提高晋城市骏马岭森林公园园林植物景观的整体质量[20]。
应当合理规划园林植物布局,给人们开辟一条绿色的休闲通道。用全局性、系统性、科学性的管理体制来指导园林规划,通过高效的绿化配置,维持生态型的园林景观,满足人们的使用需求’21{。
加大宣传绿化的力度,提升市民保护绿化植物的意识,防止随意践踏,要形成全民绿化的氛围’221。并且加大对公园现有植物物种(牡丹、玫瑰)的保护力度,维护牡丹园和玫瑰园的景观配置,凸显公园独有的园林植物特点。
