在地文化视角下广州增城回迁社区景观微更新设计策略———基于项目教学实践的探索
摘要:回迁社区景观微更新设计面临着如何平衡在地文化传承与现代化需求的挑战。基于此,以广州增城太平新村回迁社区为研究对象,对其社区景观设计现状进行调研,运用景观基因理论与层次分析法(AHP),挖掘和筛选了在地文化因子,并通过学生设计项目实践,探讨在地文化在回迁社区景观微更新设计中的转化路径。由此,提出在地文脉融入现代生活、尊重回迁居民深层次需求、借鉴乡土生态智慧的策略,旨在促进回迁社区景观设计中在地文化的传承与创新。
在过去几十年的城市化进程中,广州城市建设用地需求量持续增加,增城区大量农村土地被征收,场地原有村落被纳入城市规划范围,政府划出专门的地块按城市居住区规划设计标准统一建设回迁社区(又名安置社区)。原村民被集中安置到回迁社区,以回迁居民的身份自动融入城市生活。在城乡融合的进程中,乡村文化遭受城市文化的猛烈冲击,传统乡村社会结构和空间形态趋于解体,邻里关系被打破重组,村民对乡土文化的认知和认同也发生了改变。这种文化断裂不仅影响着社区的社会结构,也削弱了居民的归属感和社区凝聚力。在此背景下,城乡融合型社区环境设计需要在尊重城市化发展的同时,延续乡土文脉,传承在地文化,做到既让城市留下记忆,又让人们记住乡愁。如何平衡城市发展与在地文化的传承,不仅是城乡融合进程中的关键问题,更是当前以城市微更新为主的存量时代面临的重大挑战。
当前,关于城乡融合中回迁社区的研究主要聚焦于空间重构、治理策略等方向,从设计维度探讨回迁社区微更新的研究还不多见。然而以在地文化为导向的社区景观微更新的研究却是当下学术界研究的热点。回迁社区是城市社区与乡村社区的过渡地带,具有城乡文化的双重属性,其管理形式主要是村民自治,其特殊性决定了社区景观微更新的复杂性和研究样本的多样性。因此,更适合作为特殊的样本进行研究,探讨如何将在地文化与回迁社区更新设计融合,实现社区赋能的研究有重要的现实意义。
鉴于此,本研究以在地文化视角,深入分析广州增城回迁社区景观设计的现状,选取具有典型回迁社区景观特征的太平新村为案例,结合学生的项目设计实践,通过考察当地居民的生活方式、行为习惯、审美需求等内容,挖掘其中蕴含的在地文化基因,并将其有逻辑地转化到回迁社区景观设计中,形成切实有效的回迁社区景观微更新策略,以期在城乡融合的过程中实现文化传承与现代化发展的平衡。
1广州增城回迁社区景观设计现状分析
增城区位于广州的东部,是粤港澳大湾区的核心区域,也是国家城乡融合发展的试验区。按照增城区的总体发展规划,该区于2008年启动了挂绿湖水利工程项目。为实施该项目,增城区对核心区域内涉及的9个行政村受影响的村民进行了安置,最终建成11个回迁社区。其中,荔湖街占半数以上,分别为罗岗村、明星村、光明村、太平村、五一村、西瓜岭村。通过文献查阅与实地考察,对荔湖区6个回迁社区景观进行了系统调研。研究发现,这些回迁社区整体规划在一定程度上考虑到了在地乡土文化的保护与传承。①保留了传统的历史文化建筑和古树名木。如光明村回迁社区规划中对昌凤刘公祠及风水塘进行避让和保留。②在回迁社区主要出入口、道路入口或村口等重要景观节点放置村名石刻界碑,以延续村落文化记忆。③回迁社区景观设计基本满足了人们日常生活和休憩需要。④个别社区展现出对在地文化的特别关注。如西瓜岭社区保留并保护了3棵古树名木:1棵236年树龄的格木,2棵134年树龄的乌榄(截至2024年),并依托这些古树资源在社区中央打造了一个兼具绿色景观和休闲娱乐功能的口袋公园,有效延续了村民的集体记忆。
6个回迁社区虽然属于同一地区,拥有共同的乡土文化资源,但每个村庄都有其独特的景观文化资源。例如,西瓜岭村以红色文化资源为特色、五一村以其同文义学知名,而太平村则以“一村一品”水果产业闻名。然而,在实地调研中发现,这些独特的文化特色并未在社区景观设计中得到充分体现。加之受传统观念、生活方式、民俗习惯、审美取向的影响,许多回迁居民难以适应城市生活方式,出现了破坏公共景观来种植蔬菜,占用休闲区晾晒农产品,对社区景观设计不理解等行为。这些表象行为背后指向了回迁社区景观设计中的几个关键问题。
第一,回迁社区景观设计对场地文化记忆的传承和表达不足。因回迁社区属于保障性住房,不少景观套用了标准化的城市居住小区景观模板,过度关注景观的功能性和城市化审美,而忽视了乡土文化传承和延续,因此设计缺少对地方特色和历史文脉的深刻表达。这种未能考虑回迁居民原有文化背景的设计策略导致了景观高度同质化,不仅削弱了社区的“场所精神”,还割断了社区环境与场域在地文化的联系,让回迁居民难以在新环境中感受到熟悉的文化氛围,建立归属感。
第二,回迁社区景观设计未能充分回应居民的文化与情感需求,尤其是对中老年群体的关注不够。回迁居民在适应城市化生活的过程中需要一定的过渡空间来缓解心理不适。然而,现有回迁社区景观设计大多未能提供与原乡村生活场景相关联的缓冲区域。村民熟悉的田间地头、农家小院、村落街巷等乡村景观消失,邻里间自由交往的公共空间也大幅减少。这种环境的变迁对中老年居民的传统生活方式和社交模式造成极大冲击,尤其是那些长期从事农业生产活动的群体因社会价值和身份认同的缺失,对新环境的认同感较低。
第三,回迁社区景观设计缺乏对乡土生态智慧的深入挖掘和有效应用。传统乡土景观设计中蕴含了高效利用自然资源和低影响环境的生态智慧,如自然渗透的雨水管理、多样化的植物种植、因地制宜的水土保持等措施。而回迁社区景观设计策略往往与传统生态智慧脱节,忽视生态可持续发展的原则和地方性生态实践的借鉴,未能形成低影响、低投入、低维护的可持续生态景观循环链。例如,很多回迁社区景观采用的观赏性草坪和硬质地面铺装等景观元素虽然在短期内显得美观整洁,但也会带来排水不畅、景观自我更新能力弱等问题,这不仅增加了维护成本,还减弱了生态系统的韧性,最终影响人居环境的整体满意度。
可见,广州增城回迁社区景观设计在乡土文化保护上虽有初步考量,但在深入挖掘在地文化内涵、增强回迁居民归属感、借鉴和应用乡土生态智慧等方面尚存不足,亟须通过微改造等形式进行优化提升,使其更好地传承地域文脉,提升居民的生活品质,营造一个更具包容性和凝聚力的和谐社区环境。
2文献回顾
2.1回迁社区景观微更新的策略研究
通过梳理社区更新与景观微改造文献发现,国外对社区景观微更新策略的理论与制度研究较为成熟,主要侧重于文化遗产修复再生、公众参与和社区共建等宏观与中观层面。这些研究强调妥善保护与活化社区内的历史文化遗产,注重社区社会性与空间性的结合,通过“自上而下”和“自下而上”的双重驱动机制有意识地引导公众参与社区微更新计划[1]。国内学者关于社区景观微更新策略的研究主要聚焦微观层面,多借助个案分析和实践探索,从空间优化、生态可持续、文化传承、公众参与、使用者需求、社会治理等多个维度展开研究。侯晓蕾[2]探讨了社区公共空间景观微更新策略,强调景观微更新不仅要追求美观和功能优化,还要兼顾生态可持续性和文化传承,同时鼓励社区居民参与景观的共建与维护,建议通过公众广泛参与的方式提升居民对环境认同感和归属感。刘悦来等[3]认为在社区景观微更新中,公众参与和社会治理的结合至关重要;并以上海社区花园项目为例,探索如何利用空间更新这一载体,推动社区自我更新,再造社会关系,实现社区自治与可持续发展的目标。上述研究虽然以社区花园和老旧社区景观为研究对象,但其创新的景观微更新策略却具有广泛的借鉴意义。
关于回迁社区景观微更新的研究,国内学者在低成本设计、生态可持续性、人性化设计等方面进行了初步探索。张润茗[4]从低成本与人性化设计的角度,对杜家庄安置社区绿地景观规划设计策略进行了论述;肖瑶[5]以西安市乐居场小区为例,从景观公平、生态可持续和文化延续的多维目标出发,阐述了回迁安置社区的微更新设计策略。但这些研究多侧重于物质空间的优化,而对在地文化传承与社会关系重构的研究关注不足。尤其在探索如何通过景观设计深度融合在地文化,增强社区居民的参与性和认同感等方面,还有待进一步深化和拓展。
2.2在地文化与场所依恋
在地文化是指某一地域在特定的历史背景下所形成的独特文化与价值观念,既包括物质层面的地域风貌、特产资源、传统建筑等,也涵盖非物质性的宗教信仰、民俗文化、生活方式及社会组织结构等[6]。场所依恋则是指人们与特定场所之间的情感联结,表现为对场所的认同、依赖和归属感,其形成往往依赖于在地文化的积淀[7]。二者相互作用,在地文化赋予场所独特的历史和文化内涵,使其成为居民情感依赖的对象,而场所依恋通过情感强化人们对在地文化的认同和归属。这种互动不仅有助于地方文化的传承,还能在回迁社区景观微更新设计中为居民提供文化认同和情感纽带,增强其对更新项目的支持。
2.3文化景观基因
文化景观基因理论借用了生物学的“基因”概念,将其引申为文化景观中的核心要素。刘沛林[8]指出,“基因”是文化景观“遗传”的基本单位,是区别不同文化景观的关键因子,同时也是识别特定文化景观的重要依据。文化景观基因理论被广泛应用于传统聚落的保护、城市更新、社区景观规划设计等多个领域,通过综合分析文化景观的物质载体与文化内涵,识别并提取其中独特的文化因子,构建文化景观基因的系统性框架,不仅为文化景观的传承与更新提供了新的视角和方法,也为地域景观微更新设计提供了理论支撑。
3回迁社区在地文化基因挖掘、提取与转译
3.1太平新村在地文化资源的挖掘
太平村位于广州市增城区荔湖街西南部,因太平墟得名,回迁后更名为太平新村。该村占地240hm2,其中回迁社区占地面积14.30hm2,有640户2755名村民(截至2021年9月)。该村地处两广丘陵向珠江三角洲平原的过渡地带,气候炎热多雨,长夏无冬,特别适宜种植农作物及果树。长期以来,村民以传统农耕为生,主要种植水稻、花生、木薯、果蔬,轮作方式的沿用充分体现了农耕文化的深厚底蕴。农耕文化不仅是太平村在地文化的核心,也是连接太平村传统与现代的桥梁。回迁后,太平新村通过土地流转,引入现代农业园区———乡丰果园,大力发展特色水果产业,为当地提供了大量就业机会,提升了村民的生活水平。2021年,太平新村水果入选省级“一村一品”项目,成为传统农耕文化与现代农业的成功典范。
在文化方面,太平新村原住民以客家人为主,受当地广府文化影响,形成了客家文化与广府文化并存的独特风貌。这种文化融合不仅体现在村民的生活习惯中,还反映在建筑风格、庭院布局、宗教信仰、节庆活动等方面。例如,村民普遍在村旁、宅旁、路旁、河旁种植果树、竹子、风景树等乡土植物,追求自然与人居环境的和谐共生。同时,在住宅、宗祠、书院、寺庙等建筑周围种植包含美好寓意的“风水树”,如榕树、木棉、荔枝、龙眼等,体现了村民的趋吉避凶的心理。
此外,宗族观念、传统信仰、民俗活动在太平新村依然占据重要的地位,村民对宗祠有深厚的感情。它不仅是家族凝聚力的象征,也是村落的公共活动中心。在太平新村回迁社区的规划设计中,专门为祠堂建筑群预留了场地,重新建造了新的祠堂建筑群。祠堂旁边还设置了风水塘———泮池,并预留了宽敞的活动场地用于表演舞狮、舞貔貅等传统民俗活动,体现了村民在现代化进程中对传统文化的坚守。


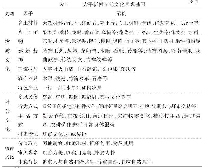
综上所述,增城太平新村的在地文化可划分为物质文化、社会文化、精神文化3个层面。通过文献研究与实地考察等方式提取太平新村在地文化因子,优先选择易于识别,认同性高,实用性强,且易于转化的文化因子,剔除封建糟粕及过于抽象、难以与景观设计融合的文化因子,挖掘出太平新村在地文化景观基因(见表1)。
3.2在地文化景观因子的筛选与提取


克里斯托弗?亚历山大(ChristopherAlexander)提出社区更新的目的是服务于人的需求,设计应注重居住环境与人的深层次联系,并非将二者割裂。基于这一理念,本研究通过对回迁居民、租户进行深度访谈和参与式观察,提取、精简、整合在地文化景观因子。例如,将“村史传说”并入“乡风民俗”,把“建筑装饰”与“建筑技艺”纳入广义的“建筑元素”范畴中。最终筛选出乡土材料、乡土植物、建筑元素、乡风民俗、生活方式、价值取向、生态智慧八项核心因子,采用层次分析法(AHP)构建层次矩阵模型(见图1),进一步明确太平新村回迁社区景观微更新重点设计的方向。
本研究招募9位设计专业的教师、12位环境设计专业的大学生和6位太平新村居民,共27人进行问卷调研,以验证提取的景观因子对太平新村在地文化的体现效果。参与者涵盖了不同年龄、职业和文化层次的群体,尤其是邀请了太平新村原住民,以增加调研结果的可信度。问卷设计采用Likert五级量表(1=非常不同意,2=不同意,3=一般,4=同意,5=非常同意),评估了5个准则层下的8个在地文化景观因子。
评分结束后,依据层次分析法(AHP)构建判断矩阵,对文化识别、环境契合、乡土特色、人文关怀、生态适应5个准则层要素进行两两比较。构建好的判断矩阵通过公式进行归一化处理,以确保数据处理的准确性。其中,aij表示xi与xj在选择因素上的相对重要性比值,n为影响因素个数。通过计算得出太平新村在地文化景观因子的权重向量Wi=[0.24240.4776,0.0550,0.1251,0.1000]。为避免重要性两两比较可能产生的矛盾,需要进行判断矩阵的一致性检验。先计算一致性指标CI=(λmax-n)/(n-1),接着根据随机一致性比率公式CR=CI/RI,计算得出CR=0.0467<0.1,表明判断矩阵一致性可接受。之后,依据问卷数据计算各准则层的平均得分,并按权重加权求和得到8个方案的得分和排名(见图2)。

由图2可知,C4>C5>C7>C6>C8>C2>C3>C1,乡风民俗是太平新村回迁社区景观微更新设计中优先考虑的因素。行为方式与价值取向紧随其后,表明它们也是在地文化表达的重要维度,在维系回迁社区凝聚力和文化传承中具有重要作用。生活方式和生态智慧虽然排名居中,但其得分与前三项差距不大,说明在设计中仍需充分考虑。而乡土材料、乡土植物与建筑元素排序较低,反映出回迁社区景观微更新设计不应局限于简单的元素符号堆砌,而应更深层次考虑居民的多元需求,提升景观设计的文化深度与功能性。
3.3在地文化景观基因的转译

基于层次分析法(AHP)对太平新村在地文化景观的关键因子筛选结果,引导学生在项目实践中将乡土民俗、行为方式、价值取向、生活方式、生态智慧等多维文化景观因子进行设计转译(如表2、图3),转译作品不仅在视觉与空间表达层面展现了在地文化的独特性,还充分回应了回迁社区居民的情感需求和生活习惯,实现了在地文化传承与现代景观美学有机融合。

4回迁社区景观微更新设计策略
4.1在地文脉融入现代生活,构建“都市村社”的生活方式
回迁社区景观微更新设计必须重视在地文化的传承与创新,使其在现代生活中得到延续和转化。乡风民俗是回迁社区在地文化的核心,它承载着社区的历史记忆与文化认同。设计决策者应避免采取“一刀切”的景观营造模式,尊重在地文化的独特价值,寻求城乡文化共生的关节点,以及传统与现代生活方式的融合路径。在具体设计中,需深入解读在地文化符号,挖掘其背后的文化内涵,并赋予其新的时代意义,而非简单地拼贴或挪用乡土材料与建筑元素。在此基础上,设计者应将这些文化符号转译为符合现代生活方式和审美需求的景观表达。例如,在材料使用和空间布局上,融入“物尽其用”“循环节用”等乡土智慧,通过创新性地应用本土材料,使乡土文化元素在现代生活场景中得以延续,实现功能与美学的双重转化。这一设计策略有助于构建融合城市功能与在地乡土文化特色的“都市村社”,提升居民的归属感,强化其对在地文化的认同与自信。
4.2尊重回迁居民的深层次需求,赋能社区活力升级
回迁社区景观微更新设计应考虑到回迁居民的情感与精神需求,分析其行为方式、生活方式和价值取向,明确他们对社区公共空间的真实诉求。公众参与是确保设计方案符合回迁居民实际需求的重要途径,设计师可通过工作坊、座谈会、一对一访谈等形式广泛收集各方意见与建议,制定出贴合居民多元需求的景观更新设计方案。在此过程中,不但要重视物质空间的优化,还应特别关注回迁居民的情感联结和归属感的培育。通过回应回迁居民的深层次需求,提升社区活力,推动在地文化的传承,构建具有文化认同与归属感的共建共享型社区。同时,营造承载乡村记忆的适应性空间,使居民在新的生活环境中感受到熟悉的文化氛围,长时间保留传统的生活习惯与社交模式,心理上更好地融入城市生活。例如,将单调的草地改造为可食性景观,打造与回迁居民原有生活方式相契合的绿化空间。此外,还可以借鉴国内外社区共治的成功经验,鼓励居民参与设计、建造、后期园艺劳作及空间管理等活动,为以务农为生的原住民提供心理慰藉与自我价值实现的机会,激发他们对公共景观的责任感与维护热情,增强社区凝聚力。
3实施教学
3.1课前准备阶段
依据教学大纲,将课程分为课前-课中-课后三部分进行教学,其中课前,基于超星学习通在线平台,发布预习任务:①了解明清时期的皇家园林和私家园林的风格、特征;②分析北京颐和园的历史沿革和布局特征;③利用SketchUp软件完成颐和园和凡尔赛宫模型制作。按照学生意愿,组成学习小组,分工合作,授课老师检查学生完成的讲稿和PPT课件,并提出修改意见。教师补充学生课件中缺少的内容,并完善学生的讲稿。同学们通过互相帮助,感受团结合作精神,授课教师以认真负责的治学态度,形成精益求精和不断进取的工匠精神。
3.2课中教学阶段
根据教学课程,选择合适的教学环节,实现立德育人的目标,具体如表1所示。
3.3课后拓展阶段
课后要求学生以“生态文明理念下的园林设计思考”为主题,结合课程内容,运用生态设计理念完成校园改造设计。由学生互相评分,汇总并计算平均分。对表现优秀的学生提出表扬,同时也指出学生表现中存在的问题。教师根据学生的课程心得,及时改进教学内容,为课程改进提供参考。
4课后教学反思
通过历史与文化热点新闻分享,与时俱进地引入话题,激发学生学习兴趣和对传统文化的关注;借助当下新闻热点,使学生感受古典园林的魅力,提升学生课程内容的参与度;将明清园林的相关视频穿插于课堂教学,使学生更直观地感受园林文化的历史变迁,丰富课程知识,提高眼界,培养审美能力。今后更加注重知识与技能、过程与新教学手段的应用、学生能力与正确人生观等多层次教学目标的落实,学以致用,潜移默化地将思政元素有效地融入课堂知识点中。
5结语
古典园林中蕴涵着中华民族浓厚的思想精神,是中华优秀传统文化的代表之一,这门课程包含家国情怀、工匠精神、人与自然和谐相处、造园智慧等思政要素,具备思政育人的课程教学特点。在教学实践中,以各个时期的古典园林为切入点,在实践和教学活动中融入思政元素,进一步帮助学生了解中国优秀的传统文化和拓宽视野,弘扬中国文化,坚定文化自信和认同感。引导激发学生在今后的园林实践中,肩负使命、服务社会,争当一名传承中国传统文化的园林设计师。