园林景观设计课程思政教学改革探索:立德树人与专业技能的深度融合
内容摘要
摘要:园林景观设计作为高校环境设计专业的一门核心课程,课程教学不仅要注重增强学生的专业知识和实践技能,还要注重对学生进行德育熏陶,将立德树人贯穿到教学的全过程,培养学生具备符合当代社会需求的专业素养和创新能力。基于此,该课程教学改革通过挖掘园林景观设计蕴含的思政元素,梳理整合教学资源,通过建设途径进行教学改革探索与实践,旨在实现专业知识与思想教育的有效融合。
关键词
课程思政, 园林景观设计, 教学改革, 立德树人, 生态文明, 传统文化
1 园林景观设计课程分析
《教育部高等教育司2020工作要点》提出,要“充分发挥各类课程的育人功能,深入挖掘各门课程蕴含的思想政治教育内容,促进专业课与思想政治理论课同向同行,实现价值引领、知识教育、能力培养的有机统一[1]。”当前,思政教育理念已在各高校开展落实,在专业课程中融入思政教育,有助于践行立德树人的育人观,使学生的发展更好地符合国家和社会对人才的需求。
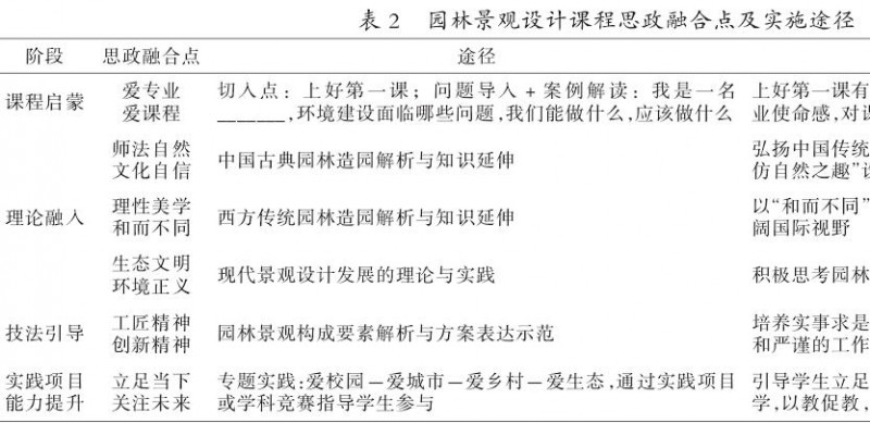
“园林景观设计”课程为广州应用科技学院环境设计专业学生的必修课程,一共56学时,其课程核心是探索改善人与自然环境的相互协调关系。其价值不仅体现在改善和提高人们的居住环境质量,也体现在创造融社会形态、文化内涵、历史传承为一体的多元空间。
课程的教学过程不仅要注重提升学生专业知识与技能,更要注重培养学生价值观与使命感。根据教学大纲,课程分为六大章节三大模块:理论篇-方法篇-实训篇。在教学中以多种形式融入思政教育内容,课堂中主要以点拨启发、分组讨论、经典案例解读等方式融入,强化专业基础知识的同时,注重培养团队协作精神。教学活动设计力求思政元素融入方式自然不生硬,实践设计则注重生态文明引导,树立“大国三农”情怀与工匠精神。
2 课程思政教学设计
2.1 挖掘思政元素
2.1.1 领悟传统园林美学,感知中国园林文化博大精深。 中国古典园林被誉为世界园林之母。传统园林“尊重自然、顺应自然”的设计观与现代生态文明理念一脉相承。通过中西古典园林对比,引导学生以“和而不同”的视角看待设计思想差异,增强文化自信。
2.1.2 树立生态文明理念,培养环境正义精神。 “绿水青山就是金山银山”是景观设计的基本原则。教学中引导学生通过场地调研,掌握如何有效利用资源,构建可持续园林景观,厚植环境正义精神。
2.1.3 弘扬工匠精神,培养严谨工作作风。 针对现代设计追求“短平快”的问题,将工匠精神的“匠心、匠智”融入设计。在方案表达章节,严抓设计质量,培养学生精益求精的职业素养。
2.1.4 立足当下,植入未来发展理念。 结合乡村振兴、健康城市等热点,开设专题设计。引导学生关注生态、艺术、情感三大需求,做到调研实、推导实、出图实。
2.2 思政元素融入策略
广州应用科技学院的融入策略分为:课程启蒙(激发认同)-理论融入(提升自信)-技法引导(树立工匠精神)-实践能力提升(响应国家政策)。
3 课程思政教学案例——中国古典园林经典作品解析之“月到风来亭”的浪漫美学为例
本案例选自理论模块第二章。意境是中国古典园林的灵魂,“月到风来亭”取自韩愈诗句,是中国园林“诗情画意”的典范。通过此案例,让学生领悟如何将文化脉络转化为空间语言。
3.1 课堂教学目标
- 知识与技能目标: 掌握“月到风来亭”的造景意境表达手法,学习因地制宜的设计逻辑。
- 思政育人目标: 感知诗文意境美,弘扬传统文化,提升文化自信。
3.2 教学程序
教学过程分为三个环节:
- 课前发布任务: 发布“古诗文与中国园林”探究主题,引导学生主动查找文献。
- 课中观点分享: 学生互鉴观点,启发如何将中国文化融入现代景观。
- 课中知识铺陈与讲授: 结合平面与立面布局图解,讲授造园者如何利用“风”、“月”塑造场所精神。
- 课后素养提升: 手绘“月到风来亭”,并自主探究其他经典建筑的命名与造景。
3.3 课程思政建设效果
学生参与度高,作业质量显著提升。学生反馈深受启发,主动探究古典园林与现代设计结合的积极性明显增强。
4 结语
中国优秀传统文化是风景园林设计的灵魂。在今后的建设中,需进一步完善科学合理的评价体系,探索更恰当的融入途径,潜移默化地影响学生的设计思维,实现全过程育人效果。
