桂林市寺庙园林植物的3个应用探究
2022-03-08
范钟琪6
核心提示:摘要:寺庙园林历史底蕴深厚,文化内涵丰富,园内的植物更是其独特内涵的体现。以唐代岭南佛教中心桂林的寺庙园林为例,研究其中植
摘要:寺庙园林历史底蕴深厚,文化内涵丰富,园内的植物更是其独特内涵的体现。以唐代岭南佛教中心桂林的寺庙园林为例,研究其中植物景观的种类特点与配置结构。
结果发现:11处寺庙园林共有园林植物75种,隶属52科67属,其中桑科榕属Ficus植物和天门冬科植物是最主要的组成部分;并且有些园林植物(如桂花Osmanthusfragrans、樟Cinnamomumcamphora等)既蕴含佛教内涵又体现了壮族文化。总体而言,桂林寺庙园林植物景观建设不仅体现了独特的山水特征,也包含着壮族文化底蕴。
结果发现:11处寺庙园林共有园林植物75种,隶属52科67属,其中桑科榕属Ficus植物和天门冬科植物是最主要的组成部分;并且有些园林植物(如桂花Osmanthusfragrans、樟Cinnamomumcamphora等)既蕴含佛教内涵又体现了壮族文化。总体而言,桂林寺庙园林植物景观建设不仅体现了独特的山水特征,也包含着壮族文化底蕴。
1研究背景
寺庙园林是指佛寺和道观的附属园林,包括寺庙内外的园林化环境,同样可泛指为宗教信仰和意识崇拜服务的建筑群所附设园林[1~2]。道、佛教思想影响着中国人对自然的态度,从而使寺庙园林讲究内部山水之间的诗意气氛与外部园林环境的有机结合,强调山、水、城、人和谐共生的设计理念。目前,关于寺庙园林的研究多涉及选址、建筑群体布局[3~4]、历史[5~6]、风水与宗教文化的关联[7]、园林造园意境[8~9]等方面,其中众多学者认为自然植物景观和人文内涵是贯穿寺庙的重要部分[10]。
桂林作为唐代岭南佛教中心,古代佛教繁荣,留下众多寺庙,共1164座寺庙[11]。至唐代,唐人莫休符在《桂林风土记》中说:“寺在府之西郭郊三里,甫近隐山,旧号西庆林寺。武宗废毁,宣亲再崇。峰峦牙张,云木交映,为一府胜游之所。寺有古像,征于碑碣,盖卢舍那佛之所报身也”。当时的西庆林寺是桂林著名的寺庙。据《唐舍利函记》石刻记载,唐高宗显庆二年,在桂州城南部(今桂林市民主路万寺巷内)建有善兴寺,还建了一座贮存和尚骨灰的舍利塔,是广西年代最古的一座佛塔[12]。
可见,桂林寺庙园林在岭南地区佛教文化中占有重要地位,且其在少数民族特性文化、外来文化的熏陶中与其他岭南寺庙园林有一定差别。本文选取桂林寺庙园林为研究对象,通过其园林植物种类及配置结构,探究其园林植物景观本质特征。
可见,桂林寺庙园林在岭南地区佛教文化中占有重要地位,且其在少数民族特性文化、外来文化的熏陶中与其他岭南寺庙园林有一定差别。本文选取桂林寺庙园林为研究对象,通过其园林植物种类及配置结构,探究其园林植物景观本质特征。
2研究地概况与研究方法
2.1研究地概况
1研究地概况

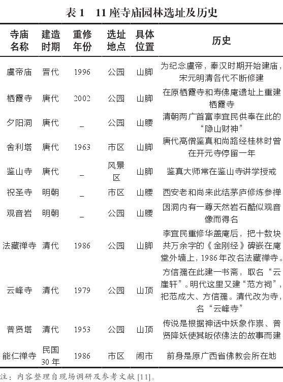
本研究选取现存11个具代表性的桂林寺庙园林,分别是桂林七星公园栖霞寺、南溪山公园观音岩、象山景区普贤塔、云峰寺、西山公园法藏禅寺、夕阳洞、虞山公园虞帝庙、祝圣寺、鉴山寺、能仁禅寺、舍利塔(表1)。
桂林作为世界著名的旅游文化名城,以连绵不绝的山峰和山水文化著称,其山林景观与寺院建筑相互映衬、烘托。本文所选取的寺庙中有7座位于公园内,这类寺庙是公园的重要组成部分,增加了公园的观赏游览性,但商业气息较为浓重。祝圣寺、能仁禅寺、舍利塔位于市区,其中祝圣寺位于七星公园后山,地处偏僻宁静之地,适合修心养性;能仁禅寺与舍利塔位于闹市之中,方便进香与参与佛教活动。鉴山寺位于阳朔风景区内,现以旅游、参观用途为主
2.2研究方法
采用文献查阅和实地调查相结合的研究方式。通过查阅相关文献资料,了解寺庙的地理位置、人文历史、植物的种类以及宗教意义;通过实地调查,记录寺庙内园林植物的种类、数量、配置方式和分布情况。
3结果与分析
3.1植物种类及应用特点
桂林佛寺园林的植物配置与选择能够适合生态要求,体现佛教教义,营造佛寺园林的宗教意境,且有着其特殊的表象特征。
3.1.1植物种类
在桂林11座寺庙园林中,应用植物种类达75种,隶属52科67属(依据被子植物APG分类系统、裸子植物分类系统),种类丰富,物种多样性较高。其中,乔木有33种,占总种类数的44%,灌木有21种,占28%;草本有18种,占24%;藤本有3种,占4%。

此外,在11座寺庙园林中,法藏禅寺位于山脚下,占地面积较大,其植物种类最丰富,有36种,占全部植物种类的48%;南溪山观音岩位于山腰处,可利用的面积较小,其植物种类最简单,仅为6种(表2)。由此可知,桂林不同寺庙内的植物种类与其地理位置、寺庙范围有关。


此外,在11座寺庙园林中,法藏禅寺位于山脚下,占地面积较大,其植物种类最丰富,有36种,占全部植物种类的48%;南溪山观音岩位于山腰处,可利用的面积较小,其植物种类最简单,仅为6种(表2)。由此可知,桂林不同寺庙内的植物种类与其地理位置、寺庙范围有关。

在11座寺庙园林绿地中记录的33种乔木隶属于26科26属(表3)。其中,桂花出现在10座寺庙内,应用次数最高,其次为构树、罗汉松,应用的寺庙数分别为6座、5座。整体看来,桑科榕属的植物最丰富,其树姿壮观,季相变化明显,数量占乔木总数的39%。

21种灌木植物隶属20科21属(表4),应用金叶假连翘、鹅掌柴、龟背竹、红花檵木的寺庙园林较多。这些植物均为华南地区使用率高的灌木,其中龟背竹具有宗教意义,寓意健康长寿。

18种草本植物隶属于12科18属(表5),其中天门冬科植物最为丰富,具有极高观赏价值。沿阶草出现在3座寺庙中,应用次数最多。
3.1.2植物应用特点
1)兼顾佛、道教文化与壮族文化

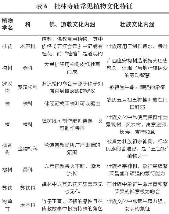
寺庙园林往往大量栽植与佛、道教文化相关的植物用来当作信仰的化身,用于佛教思想的具象化或氛围的渲染。但鉴于气候、土壤等客观条件,桂林寺庙园林往往选用一些既有壮族文化,又具有宗教色彩的植物进行搭配。壮族是信仰多神的民族,其民间信仰植物主要分为神树、祭祀植物和祈福植物三大类[13]。桂林寺庙园林中出现次数较高的植物,如桂花、构树、罗汉松、楝、樟、枫香树、榕树、苏铁、粉单竹等,不仅与佛教文化有关,还兼顾壮族文化内涵(表6)。
2)注重芳香、观叶和观花植物
桂林寺庙园林应用了一些芳香植物,例如桂花、玉兰、九里香Murrayapaniculata等。淡雅的芳香植物营造了寺庙的幽香环境,这些芳香植物不仅与佛教“诲人于无形之中”“香远益清”的思想相切合,也与中国传统文化相融和[18]。此外,虽然宗教传统并不主张使用鲜艳的观叶和观花植物,但调查发现桂林寺庙内依然种植了红花檵木、花叶冷水花Pileacadierei、翠芦莉等观花观叶植物。
整体来看,桂林寺庙园林在植物选择上遵循了佛教所倡导的色彩、香味选择原则,同时植物搭配具有一定的亚热带地域特色,例如重视芳香植物、观叶和地被植物的应用。
整体来看,桂林寺庙园林在植物选择上遵循了佛教所倡导的色彩、香味选择原则,同时植物搭配具有一定的亚热带地域特色,例如重视芳香植物、观叶和地被植物的应用。
3)应用岭南果树
壮族地区流传着“拜果树”的习俗,所以岭南特色果树在桂林寺庙园林中很常见,如石榴Punicagranatum、柑橘Citrusreticulata、柚Citrusmaxima等。这些植物既是经济作物,也是园林植物,同时是壮族风俗植物。它们既能满足寺僧自给自足的生活原则,也具观赏功能,同时被认为能给祈祷的人们带来多子多福的庇佑。寺庙内出现岭南特色果树,可能与果树的文化功能、经济实用功能,以及当地气候等有关,这也反映了桂林寺庙植物景观的地域特色和传统文化内涵。
3.2植物配置常用手法
植物景观空间的种植形式多与所处环境的功能与布局有关[19]。桂林寺庙园林常用的植物种植形式有对植、丛植、列植等,其对于寺庙园林氛围的营造和空间形成至关重要。


对植一般运用在寺庙入口空间,呼应建筑的中轴线,选用的植物大多在种类、形态、高矮、色调等方面较协调一致。如栖霞寺天王殿前的对植榆树Ulmuspumila(图1)和虞帝庙内的异叶南洋杉,充分体现了寺庙园林的庄严及对称性。丛植一般运用在寺庙内部,可产生小组团绿化环境,使景致虚实对比强烈,营造出意境。

多种植物的丛植会产生形态、季相等的不同变化,形成丰富的植物景观。如西山公园法藏禅寺前的植物群落,通过蜡梅Chimonanthuspraecox、花叶艳山姜、花叶冷水花、吉祥草的搭配,构成了丰富的植物形态和高低错落的轮廓(图2)。


多种植物的丛植会产生形态、季相等的不同变化,形成丰富的植物景观。如西山公园法藏禅寺前的植物群落,通过蜡梅Chimonanthuspraecox、花叶艳山姜、花叶冷水花、吉祥草的搭配,构成了丰富的植物形态和高低错落的轮廓(图2)。

列植一般应用在寺庙入口前的香道、寺径两侧及其建筑内墙墙角或外墙,起到分隔空间、引导视线、丰富寺庙景观等作用。如观音岩入口前的香道列植苏铁、金叶假连翘,分隔了空间,产生了形式上的对比变化,富有韵律,而且与周围南溪山公园的环境和谐统一(图3)。自然式的园路旁如果只用单种植物,容易产生单调乏味感。法藏禅寺园路列植翠芦莉、金叶假连翘、基及树,使园路景观在统一的基调中具有丰富的变化。
