海口市域传统村落空间形态分析
3.1传统村落空间形态与自然地理因素的关系
3.1.1形态与地理环境的关系
全市地貌基本分为北部滨海平原区,中部沿江阶地区,东部、南部台地区,以及西部熔岩台地区。市域内海拔较高的地区为石山镇境内的马鞍岭、旧州镇境内的旧州岭、甲子镇境内的日晒岭和永兴镇境内的雷虎岭,平均海拔约190m,其余大部分地区为海拔小于100m的平原;滨海地区以滨海台阶式地貌为主,而西部以典型的火山地貌为主。

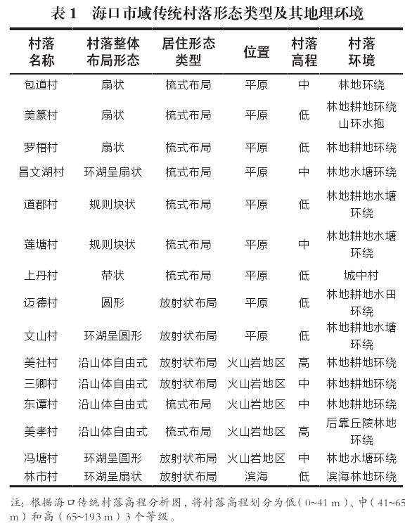
海口市大部分地区属于平原和丘陵,因此平原是村落选址最密集的区域。

火山岩地区次之,是由于雷琼火山群地带独特的地质特征,得天独厚的地理环境可以起到躲避战乱、安居乐业的作用(图1,表1)。

海口市大部分地区属于平原和丘陵,因此平原是村落选址最密集的区域。

火山岩地区次之,是由于雷琼火山群地带独特的地质特征,得天独厚的地理环境可以起到躲避战乱、安居乐业的作用(图1,表1)。

由表1可知,平原地区村落整体布局以扇状布局为主,其中代表村落为罗梧村,村落被林地和水体环绕,呈现半围合的扇状布局形态;还有零星村落呈现独特的布局形态,如上丹村,其位于城市中,土地比较受限制,沿着道路布局,呈现带状的形态;另有呈圆形的村落迈德村和文山村,以及呈规则块状的村落莲塘村和道郡村。火山岩地区的村落则主要沿山体自由布局,其中冯塘村由于建筑选址围绕中心湖泊,整体布局为圆形(图2)。
地理位置是影响传统村落居住形态的关键要素之一。平原地区村落居住形态以梳式布局为主,火山岩地区则以放射状布局为主。梳式布局是广府村落的典型模式,海口村落继承和并发展了此种形态。其特征为村落内的建筑多数会选址于平整的土地,按照梳式布局进行建造,建筑朝向河流、湖泊或池塘等。
这种营建方式可以借助水系形成的凉风给村落的巷道以及院落降温通风,从而可以减少海口高湿高温气候带来的不适[12]。其中代表村落为美篆村,其立于山环水抱的地理环境当中,生态环境宜人。东谭村和美孝村由于地处火山岩地区,村落规模较大,容易出现建筑布局松散的情况,采用梳式布局有利于村民生产生活的便利。
这种营建方式可以借助水系形成的凉风给村落的巷道以及院落降温通风,从而可以减少海口高湿高温气候带来的不适[12]。其中代表村落为美篆村,其立于山环水抱的地理环境当中,生态环境宜人。东谭村和美孝村由于地处火山岩地区,村落规模较大,容易出现建筑布局松散的情况,采用梳式布局有利于村民生产生活的便利。
在平原地区中的迈德村和文山村的居住形态为放射状布局。不同于统一朝向的梳式布局形式,放射状布局往往是建筑以某一特定元素为中心,向四周分散布局。这不仅有利于防洪,也形成了独特的村落景观。此类村落与一些珠江三角洲水乡聚落格局相似,公共活动空间也往往以水为核心[13],建筑发展形成“八卦型”的放射状布局。如迈德村是以水塘为中心,村内各个要素都围绕其展开。同时水塘也承担着一定的风水意义[14],作为同一宗族的村落,虽然规模扩展较大,却始终围绕着中心水塘布局,从而保持着紧密的联系。
3.1.2空间分布与水系分布的关系


海口大部分地区为平原地区,传统村落多依水而居,主要分布在河流、大型水塘和水库等的两侧(图3,表2)。

位于河道500m缓冲区内的村落有2个,分别为昌文湖村和林市村。林市村重建于明朝万历年间琼州大地震后,地震形成的内陆小港口为其带来了得天独厚的地理优势。林市村借此发展渔业和其他产业,同时依托于滨水及湿地等形成优势的海洋文化与民俗景观。

位于河道500m缓冲区内的村落有2个,分别为昌文湖村和林市村。林市村重建于明朝万历年间琼州大地震后,地震形成的内陆小港口为其带来了得天独厚的地理优势。林市村借此发展渔业和其他产业,同时依托于滨水及湿地等形成优势的海洋文化与民俗景观。
南渡江是海南岛的第一大河流,也是海口市域的主要河流之一,其水系的缓冲区辐射区域范围较大。在海口市的传统村落中,上丹村位于南渡江1000m缓冲区内;文山村和道郡村位于南渡江1500m缓冲区内;另有5个位于河道1500m缓冲区范围内的村落,分别为冯塘村、莲塘村、美篆村、罗梧村和迈德村,其所处地理环境没有河流,水资源利用主要依靠地下水等;河道2000m缓冲区之外的美孝村、美社村和三卿村位于羊山地区,即雷琼火山喷发后形成的火山熔岩覆盖区,地表水较少,与其他临水而居的传统村落形成了鲜明的对比,水井也成为这一地区村落的重要文化特征。
在过去,村民生产生活用水多依靠于水井,井水因此也是火山岩村落的生命之源。现如今一些村落的水井虽不复使用,却也都保存下来形成了独特的村落景观,诉说着古村曾经的历史。
在过去,村民生产生活用水多依靠于水井,井水因此也是火山岩村落的生命之源。现如今一些村落的水井虽不复使用,却也都保存下来形成了独特的村落景观,诉说着古村曾经的历史。
3.1.3空间分布与坡度的关系


海口市传统村落普遍选址于低海拔平原的位置,利于安家乐业。选址于海拔较高地区的村落有美社村和美孝村,两者均位于火山岩地区,村落规模也比较大。美孝村(图4)依托其特殊的地理条件,在村落外侧利用植物作为屏障,结合围墙、道路等构建多层次防御系统[15],使得村民安居乐业,得以成功逃避战乱,繁衍生息。

根据海口市传统村落坡度分析图(图5),将坡度等级划分为小(0~5°)、中(5~15°)和大(15°以上)3个等级。

根据表3的数据可得,村落规模总体上和坡度的关系相关度较小,相同规模的村落对应的坡度不一,说明坡度大小不是影响村落发展的主要因素。

根据表3的数据可得,村落规模总体上和坡度的关系相关度较小,相同规模的村落对应的坡度不一,说明坡度大小不是影响村落发展的主要因素。

 
  
