美国社区公园管理模式
美国社区公园的管理分为前期和后期,前期通过城市尺度的优先项目评估分配社区公园建设资金,进一步开展社区公园规划设计的相关工作;后期从社区尺度对社区公园进行日常的运营和维护,并通过观察-评价-反馈机制对社区公园进行评价,有利于提升社区公园的管理水平。
2.1资金投资与优先项目评估




为应对社区公园投资资金不足及分配不均的问题,美国多个城市的城市公园与游憩局实施资金改善计划(CapitalImprovementPlan)以新建、改造和维护社区公园,如明尼阿波利斯的“20年社区公园规划”(20-YearNeighborhoodParkPlan)(图8)、纽约的“社区公园倡议”(CommunityParksInitiative)(图9)及西雅图的“公园区计划”(ParkDistrictPlanning)[22,24-25]。
资金改善计划以更公平的资源分配为目标,更好地满足人们对社区公园的需求,增强人们的社区归属感。

资金改善计划以更公平的资源分配为目标,更好地满足人们对社区公园的需求,增强人们的社区归属感。

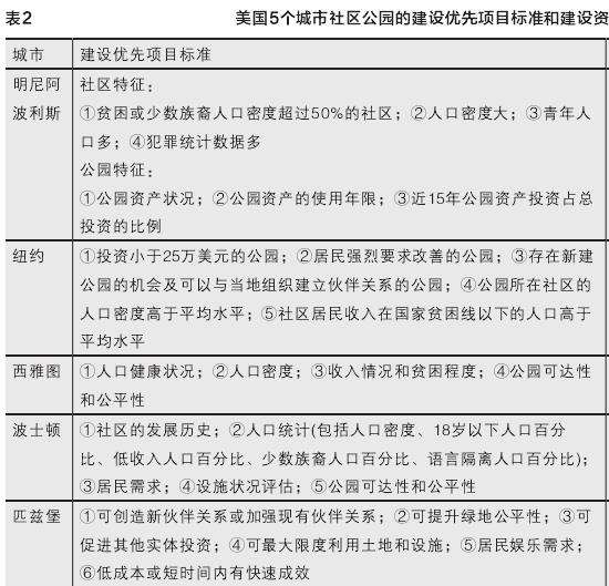
建设项目资金来源渠道多元(表2)。社区公园投资主体一般是政府,包括郡、州和联邦政府,同时政府引导社会资金投入,如选择非营利组织、企业、相关协会或机构等作为政府的合作伙伴。由于建设社区公园的资金有限,各城市根据自身社会经济状况设定项目优先级排序标准(表2),使资金首先落实到需求最迫切的社区公园。评估内容重点关注2个方面:
1)人口特征,包括社区的人口社会经济属性、人口密度和居民对社区公园的需求度等[18,22,24];
2)社区公园的自身状况,包括社区公园的游憩设施条件、运营和维护成本等[19-20]。
1)人口特征,包括社区的人口社会经济属性、人口密度和居民对社区公园的需求度等[18,22,24];
2)社区公园的自身状况,包括社区公园的游憩设施条件、运营和维护成本等[19-20]。
2.2运营维护与公园评价反馈
社区公园的运营维护主要与合作伙伴共同完成,包括举办活动、日常维护和拓展合作伙伴关系3个方面。
1)常态化举办社区活动。以社区为基础的教育活动、志愿者活动、邻里关系建设和社区发展活动,一般由政府相关部门、非营利组织和教育机构举办及运营。常态化的活动可增强社区凝聚力和社会联系,从而使社区公园成为宜居、安全、充满活力的场所。
2)多样化的日常维护管理。日常的社区公园维护工作由城市公园和游憩局的全职、兼职和季节性工作人员及作为承包商的商业机构完成,同时志愿者参与协助。多样化的维护方式可以根据需要调动工作人员,具有较好的灵活性。
3)多途径凝聚社会力量。社区公园通过拓展合作伙伴关系,完善社区公园的设施并填补其他项目的财务和人力缺口。潜在的合作伙伴可为社区公园提供专业知识、资助或实物捐赠等帮助。通过与学校、图书馆、非营利组织、企业等建立合作关系,可以最大限度地利用社区公园的资源、设施和项目。
多组织参与社区公园的运营与维护可以落实资金、人员、资源的多方面保障措施,实现多方共赢。

1)常态化举办社区活动。以社区为基础的教育活动、志愿者活动、邻里关系建设和社区发展活动,一般由政府相关部门、非营利组织和教育机构举办及运营。常态化的活动可增强社区凝聚力和社会联系,从而使社区公园成为宜居、安全、充满活力的场所。
2)多样化的日常维护管理。日常的社区公园维护工作由城市公园和游憩局的全职、兼职和季节性工作人员及作为承包商的商业机构完成,同时志愿者参与协助。多样化的维护方式可以根据需要调动工作人员,具有较好的灵活性。
3)多途径凝聚社会力量。社区公园通过拓展合作伙伴关系,完善社区公园的设施并填补其他项目的财务和人力缺口。潜在的合作伙伴可为社区公园提供专业知识、资助或实物捐赠等帮助。通过与学校、图书馆、非营利组织、企业等建立合作关系,可以最大限度地利用社区公园的资源、设施和项目。
多组织参与社区公园的运营与维护可以落实资金、人员、资源的多方面保障措施,实现多方共赢。

美国国家游憩与公园协会和多机构组织联合建立了全美社区公园环境观察-评价-反馈机制[26],内容包括(表3):
1)社区公园周边基础设施及其所在社区状况;
2)社区公园内游憩设施、运动设施等状况;
3)社区公园的无障碍设施、可达性和通道安全性;
4)社区公园对公众健康的促进作用。通过调研记录公园设施、社会政策等客观现状,以及居民对社区公园的感知可达性、可步行性、便捷度和安全性等主观感受的评价数据[27-28],对现状规划进行有效反思和调整,最终推动资金改善计划的资金投入更加程序化、科学化和公平化,使后期社区公园的运营管理更具针对性。
