城市绿地植物群落的生态功能及稳定性
2022-01-28
6
核心提示:摘要:当前城市化发展迅速,生物多样性日益受到威胁,城市绿地植物群落稳定性差,将直接影响其生态功能的发挥。对城市绿地植物群
摘要:当前城市化发展迅速,生物多样性日益受到威胁,城市绿地植物群落稳定性差,将直接影响其生态功能的发挥。对城市绿地植物群落的主要生态功能、稳定性及其关系进行阐释,论述了生物多样性影响群落稳定性的生物途径和非生物途径。
在已有关于城市街区尺度生物多样性指标的研究基础上,提出城市绿地植物群落构建的原则,并基于生物多样性对城市绿地植物群落稳定性的作用机制,总结了高稳定性城市绿地植物群落的构建方法:
1)从生物途径,选择具有优势性状的物种,选择可保证多种性状协同发展的结构和物种搭配;
2)从非生物途径,选择合适的、抗干扰能力强的植物群落结构、物种及立地条件,为动植物构建适宜的小生境,同时实现群落中动植物对资源的高效利用。以期为中国城市绿地生态效能提升及植物群落的构建提供方法参考。


城市绿地在改善城市生态环境和提供生态系统服务中具有重要作用[1]。然而,随着城市建成区面积的不断扩大,绿地占比不断缩小,城市生态系统遭到破坏。且当前城市绿地植物群落的设计大多依据人类偏好,为追求空间塑造及视觉艺术性,多采用人工配植的方式,造成一些伪生态局面。
目前已有学者关注到这类问题并开始从生态学角度对近自然植物群落设计[2]、近自然园林[3]等做出探索。
生物多样性对群落稳定性及功能动态变化起着关键作用,有利于人与环境和谐共存,这一思想理念已经成为学术界共识[4]。许多研究指出,生物多样性高的群落有着较高的抵抗力和恢复力,因此更易维持稳定状态[5]。在生物多样性降低过程中,物种的减少会降低植物群落对太阳能的捕获量,从而对物质循环速率产生影响,降低群落生产力[6]。
因此,探讨生物多样性影响群落稳定性的作用机制,对从根本上理解植物群落如何维持稳定状态并高效发挥生态功能有重要意义,有利于进一步提出针对性的植物群落构建方法。
1 城市绿地植物群落的生态功能及稳定性


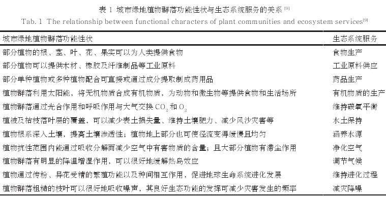
植物群落是指在某一地段内,具有相对数量比例和特定结构的多种植物组合[7],按形成方式可分为自然植物群落和人工植物群 落[8]。城市绿地植物群落多属于人工植物群落,支撑着城市重要的生态功能,它作为生态系统最基础和最关键的组成部分,是食物链消费者和还原者的能量来源,决定着基本有机体的生活和繁荣,通过驱动能量流动和物质循环实现生态系统服务[9]。城市绿地植物群落的功能性状在相当程度上决定了其在城市中的自然生态系统服务类型[10](表 1)。
群落稳定性是指群落在一段时间内能够维持物种间相互作用稳定及物种与气候等非生物环境间均衡状态的能力[11]。自然界中的植物群落经过系列演替成为顶级群落后,便可维持相对稳定的状态,此时的植物群落种间相互依存联系增强,物质循环与能量流动的可能途径增多并趋于稳定,植物群落生产率逐渐增大而接近饱和。换而言之,达到稳定状态的植物群落能够更好地发挥生态功能进而提供更有效的生态系统服务[12]。
而城市生态环境在很大程度上限制了植物的生长发展,多数植物群落结构简单、稳定性低。而生态危机也有逐年加重的趋势,人类已然意识到高稳定性植物群落在维持基本生态过程、确保物种和生态系统的持续发展方面发挥的正向作用,因而设计高稳定性的城市园林植物群落成为当前较为科学合理的走向。
