修复分区及重大工程落实
3.1划定生态修复分区
综合“生态问题一张图”、市域生态修复必要性分级及县域发展特色,规划齐齐哈尔市生态修复格局,将其划分为7大生态修复分区(图4)。对生态修复分区划分为“重点修复、提升修复和一般修复分区”3个等级,并制定针对性修复策略。
“城市综合治理修复区”和“南部草地矿山修复区”的生态修复指数最低,生态环境问题较严重,为重点修复区。齐齐哈尔市工矿业和城镇集中分布在此区域,主要涉及市区、富裕县、龙江县和泰来县。该区生态环境问题主要包括工业污染、矿山地质问题以及湿地退化.增加地表植被覆盖、加强工矿土地生态环境整治和修复则是该区主要的修复策略。


嫩江上游植被修复区”“中部湿地农田修复区”和“碾子山矿地质修复区”的生态修复指数一般?为提升修复区。这些区位于大小兴安岭余脉及嫩江上游,主导生态系统服务功能是水源涵养和水土保持.是齐齐哈尔市生态安全的重要屏障,主要涉及讷河市、克山县、甘南县和富裕县。水土流失、林草地退化和荒漠化是该区域的主要生态问题.因此?保护、修复和增加植被,提高水源涵养能力、控制水土流失是该区生态修复的主要策略。
“东部林田地质修复区”和“西部森林地质修复区”生态修复指数较高,生态环境较好.为一般修复区,分别位于市域的东部和西部。该区是齐齐哈尔市农林产品主产区,主导生态系统服务功能为粮食生产和水土保持.主要涉及克山县、克东县、拜泉县、依安县和龙江县。区域主要存在地质灾害和林草植被退化生态问题,增加地表植被覆盖.同时提高预防自然灾害水平是该区主要的生态修复策略。
3.2部署重点工程项目


 


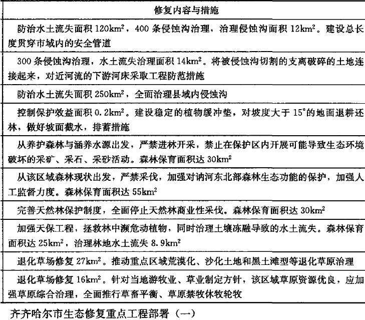
基于齐齐哈尔市生态环境保护目标要求及各分区修复方向,制定“点、线、面”生态修复系列项目共21个.其中水土流失重点修复项目4个、森林退化重点修复项目4个、草地退化重点修复项目2个、湿地退化重点修复项目2个、水环境水生态重点修复项目3个、农田整治重点修复项目2个和采矿用地重点修复项目4个(图4、图5),纳人全市国土空间要素保障三年行动计划和年度项目实施规划[6]。
4结语
国土空间生态修复规划实践是有效促进生态系统稳定、空间格局优化和功能提升的重要措施。本文以齐齐哈尔市为例进行探索实践,基于问题导向和系统整治的战略思想,构建“问题诊断一修复指数测算一分区划定一工程落实”为主线的市域生态修复规划思路。
研究中选取的生态问题指标有效统筹人与自然环境的各项要素,建立的生态问题评价体系对各指标赋予权重,加强前期生态空间问题分析的科学严谨性,引人生态修复指数的测算更为市域生态修复分区的分级划等奠定强有力基础。本文提出的规划思路与方法仍需扩大案例实践研究,并通过实践反馈进行修正调整。
研究中选取的生态问题指标有效统筹人与自然环境的各项要素,建立的生态问题评价体系对各指标赋予权重,加强前期生态空间问题分析的科学严谨性,引人生态修复指数的测算更为市域生态修复分区的分级划等奠定强有力基础。本文提出的规划思路与方法仍需扩大案例实践研究,并通过实践反馈进行修正调整。
