碗莲品种综合评价与良种筛选:广州地区30个优秀品种推荐
广州地区碗莲综合评价与良种筛选
摘要:碗莲(Nelumbonucifera)又名桌上莲、钵莲、碟莲、碗荷等,指莲花中的中小类型。碗莲株型小巧。为科学筛选出适合广州地区应用的碗莲品种,以97个莲花品种为材料,运用层次分析法(AHP)来构建碗莲综合评价体系。结果表明,在约束层中,观花特性权重最大,在标准层中,权重值排名前五的指标为成活率、着花密度、株型大小、花色和花径。根据制定的评分标准对97个莲花品种进行赋值计算出综合得分,将其划分为3个等级,优秀种30个,良种40个,较差种27个。其中,‘惊艳·采薇’‘小碧玉’‘秋夕’等30个优秀的碗莲品种栽培容易,在株型、花色及花量上各有特色,既可作为优良的碗莲品种推广应用于花卉市场中,又可作为杂交亲本参与育种。
莲(Nelumbonucifera),又称为荷花、朱华、水芙蓉、芙蕖等,属于莲科(Nelumbonaceae)莲属(Nelumbo)多年生水生宿根草本植物[1]。中国是莲花的起源中心之一,具有极高的观赏、药用、经济和食用等价值[2]。“碗莲”是莲花中可在碗里栽培的一类小型和微型品种。碗莲株型小巧、品种丰富、古典优雅,适合家庭露台和阳台种植,具有很好的市场前景[3-4]。但是通过在广州岭南花卉市场、花博园、棉村花卉市场的实地调研发现,目前花卉市场上盆栽莲花的品种单一,而且很少出现碗莲,可见碗莲还远未走进千家万户。
层次分析法,是一位美国运筹学家ThomasL·Saaty在1973年提出的一种以简便与实用为原则对非定量的事件进行定量分析的决策制定方法[5]。该方法能把定性与定量巧妙结合,是一种层次化、系统化的分析方法,具有准确性和客观实用性。目前已在植物评价和筛选中广泛应用[6]。刘艺平[7]对河南省栽培的127个莲花品种构建综合评价模型和进行综合排序,找出既适合河南省栽培、观赏价值又高的前10个品种,验证了该方法在评估莲花资源观赏价值上的可行性。李欣等[8]利用层次分析法(AHP)对江苏省43个荷花品种的观赏价值进行了综合评价排序,并将荷花划分为4个观赏等级。
常宝亮等[9]为选出自然花期早且观赏价值高的荷花品种,对西湖风景区的30个荷花早花品种进行综合评价。鉴于目前碗莲品种资源繁多复杂,并且尚未形成针对碗莲品种资源的综合评价体系,这严重影响了碗莲的推广应用和研究。本研究通过层次分析法(AHP)建立全面的碗莲观赏评价体系,旨在筛选出优质的碗莲品种资源。通过科学、严谨的评估方法,为碗莲品种的有效利用和产业化发展提供数据支持和参考。
1材料与方法
1.1试验材料
试验材料为引种的97个碗莲品种,其中中株型19个,小株型58个,微型20个;红色系20个,粉色系25个,白色系15个,复色系24个,黄绿色系16个;少瓣48个,半重瓣15个,重瓣18个,重台19个。种植于广东省广州市天河区华南农业大学园艺试验基地,位于东经112°~114°、北纬22°~23°。属于海洋性亚热带季风气候,年平均气温为20~22℃,年均降雨量约为1720mm。
1.2指标测定方法
测量工作均在7:00-12:00进行。对碗莲叶的记录选择花的伴生立叶,所有测量性状都与所选择的花朵对应统一[10]。每个碗莲品种种植5根,观察记录各碗莲品种的成活率、品种适应性、抗病虫性3个指标。参考《中国荷花品种图志》[1]及《中国荷花新品种图志》[11]中的方法对碗莲品种的株型大小、显花情况、有无立叶、叶片密度、立叶姿态、着花密度、花蕾颜色、花蕾形状、花色、花型、花态、芳香性、附属物颜色、结实情况14个指标进行记录。对物候期进行观察记录,主要记录枯叶期、始花期早晚、单朵花期长短、群体开花周期4个指标。花期使用直尺测量花的最大直径,记为花径。
1.3碗莲评价模型建立
参考观赏植物评价的相关文献[11],根据碗莲的特性、广州地区栽培条件要求,参考各荷花展及新品种比赛中对碗莲进行评估的关键考量因素,建立一个综合评价模型,以筛选出优质的碗莲品种,该模型分为4层,即目标层、约束层、标准层和最低层[12]。目标层是反映目前市场上比较常见的碗莲品种的综合观赏价值。

约束层是对碗莲家庭栽培以及生产应用影响较强的4个方面。标准层为约束层的子项,即22个观赏价值评价的指标。最低层为待评价的97个碗莲品种。具体的层次结构模型构建情况见表1。
在本研究中,运用已构建的碗莲品种层次分析模型,设计一套判断矩阵,并邀请15位水生植物领域的权威专家,特别是对莲花有深厚研究的学者对该模型中的4个方面和22个观赏指标的重要性进行两两比较,完成判断矩阵的构建以及一致性检验。
结合碗莲的独特性质,参考相关领域专业文献并咨询多位业内专家意见后,制定出一套针对碗莲品种评价的五分制评分方案,将这套详细的评分问卷分发给上述15位专家,请他们对各碗莲品种的具体性状进行打分评估。
2结果与分析
2.1各指标权重分析

通过分析计算,得出碗莲品种综合评价各指标的权重分配(表2),从而为碗莲品种评价工作奠定了一个较为统一全面的基础。
相对于目标层“优质的碗莲品种”,约束层的权重大小排名为观花特性权重最大,其次为栽培特性,排名第三为整体株型,排在最后面的是观叶特性。观花特性占约束层权重最大,为0.4966,可以看得出碗莲品种的开花表现是人们最看重的,是影响碗莲评价的最重要因素。其次是权重比例为0.2903的栽培特性,说明栽培的难易程度是其他性状的基础,也是影响评价的最主要因素。整体株型的权重值为0.1280,碗莲的大小和比例对于碗莲评价也有一定的影响。权重比例最小的是观叶特性为0.0851,虽然与其他约束层特性相比没那么重要,但是也不能忽视,莲花也需要莲叶相配。
在所有标准层中,权重值排名前五的指标为成活率、着花密度、株型大小、花色和花径,分别为0.1908、0.1224、0.0960、0.0947、0.0615。说明优质的碗莲中,种植的难易程度是最重要的,成活率是人们选择碗莲的重要指标,着花密度也就是着花量的大小,能够直接地感受碗莲的整体观赏性。很多人都看重碗莲的植株小巧,株型的大小是人们选择的重要因素,花色和花径的大小则是第一印象的主要因素。
观花特性中,除了着花密度、花色及花径等显著指标外,还有诸如芳香性、群体开花周期以及单朵花期长短等指标同样占有相当重要的权重。对于体现碗莲观赏价值的观叶特性方面,叶片密度和有无立叶2个指标具有较大的权重,其中叶片密度有助于直观反映碗莲的整体生长状态。立叶能够与花朵相映成趣,进一步突显莲花的独特魅力。在探讨栽培特性时,品种对环境的适应能力同样重要。实际上,良好的品种适应性是确保植物健康生长的基础,它对于促进植物整体发育和提高质量具有重要意义。
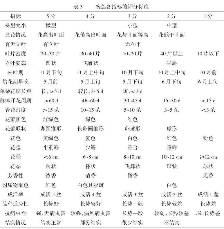
2.2碗莲各指标评分结果

由表3可知,对比其他莲花的各指标评分,碗莲的评分标准与其他中大型莲花有很大的不同。在株型大小上,中大型莲花评价中认为株型大观赏效果好,而碗莲评分中认为微型为5分,其次为小型和中型。叶片密度方面,中等的叶片密度最佳,叶片密度过大或过小都影响整体观赏效果。在花色上,因为黄绿色比较稀有,所以赋分较高;其次是复色系,而白色、红色和粉色比较常见,所以赋分较低。在花型方面,中大型莲花中重瓣类的品种更受欢迎,但是碗莲中半重瓣和少瓣的品种赋分较高。这是由于碗莲株型小巧,花朵直径也小,半重瓣和少瓣的与整体株型更加协调,而重瓣的碗莲花朵也通常很难自然开放。在花径方面,传统莲花评比,花越大评分越高,而碗莲花径越小赋分越高。
2.3碗莲品种评价结果

利用打分数据与权重相乘得到综合得分。由表4可知,根据综合评价值的分布情况,将97个碗莲品种划分为3个等级。I级:综合评价值>4.087,等级评价为观赏价值高且生长状况好的碗莲品种30个。Ⅱ级:综合评价值4.087~3.720,等级评价为观赏价值较高且生长状况较好的碗莲品种40个。Ⅲ级:综合评价值<3.720,等级评价为观赏价值一般且生长状况一般的碗莲品种27个。
由综合评价结果可知,30个优秀碗莲品种大多数为株型小巧,如‘小碧玉’‘如玉’‘凉思’等微型品种;开花量大的品种如‘烟雨’‘小玲’‘惊艳.采薇’等;花色独特如‘玉如意’‘金凤凰’‘秋夕’等绿色系和复色系碗莲品种。这些品种株型小巧、花色独特、开花量大、栽培容易、观赏性佳。而较差品种则是栽培难度相对较大、长势一般且株型较大的品种。
3讨论
随着生活水平提高,人们在追求物质的基础上也逐渐追求精神生活与审美享受。越来越多人种植花卉并意识到花卉品种资源的重要性,对花卉的品种评价也逐渐增加。而对盆栽莲花,特别是碗莲的系统评价比较缺乏。王其超等[14]采用百分制评分方法按开花朵数、花径等性状进行评价,对现有的30个新老碗莲品种进行分级,选出11个甲级品种。其对碗莲的评价是通过简单的观测和评价者个人经验进行评价,具有局限性。
刘丽[15]运用层次分析法,根据盆栽莲花的生物学属性特征,从多个维度构建了一套全面的盆栽荷花品种评价体系,包含了观花特性、观叶特性、栽培特性和整体株型等方面。通过这套系统化的评价框架,对102个荷花品种进行了综合且深入的评估与分析,筛选出了‘金陵女神’‘大师’‘新枇杷橙’‘滴血’等19个优良的盆栽莲花品种。将定性与定量相结合,使盆栽莲花评价结果更具有合理性和参考性。
碗莲是盆栽莲花的小微类型,本研究参考其评价体系并结合碗莲自身的特性,建立了新的评价模型以及更适用于碗莲的具体评价标准,使得评价结果更具针对性和合理性。每个人对碗莲的审美是不一样的,虽然综合了各专家的意见,并不能代表所有人的评价,对碗莲的品种选择还需要依据个人的喜好,碗莲品种综合评价模型仅提供参考。
4结论
对碗莲的品种评价是基于本试验碗莲在广州地区的栽培观察记录得出的数据,品种性状有可能会受到栽培气候和栽培条件以及种植技术的影响。在今后的评价体系中,应当充分考虑气候条件的区域性差异,并针对不同区域实施独立评估,这样才能科学、严谨地展现碗莲品种资源在各地所具有的特点和优势。此外,碗莲层次分析法综合评价体系,还需要在碗莲性状指标的选定、增加减少以及评分具体标准等方面进一步研究,以尽可能降低外在因素对碗莲综合评价结果准确性、客观性的影响,使得评价结果更具参考价值。
