摘要:以高台县人参果产业促进发展中心为平台,系统总结了人参果无公害栽培的“高台方案”,提出的关键技术主要包括脱毒种苗生产、田间生产、病虫害防治等,以期提高人参果产量和品质,实现高台县人参果产业绿色可持续发展,同时为我国人参果生产提供重要的技术支持和实践参考。
人参果(Solanummuricatum)又名香瓜茄,为茄科茄属多年生灌木,原产于南美洲的安第斯山脉地区,后因其独特的风味、口感和营养价值被引种到世界各地[1-2]。人参果株高60~150cm,茎基部木质化,叶片上部略尖,下部为椭圆形,并带有绒毛,总状花序具10朵花,浆果卵圆形或圆锥形,成熟时呈淡黄色,部分品种带有紫色条纹,果肉浅乳黄色,种子扁圆形,呈黄色至黄褐色[3]。人参果富含维生素、无机元素(如钙、镁、钾、磷等)及微量元素(如锌、铁、铜、硒、锰、钼等)等多种营养物质,且低糖、低脂肪、高钾低钠,是不可多得的绿色健康食品[4-5]。
人参果产业具有广阔的市场前景,目前重点产区仅为云南省石林县、甘肃省民勤县,其中,石林人参果以陆地圆果为主,民勤人参果以设施反季节椭圆果为主,两地市场互补,产品供不应求。高台县人参果产业促进发展中心位于甘肃省张掖市高台县宣化集镇中心,由站南村集贸市场改建而成,占地10000m2,是集人参果科技小院、脱毒组培繁育中心、储运交易中心和种植基地为一体,涉及技术指导、育苗、种植、储藏、交易全流程的综合性产业平台。本研究以该平台为依托,总结人参果无公害栽培的“高台方案”,旨在为我国人参果生产提供参考。
1脱毒种苗生产
人参果在栽培过程中易受烟草花叶病毒、黄瓜花叶病毒和马铃薯Y病毒(PVY)的感染。特别是在日光温室为主的设施栽培环境中,由于广泛采用扦插繁殖技术和连续生产的放秧压蔓方法,显著增加了病毒病的传播风险,往往导致品种的退化、果实品质的下降及产量的减少。人参果脱毒苗是指通过现代生物技术手段,将人参种苗中的病毒去除或减少到一定程度的健康种苗,可从根源上减少病毒病的发生与蔓延,增加抗逆性,延长品种寿命,提高人参果的产量与品质,同时,还可做到快速繁殖。
脱毒种苗生产需配备组培实验室和温室,以提供工作场所和设备。高台县人参果产业促进发展中心脱毒组培繁育中心占地480m2,高标准配套建设无菌种苗培养室、接种室、洗瓶室、灭菌室、配药室、更衣室等设施,采用室内茎尖、高温脱毒技术,将组培苗应用于生产,这是目前控制人参果病毒病较为经济而有效的方法。组培室年培育人参果脱毒苗300万株,可有效降低烟草花叶、黄瓜花叶等病毒害43%以上,每667m2增产1t以上。
首先,在田间筛选目标品种植株长势好、结果率高、抗病性强、无病虫害及机械损伤的植株作为培养材料,剪去植株中间部位新萌发的枝条,规格为20cm,然后带回实验室使用消毒后的剪刀分割枝条,获取其上3~4cm长的顶芽、腋芽、枝条中部带1~2个节的茎,使用毛刷清洗后,使用纱布封口,于流水下冲洗20min。其次,依次使用75%酒精和0.1%的升汞分别浸泡15s和10min,浸泡后均使用无菌水冲洗5次制成无菌苗。然后将无菌苗接种至MS培养基上,于培养箱内培养25d左右,控制温度22~25℃/16~20℃(昼/夜),相对湿度70%,每天光照时间12h,光照强度2000~3000Lx。无菌苗产生4~5片叶后,取出剪成单截段再次接种培养,扩繁1~2次,然后将培养箱环境调整至37℃,光照强度2000Lx,光照时长不变,放入无菌苗,处理10d后进行茎尖剥离。获取茎尖后在茎尖培养基(MS+6-BA0.05mg/L+NAA0.01mg/L+GA30.1mg/L+琼脂6.5g/L+食用白糖30g/L)中培养14d,控制温度22~25℃/16~20℃(昼/夜),相对湿度70%,每天光照时间12h,光照强度2000~3000Lx。最后,待幼苗生长成具备完整根系的脱毒苗后取出检测病毒,如不含病毒则作为基础苗进行扩繁,即将无菌基础苗茎节切段(每段带1~2叶)接种至MS培养基上培养,培养条件同上。生产过程中注意实验室、仪器设备、人员的消毒工作,做到全程无菌,生产后注意种苗保存。
2田间生产
2.1种苗准备
栽培上述制备的脱毒苗,栽培前先进行炼苗,使用腐殖土∶园土=2∶1(体积比)作为基质,将脱毒苗置于100孔黑色聚苯乙烯穴盘内,并在简易大棚内炼苗40~60d。炼苗期间保持育苗基质湿润,湿度控制在85%~90%(移栽后3~4d)、70%~80%(移栽后5~7d),此后适当控制苗床水分条件即可;温度控制在22~28℃/10~15℃(昼/夜)即可。炼苗15d时喷施2‰磷酸二氢钾,炼苗结束后进行田间生产。
2.2温室准备
首先,彻底清除温室内的枯枝落叶和田间病株残体、杂物等,深翻土壤30cm以上,施入农家肥105000~135000kg/hm2作为基肥。无公害栽培应尽量避免使用化肥,土壤养分含量不足时,可适当施入腐熟有机肥、草木灰等补充养分,必要时也可适量施入N、P、K肥。其次,栽植前使用硫磺与锯末按1∶2(体积比)混合点燃熏棚消毒,施用量6~9kg/667m2,熏棚时视温室面积均匀布设熏蒸点,熏蒸后闷棚24h。气温较高时,也可以密闭温室通风口进行高温闷棚,连续闷棚30d后也可实现杀菌效果。
2.3定植
秋冬季节定植,一般在8月中旬-9月初进行,采用放秧压蔓连续生产栽培方法,但不宜超过2年。定植前起垄,垄宽70cm、沟宽50cm、垄高20~25cm,单垄种植2行,株行距0.25m×0.60m。按设计的株行距挖掘定植穴,然后将幼苗栽入穴内,回填土壤后浇足定根水。定植后30d内,每隔10d检查1次成活率,发现死苗及时移除,并采用同一批幼苗进行补植。
2.4栽后管理


2.4.1温湿度管理。人参果生长过程中进行温湿度管理,可利用自然风或机械强制通风来降低空气湿度,如通过开启顶部风口、侧窗或安装排风扇,排出棚内湿热空气,引入室外相对干燥的空气;寒冷季节采用地热线、暖风机等设备提高室内温度;通过遮阳网、喷雾降温等方式降低温度,间接减少湿度。人参果培育过程中的温湿度需求如表1所示。

2.4.2水肥管理。在田间垄内设置滴灌设施,采取水肥一体化滴灌模式。第一穗果长到核桃大小后开始结合灌水追肥,肥料采用可溶性尿素和K2O,结合灌水每月追肥1~2次,施肥量分别为45~60kg/hm2、22.5~30.0kg/hm2。人参果不同生长阶段的灌水方案见表2。
2.4.3枝蔓管理。仅保留1个主枝培养,侧枝腋芽抽出2~4cm时摘除腋芽。在每株人参果上方悬挂吊绳,当株高达到30~40cm后吊蔓,并在其后将主蔓缠绕至吊绳上。株高2m时放秧压蔓,保留主茎顶部4~6片叶及花果部分,去除其余叶片后将茎干盘成环形,然后将叶片下20cm处的其余植株埋在土壤中,覆土5~7cm,新根长出后剪去老根。开花结果期进行疏花疏果,保留4~5朵花、2~4枚幼果。
2.5病虫害防治


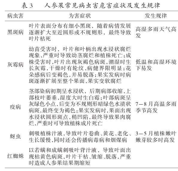
2.5.1常见病虫害。人参果病虫害主要有霜霉病、灰霉病、白粉病、蚜虫、白粉虱、红蜘蛛等,主要症状和发生规律如表3所示。
2.5.2防治方法。(1)农业防治:采用脱毒苗种植,从根源上减少病毒病的发生;人参果怕涝怕湿,雨季注意排水和温室通风换气,保持适宜的温湿度条件,降低病害发生概率;注意轮作,减少病虫源积累;适量施肥,增强植株抗性;及时清除田间杂草和枯枝落叶,减少病虫害的越冬场所和传播媒介,并将田间废弃物集中处理或深埋。(2)物理防治:在大棚上覆盖遮阳网,调节光照强度,
降低高温引发的病害风险;安装防虫网可以有效阻止蚜虫、白粉虱等小型害虫进入棚内;可设置黄色、蓝色粘板或使用性信息素诱捕器诱杀成虫;对于体型较大或数量较少的害虫,可通过人工巡查的方式发现并捕杀。(3)生物防治:在田间释放捕食螨、寄生蜂等天敌生物控制害虫;使用生物源农药,如多抗霉素、抗霉菌素可用来防治灰霉病、白粉病等,苏云金杆菌(Bt)制剂、阿维菌素、苦参碱可用来防治蚜虫、白粉虱等,而除虫脲、抑太保等昆虫生长调节剂可用来干扰害虫生长发育和新陈代谢,使害虫缓慢死亡。
3结语
人参果作为一种具有独特风味、口感和营养价值的健康食品,其产业发展前景广阔。未来,高台县人参果产业应继续加强技术创新和推广应用,进一步提高生产效率和产品质量,同时,加强市场调研和品牌建设,拓展国内外市场,以提高高台人参果的市场竞争力和知名度,为农民增收和现代化农业的持续健康发展创造新途径。
