安全感知对儿童出行行为决策的影响调查
2.3.1半结构式访谈
访谈记录均显现出儿童及其家长对水体形成的溺水风险、绿植丰富的山林等易造成视线盲区的负面安全感知。道路复杂且缺少指引易让儿童寻路困难和迷路,是交通环境方面不安全感知的主要来源。访谈结果为后期问卷增加对水体、道路复杂程度及导向标识等影响要素感知调查提供了依据。
2.3.2问卷调查


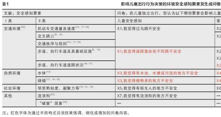
问卷综合文献及访谈结果中影响儿童出行的环境要素(表1),感知调查结果如下。
1)交通环境。
儿童及家长对交通环境现状均反馈较多负面感知(图6):认为交叉路口是引发不安全感知的重要地点,以及复杂道路带来的不安全感;此外,家长对于机动车交通量及速度的安全感知最为强烈,对步道、自行车道及其基础设施设置和步道、自行车道道路状况有不同程度的关注;无人报告交通秩序与规则对环境安全感知的影响。

2)社会环境。
儿童和家长对陌生人威胁的感知存在较为明显的结果差异,更多的儿童(52%)认为有陌生人的地方不够安全,相比之下,较少家长(23.3%)将陌生人诱拐看作是影响儿童出行决策的因素(图6)。这与儿童尚未形成熟人邻里⑧自然监视与陌生人威胁的关联认识有内在关系。
3)自然环境。
儿童及家长对水池、水塘、河流等水体有较为强烈的不安全感知,儿童尤甚,但绿植所产生的感知影响并不明显。整体而言,自然环境要素对儿童的安全感知影响效力相较于家长更大(图6)。
另外,598名儿童认为流浪狗是出行途中较大的潜在不安全因素(图6)。无人报告“破窗现象”的影响力。

对于问卷数据中环境安全感知要素与儿童出行行为决策之间的影响关系,进一步通过SPSS软件进行Logistic二元回归分析⑨发现,影响要素主要见于交通和自然环境(表2),具体相关性如下所述。
1)儿童对水体等自然环境的感知安全,对“独自步行(Y1)”呈现负向显著影响(P=0.014),即儿童对水体的感知安全越低,选择独自步行的可能性就越小。而家长未报告与“独自步行”决策有显著影响关系的感知要素。
2)“独自骑行(Y2)”选项的样本量仅为25,尚不具备统计学意义,故在此不做讨论。
3)“独自乘坐公交车(Y3)”出行与家长对水体安全的感知水平具有正向显著影响(P=0.036)关系,即家长对水体感知安全越低,让儿童选择独自乘坐公交车的可能性就越大。对于儿童对“流浪狗”安全感知会负向显著影响(P=0.001)“独自乘坐公交车”决策的结果,通过深入分析发现,当儿童对“流浪狗”感知安全度越低时,越倾向选择步行、骑行和公交车陪伴出行,而非独自乘坐公共交通,可以看出儿童寻求建立安全感的心理。
4)儿童对交叉路口(X11,P=0.036)、流浪狗(X71,P=0.022)的安全感知,以及家长对交通量和车速(X21)的安全感知(P=0.038),在家长“陪伴步行(Y4)”出行决策中均呈现正向显著相关性。但家长在担忧陌生人威胁(X61,P=0.049)时,负向显著影响“陪伴步行”决策,选择陪伴步行的可能性降低,转而选择私家车、校车和陪伴骑行。
5)“陪伴骑行(Y5)”出行决策的显著相关因素有儿童对复杂道路(X12,P=0.038)和流浪狗(X71,P=0.024)的感知,家长对交通量和车速(X21,P=0.014)、交叉路口(X22,P=0.003)、复杂道路(X25,P=0.035)的安全感知。以上皆呈正显著相关。
6)复杂道路(X12,儿童P=0.008;X25,家长P=0.004)、交通量和车速(X21,P=0.048),以及儿童对流浪狗(X71,P=0.001)的安全感知,均是家长“陪伴乘坐公交车(Y6)”决策的正显著相关因素。
7)家长对包括步行道和非机动车道(X24,P=0.012)、交叉路口(X22,P=0.000)和复杂道路(X25,P=0.037)的交通环境要素感知,均与“开车(Y7)”接送出行呈正显著相关。而儿童可能因较为被动的决策角色,未报告相关要素。
8)儿童感知到难以寻路的复杂道路(X12,P=0.039)对乘坐“校车(Y8)”的出行决策具有负向显著影响,而与家长缺少步行道和非机动车道(X24,P=0.034)的感知具有正向显著影响关系。
